Problem with motion blur on cloth[SOLVED]
Moderators: ChrisHekman, aoktar
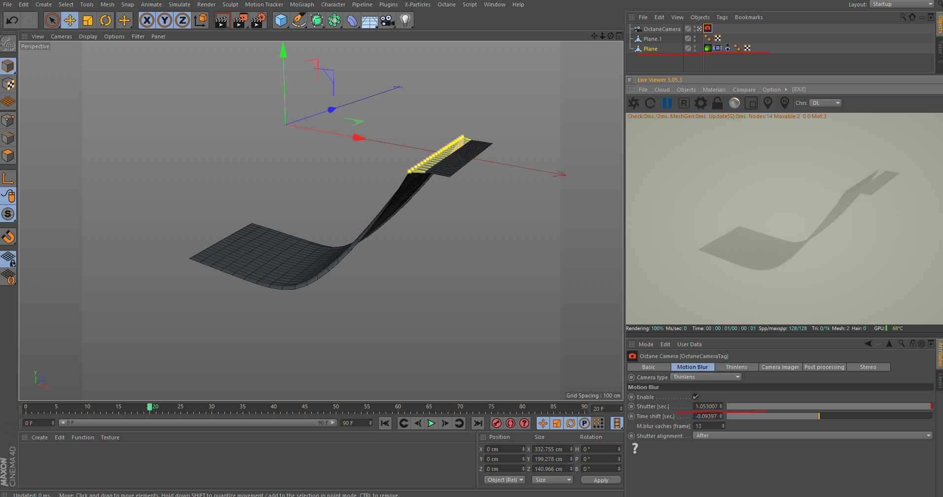
It can work on every objects. Your settings is looking weird.
Octane For Cinema 4D developer / 3d generalist
3930k / 16gb / 780ti + 1070/1080 / psu 1600w / numerous hw
3930k / 16gb / 780ti + 1070/1080 / psu 1600w / numerous hw
Keep camera shutter and time shift at default. And cache your simulations always.
Octane For Cinema 4D developer / 3d generalist
3930k / 16gb / 780ti + 1070/1080 / psu 1600w / numerous hw
3930k / 16gb / 780ti + 1070/1080 / psu 1600w / numerous hw
Unfortunately, this still does not work. You can try to make a simple scene with a cloth, and try to get motion blur?
UPD. i solved the problem.
For cloth MB need to select Transform/Vertex.
For cloth MB need to select Transform/Vertex.
Check this scene for seeing what you missed. Don't forget to cache it from dynamics tab.
- Attachments
-
- CL Particle Rotation.rar
- (686.25 KiB) Downloaded 279 times
Octane For Cinema 4D developer / 3d generalist
3930k / 16gb / 780ti + 1070/1080 / psu 1600w / numerous hw
3930k / 16gb / 780ti + 1070/1080 / psu 1600w / numerous hw

