Thank you for reply to my plea
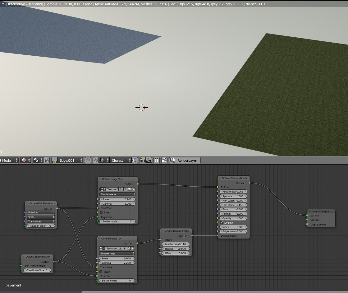
Unfortunately I tried different values for height. But I will post screenshot and sample model here, to show the problem.
Here the value of height is 0.05, but I tried 0.000001 to 10 with no luck.
I feel that this should be something easy, I just can not figure what is wrong. Can you check sample model? Also what is the difference between displacement input in Diffuse/glossyness node and output node? (also mix shader node?) Which one to use, if none of them works..
P.S. I also tried it in 3ds max plugin, I face totally same problem there
