Hi Ahmet,
I have a VDB smoke simulation generated in Houdini and I'm trying to load it inside Cinema4D and render it with Octane
I got a VDB sequence + alembic files for the geometry interaction. All the Alembic files and camera are loaded properly inside Cinema4D, but i have some issues with the VDB Volume world space:
When loading the VDB sequence to Octane VDB volume, it does not seem to be in the right world space, it got some weird offset from the original position (inside the bowl). If I'm trying to load everything inside Houdini it all fits and in the right place.
All the files are available so you can test it yourself:
• The VDB sequences (there are 3 sequences there, just use one of them): https://www.dropbox.com/sh/nhykvz05ton5 ... yR7Ga?dl=0
• All the Alembic files you'll need (Camera & building3_sliced): https://www.dropbox.com/sh/5stayyiq7ujm ... lkiHa?dl=0
• C4D file so you can test it yourself (you can also just load the alembics and the VDB sequence yourself): https://www.dropbox.com/s/95phe5ho062xv ... 1.c4d?dl=0
* I recorded a video to show you the difference in the VDB world space in both programs (compare_01.mp4) . there is definitely something wrong with the way the VDB volume loading the sequence in C4D.
* The smoke_video.mp4 attached is just to show you how it supposed to be rendered, This one rendered with Houdini for Octane
* "Smoke_01 & 02.png" are here to show you that the VDB is at 0,0,0 and still got some offset in the renderer.
Hopefully, you'll be able to help me here,
Thanks!
Yam
VDB Volume world space is not identical to Houdini
Moderators: ChrisHekman, aoktar
- Attachments
-
- compare_01.mp4
- (10.12 MiB) Downloaded 3978 times
-
- smoke_video.mp4
- (897.04 KiB) Downloaded 3957 times
4x 980ti EVGA | 5930k | Asus X99 E WS 3.1 | corsair 64GB RAM |SSD 500GB system + SSD 2TB working files + 6TB HDD storage WD |
Phanteks Enthoo Primo | 1600W EVGA T2 BLACK | It's the fastest 4x980ti build: http://goo.gl/hYp8e0
https://yambo.me
Phanteks Enthoo Primo | 1600W EVGA T2 BLACK | It's the fastest 4x980ti build: http://goo.gl/hYp8e0
https://yambo.me
Hi Yambo,
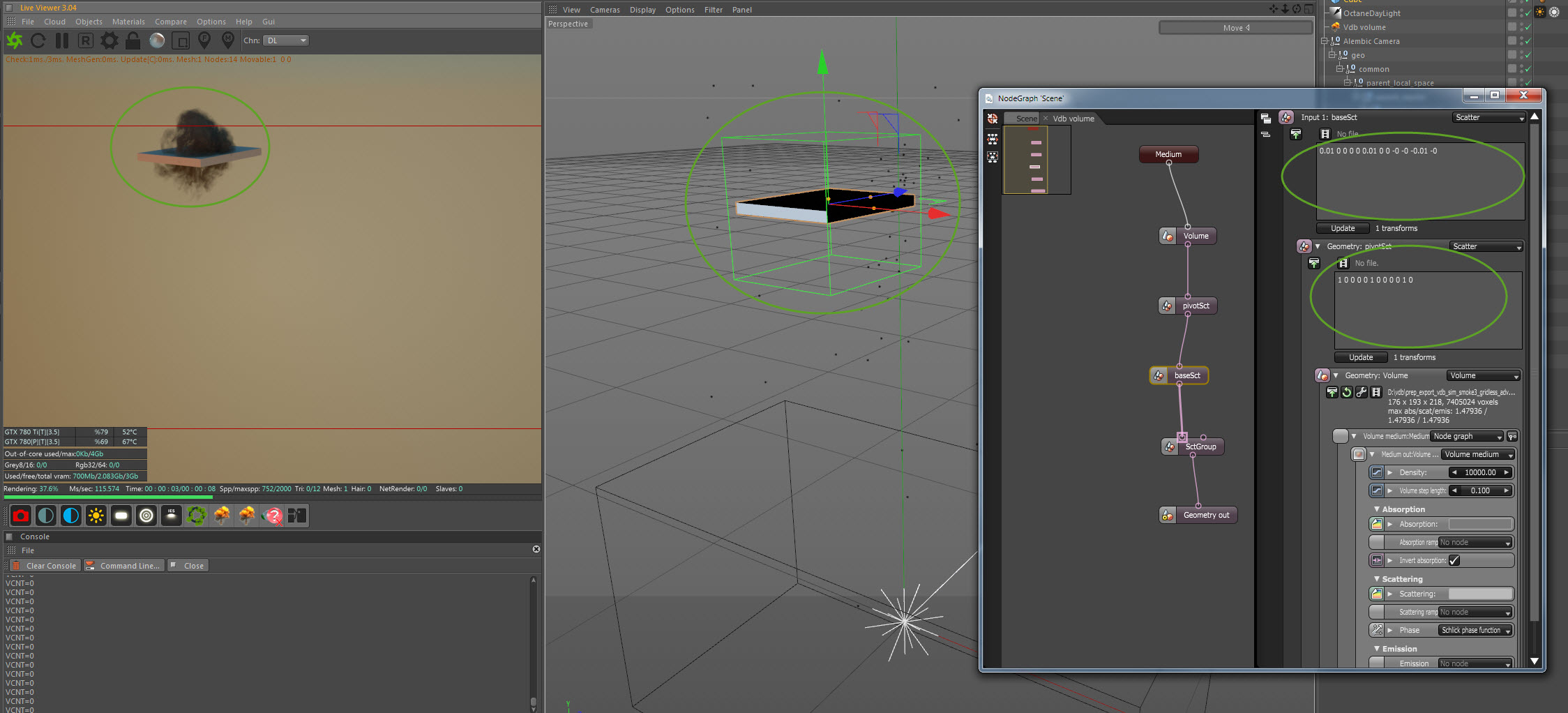
i don't apply any extra transform here. See picture. Voxels appears in green box. It's where that's detected by octane. I can't see anything to be fixed in plugin side. You might be doing something wrong on export.
i don't apply any extra transform here. See picture. Voxels appears in green box. It's where that's detected by octane. I can't see anything to be fixed in plugin side. You might be doing something wrong on export.
Octane For Cinema 4D developer / 3d generalist
3930k / 16gb / 780ti + 1070/1080 / psu 1600w / numerous hw
3930k / 16gb / 780ti + 1070/1080 / psu 1600w / numerous hw
In the End of the day Octane for Houdini render this simulation properly (loaded from the same VDB sequence)
And the VDB volume node from the C4D plugin just doesn't load it to the right world space, so i guess it must be something with plugin side.
Can you think of anything else that causing it? There isn't many export option for VDB, i also tried all of them.
Juan? maybe you have something to add here?
Thanks for the help.
And the VDB volume node from the C4D plugin just doesn't load it to the right world space, so i guess it must be something with plugin side.
Can you think of anything else that causing it? There isn't many export option for VDB, i also tried all of them.
Juan? maybe you have something to add here?
Thanks for the help.
4x 980ti EVGA | 5930k | Asus X99 E WS 3.1 | corsair 64GB RAM |SSD 500GB system + SSD 2TB working files + 6TB HDD storage WD |
Phanteks Enthoo Primo | 1600W EVGA T2 BLACK | It's the fastest 4x980ti build: http://goo.gl/hYp8e0
https://yambo.me
Phanteks Enthoo Primo | 1600W EVGA T2 BLACK | It's the fastest 4x980ti build: http://goo.gl/hYp8e0
https://yambo.me
Take a look at the bounding box in Houdini comparing to C4D at frame 0.
It's not identical.
It's not identical.
4x 980ti EVGA | 5930k | Asus X99 E WS 3.1 | corsair 64GB RAM |SSD 500GB system + SSD 2TB working files + 6TB HDD storage WD |
Phanteks Enthoo Primo | 1600W EVGA T2 BLACK | It's the fastest 4x980ti build: http://goo.gl/hYp8e0
https://yambo.me
Phanteks Enthoo Primo | 1600W EVGA T2 BLACK | It's the fastest 4x980ti build: http://goo.gl/hYp8e0
https://yambo.me
Are you adding some kind of transformation to the volume object at SOP level in Houdini? The volume transformations at SOP level are included as VDB local transformations (the volume data is not physically transformed), and this is a feature not supported by all the renderers or plugins.
-Juanjo
-Juanjo
I showed all data to you from plugin side. That's what i do. Calculating a bounding box is not up to plugins. Also your voxels in Houdini are not seems at origin point.
Do you want to send a houdini scene? It's best way to check deeper.
Do you want to send a houdini scene? It's best way to check deeper.
Octane For Cinema 4D developer / 3d generalist
3930k / 16gb / 780ti + 1070/1080 / psu 1600w / numerous hw
3930k / 16gb / 780ti + 1070/1080 / psu 1600w / numerous hw
YES!
It was flipped on the Z-Axis.
SOLVED.
Thanks!!!
It was flipped on the Z-Axis.
SOLVED.
Thanks!!!
4x 980ti EVGA | 5930k | Asus X99 E WS 3.1 | corsair 64GB RAM |SSD 500GB system + SSD 2TB working files + 6TB HDD storage WD |
Phanteks Enthoo Primo | 1600W EVGA T2 BLACK | It's the fastest 4x980ti build: http://goo.gl/hYp8e0
https://yambo.me
Phanteks Enthoo Primo | 1600W EVGA T2 BLACK | It's the fastest 4x980ti build: http://goo.gl/hYp8e0
https://yambo.me
Perfect!
Octane For Cinema 4D developer / 3d generalist
3930k / 16gb / 780ti + 1070/1080 / psu 1600w / numerous hw
3930k / 16gb / 780ti + 1070/1080 / psu 1600w / numerous hw
Thanks Juanjo!juanjgon wrote:Are you adding some kind of transformation to the volume object at SOP level in Houdini? The volume transformations at SOP level are included as VDB local transformations (the volume data is not physically transformed), and this is a feature not supported by all the renderers or plugins.
-Juanjo
Octane For Cinema 4D developer / 3d generalist
3930k / 16gb / 780ti + 1070/1080 / psu 1600w / numerous hw
3930k / 16gb / 780ti + 1070/1080 / psu 1600w / numerous hw
Great! Yes, in Houdini the volume transformations at SOP level are a nightmare. Some nested transformation cases are not even supported by the Houdini plugin, so it is better avoid them, and use only transformations at OBJ level, if needed.
-Juanjo
-Juanjo

