Unseen in reflection/refraction. When ?

A forum where development builds are posted for testing by the community.
Forum rules
NOTE: The software in this forum is not %100 reliable, they are development builds and are meant for testing by experienced octane users. If you are a new octane user, we recommend to use the current stable release from the 'Commercial Product News & Releases' forum.
Post Reply
HHbomb
Licensed Customer
Posts: 1395
Joined: Wed Jun 30, 2010 8:45 pm
Contact:

When ?

any change to see this in v3 ?
YOKO Studio | win 10 64 | i7 5930K GTX 3090 | 3dsmax 2022.3 |
User avatar
abstrax
OctaneRender Team
Posts: 5513
Joined: Tue May 18, 2010 11:01 am
Location: Auckland, New Zealand

HHbomb wrote:When ?

any change to see this in v3 ?
Maybe we will add it in some v3 release. Depends on available resources and time. For what would you use this feature? Maybe there is already a way to achieve want you want in the current versions.
In theory there is no difference between theory and practice. In practice there is. - Yogi Berra
Zay
Licensed Customer
Posts: 1129
Joined: Sun Jan 17, 2010 2:53 am

abstrax wrote:For what would you use this feature? Maybe there is already a way to achieve want you want in the current versions.
I for one can think of hidden light sources. In some materials you don't want to see their reflections in windows or mirrors.
Win 11 Pro | i5 12600K | 32GB ram | 2x GTX 1080Ti + 3080Ti - studio driver 560.94| Modo/Blender/ZBrush/Daz/Poser
User avatar
abstrax
OctaneRender Team
Posts: 5513
Joined: Tue May 18, 2010 11:01 am
Location: Auckland, New Zealand

Zay wrote:
abstrax wrote:For what would you use this feature? Maybe there is already a way to achieve want you want in the current versions.
I for one can think of hidden light sources. In some materials you don't want to see their reflections in windows or mirrors.
You can do that already by setting their opacity to 0.
In theory there is no difference between theory and practice. In practice there is. - Yogi Berra
Zay
Licensed Customer
Posts: 1129
Joined: Sun Jan 17, 2010 2:53 am

abstrax wrote:You can do that already by setting their opacity to 0.
Nope, that will affect the entire scene.
Win 11 Pro | i5 12600K | 32GB ram | 2x GTX 1080Ti + 3080Ti - studio driver 560.94| Modo/Blender/ZBrush/Daz/Poser
User avatar
abstrax
OctaneRender Team
Posts: 5513
Joined: Tue May 18, 2010 11:01 am
Location: Auckland, New Zealand

Zay wrote:
abstrax wrote:You can do that already by setting their opacity to 0.
Nope, that will affect the entire scene.
Hmm, could you give me an example image of what you want to achieve? I've got a hard time imagining a light source where switching off reflections of the light would not have a major effects, since that would make it invisible in reflections and it will only be used for the direct light calculation of diffuse and rough surfaces. Thanks.
In theory there is no difference between theory and practice. In practice there is. - Yogi Berra
Zay
Licensed Customer
Posts: 1129
Joined: Sun Jan 17, 2010 2:53 am

abstrax wrote:Hmm, could you give me an example image of what you want to achieve?
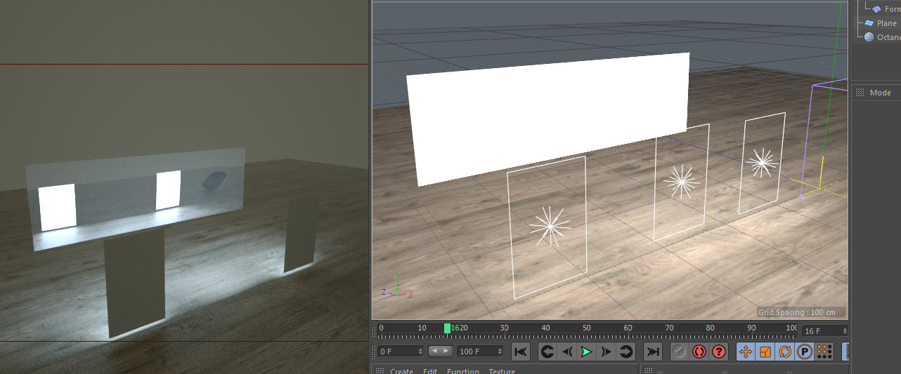
Ok, here's an image with 2 cubes as light sources. These light sources I will use as fill lights and only use the light effects. I don't want to see the light cubes in the final result.
The problem here is that turning off camera visibility will not remove the lights from the mirror.
fill_lights.jpg
Your solution is to set opacity to 0. That can create other problems like low power from the lights and weird shine from objects in the scene like this one.
opa.jpg
I hope we can have a solution like the visibility for the camera that also work on mirrors and windows. Maybe via a tag or something.
Win 11 Pro | i5 12600K | 32GB ram | 2x GTX 1080Ti + 3080Ti - studio driver 560.94| Modo/Blender/ZBrush/Daz/Poser
User avatar
aoktar
Octane Plugin Developer
Posts: 16068
Joined: Tue Mar 23, 2010 8:28 pm
Location: Türkiye
Contact:

Sorry but somethings is wrong on your scene. It can be achievable as you see.
Also for errors, check alpha shadows=ON and try with PT.
Attachments
a1.jpg
Octane For Cinema 4D developer / 3d generalist

3930k / 16gb / 780ti + 1070/1080 / psu 1600w / numerous hw
Zay
Licensed Customer
Posts: 1129
Joined: Sun Jan 17, 2010 2:53 am

aoktar wrote:Sorry but somethings is wrong on your scene. It can be achievable as you see.
Also for errors, check alpha shadows=ON and try with PT.
?? You're showing the same results I did :) You still have the light sources showing in the mirror.
Btw, my rendering s was done in PT.
Win 11 Pro | i5 12600K | 32GB ram | 2x GTX 1080Ti + 3080Ti - studio driver 560.94| Modo/Blender/ZBrush/Daz/Poser
Zay
Licensed Customer
Posts: 1129
Joined: Sun Jan 17, 2010 2:53 am

Ups, was a little too fast - didn't see the middle one. So how did you do that without setting opacity to 0?
Win 11 Pro | i5 12600K | 32GB ram | 2x GTX 1080Ti + 3080Ti - studio driver 560.94| Modo/Blender/ZBrush/Daz/Poser
Post Reply

Return to “Development Build Releases”