hi,
i have problem using the octanelight in my 3dmax scene.
octane version 3
plugin version 3
max version 2016
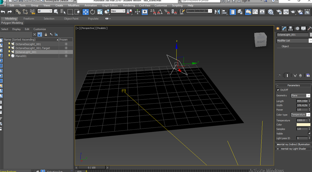
the octanelight doesn;t emit any light, looks like a regular diffuse plane in the scene
ies light doesn't work neither
but the octane daylight does work.
please help me get it fixed.
here's the screenshot
cheers
HELP. Octane 3 OctaneLight / IES Light doesn't emit light
Forum rules
Please post only in English in this subforum. For alternate language discussion please go here http://render.otoy.com/forum/viewforum.php?f=18
Please post only in English in this subforum. For alternate language discussion please go here http://render.otoy.com/forum/viewforum.php?f=18
Check your scene scale and increase light power....
YOKO Studio | win 10 64 | i7 5930K GTX 3090 | 3dsmax 2022.3 |
