No geometry in camview BlenderOctane

A public forum for discussing and asking questions about the demo version of Octane Render.
Forum rules
For new users: this forum is moderated. Your first post will appear only after it has been reviewed by a moderator, so it will not show up immediately.
This is necessary to avoid this forum being flooded by spam.
Post Reply
brunoh
Licensed Customer
Posts: 4
Joined: Mon Mar 21, 2016 5:23 pm

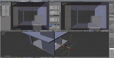
Hello,

I have no geometry in my render from camera :!: .
I use :
Blender_Octane_Edition_9.8_2.76
Octane_Server_DEMO_2.24.2_-_9.8

Thanks for the help.
b.
Attachments
renderproblem.blend
(509.5 KiB) Downloaded 155 times
blender.gif
abreukers
OctaneRender Team
Posts: 500
Joined: Thu Aug 18, 2011 12:28 am

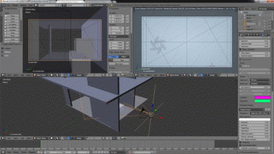
Hi Brunoh,

I opened your file and it does have some geometry on my viewport:
geo_is_visible.jpg
I also see here you are using the demo version.
The demo has some restrictions, maybe check if your scene resolution is too high for the demo to accomodate.
i72630QM @ 2.00GHz | 6GB RAM | 2GB GeForce GT 540M | Win7 64bit
brunoh
Licensed Customer
Posts: 4
Joined: Mon Mar 21, 2016 5:23 pm

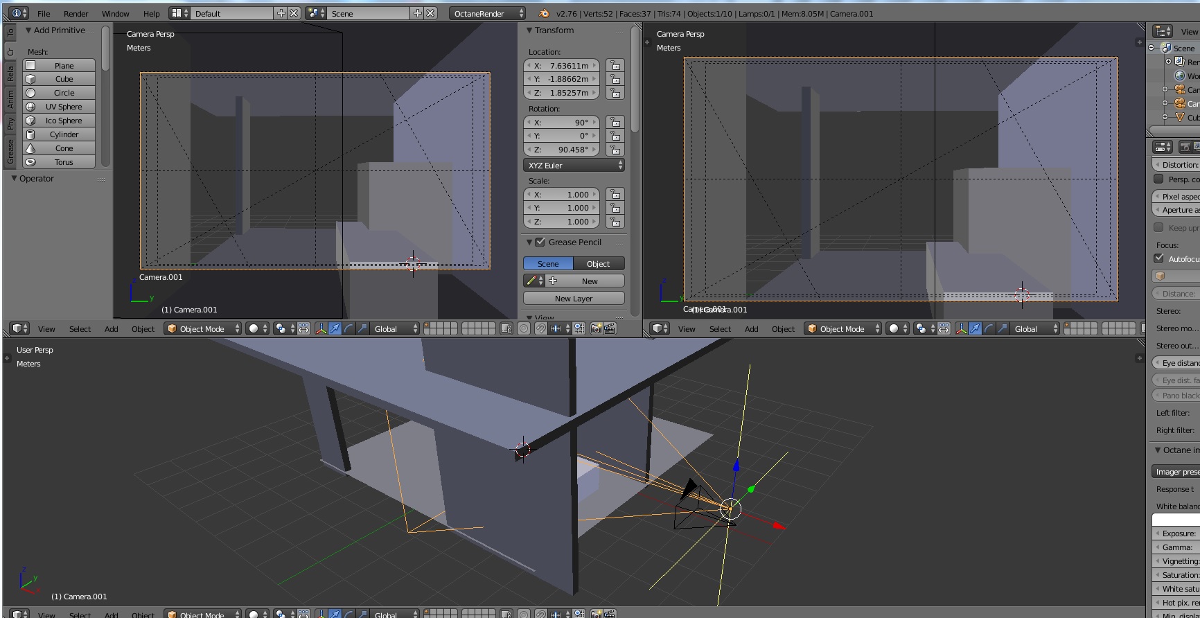
Hello,

Thanks for the reply,
I meant "no geometry in camview when you render with octane in the 3dviews."
If you press ShitZ over the camview,in my case it doesn't render in cam view,but it works in persp view.

b.
abreukers
OctaneRender Team
Posts: 500
Joined: Thu Aug 18, 2011 12:28 am

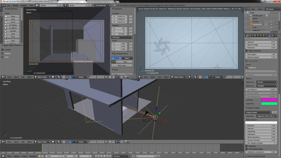
hi brunoh,
ah ok I see what you mean now. the camera should not be autofocused infinitely or have the focus distance of '0'. try entering a value for the focus distance that is longer than '0' because just like in real world cameras the object will be visible in camera only when the object exists between camera and its focus distance...
i72630QM @ 2.00GHz | 6GB RAM | 2GB GeForce GT 540M | Win7 64bit
Post Reply

Return to “Demo Version Questions & Discussion”