We can use  for some times visibility ( object properties /  rendering control ) in octane render.
But it seems that even if an object is set to 0, it continue to be rendered.
I tried Rayfire with transparent objects and it don't work : all objects contribute to render.
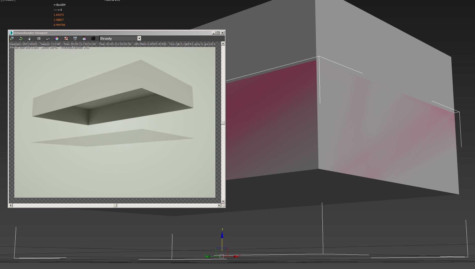
I join a picture  : two identical boxes : one set to visibility 1, one set to 0, and I move down the invisible box.... strange...
We need to have invisible objects to be invisible.... no contribution to rendering !!!!
            
							visibility problem
					Forum rules
Please post only in English in this subforum. For alternate language discussion please go here http://render.otoy.com/forum/viewforum.php?f=18
	Please post only in English in this subforum. For alternate language discussion please go here http://render.otoy.com/forum/viewforum.php?f=18
YOKO Studio | win 10 64 | i7 5930K GTX 3090 | 3dsmax 2022.3 |
			
						renderable option is not animatable....
            
			
									
						
							YOKO Studio | win 10 64 | i7 5930K GTX 3090 | 3dsmax 2022.3 |
			
						 
                                                                
                             
						