C4D R16 freezes when creating material

Maxon Cinema 4D (Export script developed by abstrax, Integrated Plugin developed by aoktar)

Moderators: ChrisHekman, aoktar

DirecTV_LA3
Licensed Customer
Posts: 8
Joined: Wed Mar 11, 2015 9:57 pm

We have both R16 and R17 installed and they both hang on the same task. Creating a simple material causes c4d to freeze/hang. Running 2.25.
User avatar
aoktar
Octane Plugin Developer
Posts: 16068
Joined: Tue Mar 23, 2010 8:28 pm
Location: Türkiye
Contact:

can you get render output of very simple scene without materials?
Octane For Cinema 4D developer / 3d generalist

3930k / 16gb / 780ti + 1070/1080 / psu 1600w / numerous hw
DirecTV_LA3
Licensed Customer
Posts: 8
Joined: Wed Mar 11, 2015 9:57 pm

it is freezing when i create a basic object and try to render with octanerenderer. no bug reports are created
User avatar
aoktar
Octane Plugin Developer
Posts: 16068
Joined: Tue Mar 23, 2010 8:28 pm
Location: Türkiye
Contact:

I hope you activated plugin by plugin account? Can you see any gpu device names in gpu section?
Octane For Cinema 4D developer / 3d generalist

3930k / 16gb / 780ti + 1070/1080 / psu 1600w / numerous hw
DirecTV_LA3
Licensed Customer
Posts: 8
Joined: Wed Mar 11, 2015 9:57 pm

yes, i see GPU's in device list. and it is activated. i have tried several versions and all of them freeze. i have tried 4 different nvidia drivers as well. GFX card is Quadro M6000.
DirecTV_LA3
Licensed Customer
Posts: 8
Joined: Wed Mar 11, 2015 9:57 pm

also, this is a new install
User avatar
aoktar
Octane Plugin Developer
Posts: 16068
Joined: Tue Mar 23, 2010 8:28 pm
Location: Türkiye
Contact:

That's weird so. I don't see this behaviour on correctly installed setups. Try without any other plugins. Capture a screen shot with console output and settings window->gpu section.
Also put this "octane_log_flags.txt" file to "Cinema 4d.exe" folder and run. Try same procedures until freezes. It will generate an "octane_log.txt" file. And send me that.
Attachments
octane_log_flags.txt
(92 Bytes) Downloaded 177 times
Octane For Cinema 4D developer / 3d generalist

3930k / 16gb / 780ti + 1070/1080 / psu 1600w / numerous hw
DirecTV_LA3
Licensed Customer
Posts: 8
Joined: Wed Mar 11, 2015 9:57 pm

here is settings window. i put that txt file in c4d folder and it didn't do anything when c4d froze.
Attachments
OCTANE_SETTINGS.png
DirecTV_LA3
Licensed Customer
Posts: 8
Joined: Wed Mar 11, 2015 9:57 pm

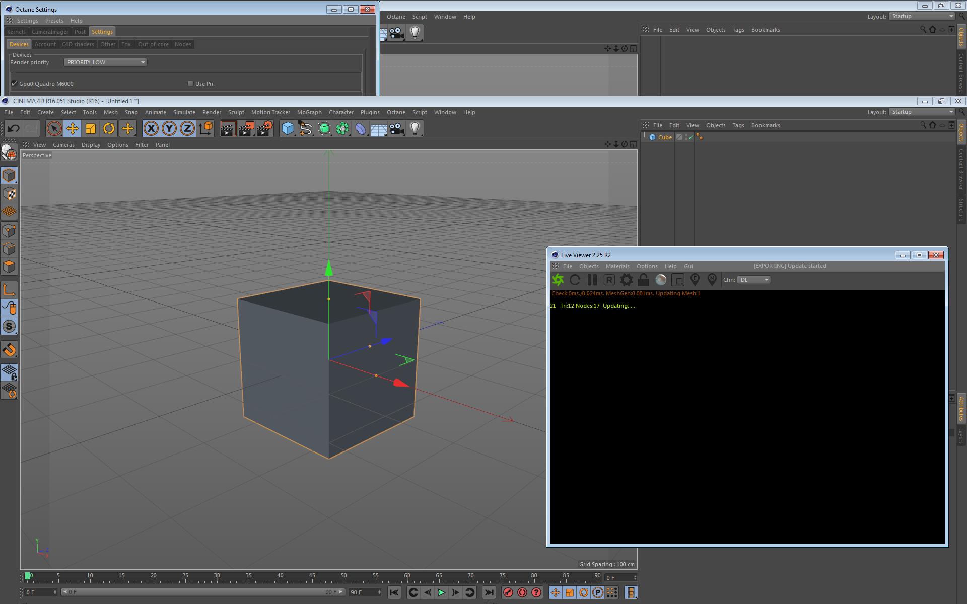
when i open live viewer to view a simple box, it is stuck updating. screen shot attached
Attachments
OCTANE_LV_updating.png
DirecTV_LA3
Licensed Customer
Posts: 8
Joined: Wed Mar 11, 2015 9:57 pm

Octane settings render log shows this:

Started logging on 17.02.16 14:18:25

OctaneRender 2.25 (2250000)

Scene created in plugin version -1
CUDA error 214 on device 0: An uncorrectable ECC error was detected during execution.
-> failed to bind device to current thread
device 0: failed to initialize resources
--------------------------- EXPORT LOG ---------------------------
Export materials time= 0.118 ms
Collect objects time= 0.051 ms
Mesh creation time = 25.684 ms.
Triangle count:12
use active DirectLighting Kernel
Post Reply

Return to “Maxon Cinema 4D”