Any Idea where my Render Pass tab has gone?
Moderators: ChrisHekman, aoktar
- creativebloke

- Posts: 23
- Joined: Wed Sep 25, 2013 5:59 pm
- Location: UK
- Contact:
(C4D) Render Settings -> Octane Render -> Render Passes tab?
C4D 2025 | Win10
- creativebloke

- Posts: 23
- Joined: Wed Sep 25, 2013 5:59 pm
- Location: UK
- Contact:
Hi, the render settings is there, just not in the octane settings dialogue which lets me preview the passes - its very odd
twitter = creativebloke
That's wrong! You can see as in Live Viewer as previous system. You need to set "enabled" and select any passes. Didn't you checked like that?creativebloke wrote:Hi, the render settings is there, just not in the octane settings dialogue which lets me preview the passes - its very odd
Octane For Cinema 4D developer / 3d generalist
3930k / 16gb / 780ti + 1070/1080 / psu 1600w / numerous hw
3930k / 16gb / 780ti + 1070/1080 / psu 1600w / numerous hw
Now I think I understand - as Aoktar said, choose the Chn: in the LV window. In the Octane Settings the Kernel tab changes to "Infochannels", there you find your settings.
C4D 2025 | Win10
Not sorry. You should select from Octane Render Settings->Passes->Enabled. And select any pass in this section as doing output settings. LV will show all active passes as buttons in LV's bottom area.zoppo wrote:Now I think I understand - as Aoktar said, choose the Chn: in the LV window. In the Octane Settings the Kernel tab changes to "Infochannels", there you find your settings.
Octane For Cinema 4D developer / 3d generalist
3930k / 16gb / 780ti + 1070/1080 / psu 1600w / numerous hw
3930k / 16gb / 780ti + 1070/1080 / psu 1600w / numerous hw
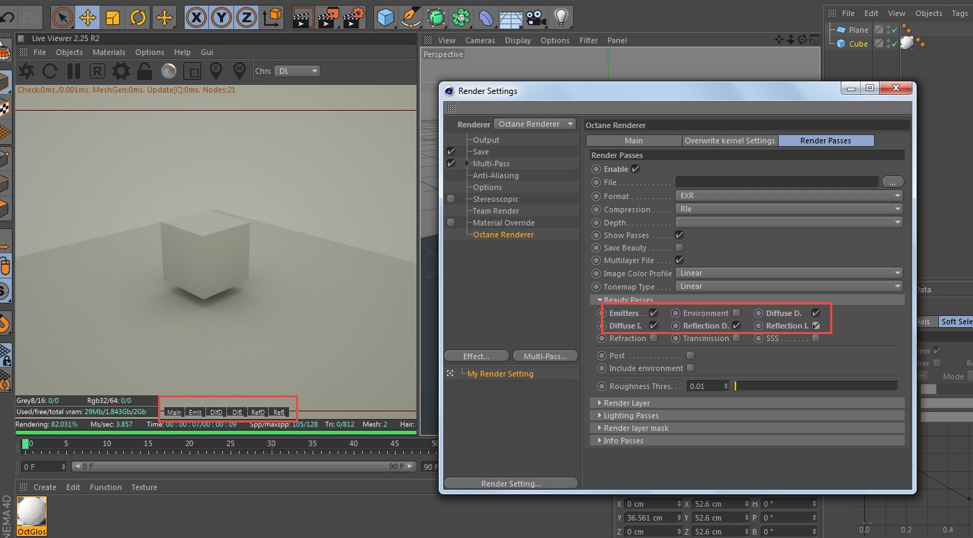
I think he is talking about this window:


C4D 2025 | Win10
- creativebloke

- Posts: 23
- Joined: Wed Sep 25, 2013 5:59 pm
- Location: UK
- Contact:
Yes thats correct, its that window the passes tab was there, now its not - very oddzoppo wrote:I think he is talking about this window:
twitter = creativebloke
Just enable Z-Depth in the Render Settings, then switch to the Kernel tab in the Octane Settings and choose Infochannels as kernel.creativebloke wrote:Yes thats correct, its that window the passes tab was there, now its not - very odd
C4D 2025 | Win10
Why i couldn't explain it well? I have simplified the usage of passes just from single section in render settings. To avoid conflicts due having same controls in two different sections.creativebloke wrote: Yes thats correct, its that window the passes tab was there, now its not - very odd
Octane For Cinema 4D developer / 3d generalist
3930k / 16gb / 780ti + 1070/1080 / psu 1600w / numerous hw
3930k / 16gb / 780ti + 1070/1080 / psu 1600w / numerous hw
