Forum
Shop
Downloads
Documentation
OctaneBench®
M is for Metaverse Gallery
Feature Requests
Support
Forum
Shop
Downloads
Documentation
Resources
FAQ
OctaneBench®
M is for Metaverse Gallery
Feature Requests
Support
LOGIN
Customer Account
Forum
Board index
Octane Licensed Customer Forums
Plugin Discussion/Support
Carrara
Search
Object blur / alembic
Carrara (Integrated Plugin developed by Sighman)
Post Reply
Print view
Search
Advanced search
1 post • Page
1
of
1
tschwenke
Posts:
338
Joined:
Sat Sep 20, 2014 9:35 pm
Location:
Germany
Contact:
Contact tschwenke
Website
Quote
Sun Jan 17, 2016 9:01 pm
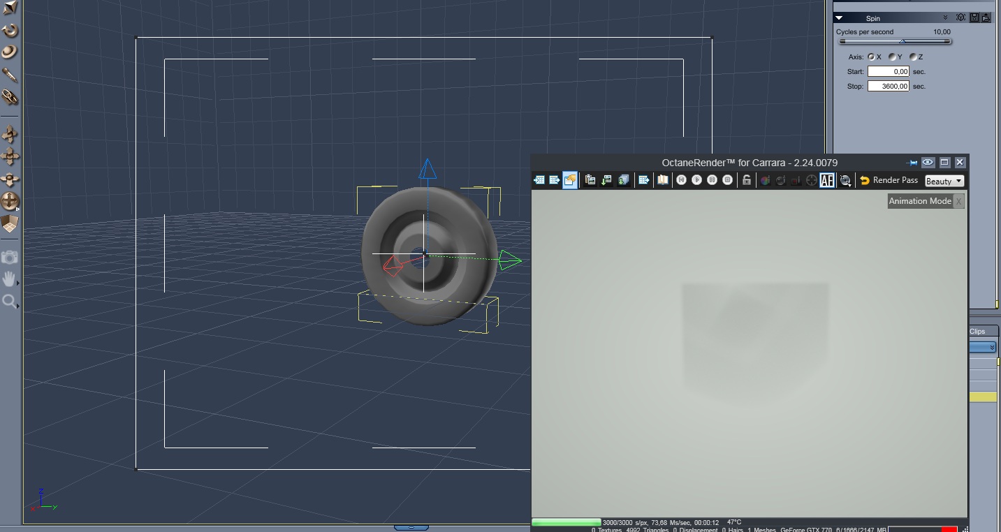
Hi,
I encounter some problems with object blur and round objects like wheels. If they spin, I got strange results. Has anyone problems of the same kind?
Please see the attachement.
Best wishes,
Thomas
Attachments
Top
Post Reply
Print view
1 post • Page
1
of
1
Return to “Carrara”
Jump to
Public Forums
↳ News & Announcements
↳ Service Maintenance Notices
↳ OctaneVR Questions & Discussion
↳ Demo Version Questions & Discussion
↳ Competitions
↳ Metropia ArtStation Contest
↳ The OctaneBench Competition Entries
↳ OTOY & Oculus: Render the Metaverse Contest Submissions
↳ OTOY & Oculus: Render the Metaverse Contest WIP
↳ Resources and Sharing
↳ Tutorials
↳ Lua Scripting
↳ Module Development
↳ Redspec SSS
↳ The Render Network
OTOY Cloud Services
↳ News & Announcements
↳ OctaneRender Cloud
↳ OTOY Studio
↳ Timeline
↳ OTOY Canvas
↳ ORBX on Amazon AMIs
↳ ORBX.js
Octane Licensed Customer Forums
↳ General Discussion
↳ Plugin Discussion/Support
↳ Adobe After Effects
↳ Releases
↳ Bug Reports
↳ Help / Tutorials
↳ User requests
↳ Autodesk 3Ds Max
↳ Releases
↳ Bug Reports
↳ User Requests
↳ Off Topic
↳ Autodesk AutoCAD
↳ Autodesk Inventor
↳ Autodesk Maya
↳ Releases
↳ Bug Reports
↳ Help / Tutorials
↳ User Requests
↳ Off Topic
↳ Autodesk Revit
↳ Autodesk Softimage XSI
↳ Graphisoft ArchiCAD
↳ Blender
↳ Releases
↳ Bug Reports
↳ User Requests
↳ Off Topic
↳ Carrara
↳ Maxon Cinema 4D
↳ Releases
↳ Bug Reports
↳ Help / Tutorials
↳ User requests
↳ DAZ Studio
↳ Bug Reports
↳ Houdini
↳ Releases
↳ Bug Reports
↳ User Requests
↳ Off Topic
↳ Hydra Omniverse
↳ Releases
↳ Bug Reports
↳ User Requests
↳ Hydra Solaris
↳ Releases
↳ Bug Reports
↳ User Requests
↳ Lightwave 3D
↳ Releases
↳ Bug Reports
↳ User Requests
↳ Off Topic
↳ Foundry Modo
↳ NUKE
↳ Releases
↳ Bug Reports
↳ Help / Tutorials
↳ User Requests
↳ Poser
↳ Rhinoceros 3D
↳ SketchUp
↳ Releases
↳ Bug Reports
↳ User Requests
↳ Unreal® Engine
↳ Releases
↳ Bug Reports
↳ Help / Tutorials
↳ Unity
↳ Architron
↳ Sculptron
↳ Testing Releases (Non-Production)
M is for Metaverse
↳ M is for Metaverse Gallery
↳ Works In Progress
Octane Student and Subscriber Forum
↳ General Discussion
Search
Advanced search
Login
Register
© OTOY Inc. – 2017 All Rights Reserved.
Terms and Conditions
•
Privacy Policy
Loading Server Status