Hello,
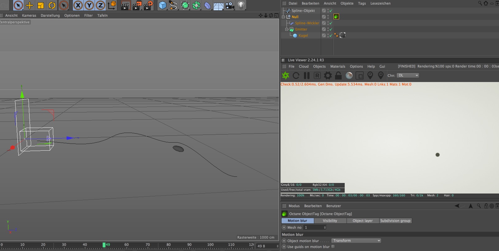
I use an Emitter in combination with a Spline Wrap Deformer. In the the Cinema 4D (R16) viewer everything works fine. Unfortunately the Octane Live Viewer (2.24.1 R3) just shows the emitting particles without being affected by the Spline Wrap.
If I use e.g. a wind effector for changing the direction of the particles it works like it should - the Cinema Viewer and the Octane Live Viewer show the same.
Looking forward for your help.
Emitter + Spline Wrap Problem
Moderators: ChrisHekman, aoktar
Forum rules
Before posting a bug report, please check the following:
1. That the issue has not already been disclosed
2. That the issue is specific to this plugin, and not Octane in general (Try reproducing it in Standalone)
Bugs related to the Octane Engine itself should be posted into the Standalone Support sub-forum.
All bug reports should include the information below, along with a detailed description of the issue and steps to reproduce it.
A. Operating System, including version (i.e. Win 7, OSX 10.11.2, Ubuntu 14.04, etc.)
B. Graphics Card(s) model (i.e. GTX 580 - 3GB, TITAN, etc.)
C. RAM Capacity (i.e. 6 GB)
D. Nvidia driver version (i.e. 7.50, 7.5.22)
E. OctaneRender Standalone version, if installed (i.e. 2.24.2, 2.23, etc.)
F. OctaneRender plugin version (i.e. v2.25 - 2.21)
G. Host application version, including build number if available (i.e. 3ds Max 2016 Build 18.0)
H. A detailed description of the issue and steps to reproduce it (Include Screenshots or video capture), as well as an example scene if applicable.
I. Copies of the Octane Log window and Console window outputs (full text attached as a file to your post is recommended).
Please note that reports of issues inside existing threads will be ignored/removed, and reports may be closed if the reporter does not respond to subsequent queries in the thread.
Before posting a bug report, please check the following:
1. That the issue has not already been disclosed
2. That the issue is specific to this plugin, and not Octane in general (Try reproducing it in Standalone)
Bugs related to the Octane Engine itself should be posted into the Standalone Support sub-forum.
All bug reports should include the information below, along with a detailed description of the issue and steps to reproduce it.
A. Operating System, including version (i.e. Win 7, OSX 10.11.2, Ubuntu 14.04, etc.)
B. Graphics Card(s) model (i.e. GTX 580 - 3GB, TITAN, etc.)
C. RAM Capacity (i.e. 6 GB)
D. Nvidia driver version (i.e. 7.50, 7.5.22)
E. OctaneRender Standalone version, if installed (i.e. 2.24.2, 2.23, etc.)
F. OctaneRender plugin version (i.e. v2.25 - 2.21)
G. Host application version, including build number if available (i.e. 3ds Max 2016 Build 18.0)
H. A detailed description of the issue and steps to reproduce it (Include Screenshots or video capture), as well as an example scene if applicable.
I. Copies of the Octane Log window and Console window outputs (full text attached as a file to your post is recommended).
Please note that reports of issues inside existing threads will be ignored/removed, and reports may be closed if the reporter does not respond to subsequent queries in the thread.
Update detection problem. It can happens with virtual generator objects(Sphere, Box, etc.. under a emitter, cloner) + complex setups(like here).
I think it's not possible to fix without break something on current system. Otherwise we will loose some other advantages on update detections. Anyway i'm checking.
Solution: Convert your sphere to polygons.
I think it's not possible to fix without break something on current system. Otherwise we will loose some other advantages on update detections. Anyway i'm checking.
Solution: Convert your sphere to polygons.
Octane For Cinema 4D developer / 3d generalist
3930k / 16gb / 780ti + 1070/1080 / psu 1600w / numerous hw
3930k / 16gb / 780ti + 1070/1080 / psu 1600w / numerous hw

