Hi guys!
Do you know if there's an equivalent way to get the Render Boolean effect on octane?
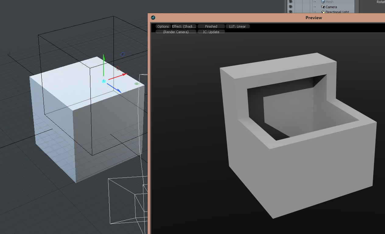
Anything that could make an object appear in a animation...
Thank you very much!
Is there a Render Boolean equivalent?
Moderator: face_off
- marcus1070

- Posts: 45
- Joined: Mon Nov 07, 2011 3:14 pm
- Location: Brisbane - AU
- Contact:
- Win 10 Pro 64bit
- 64gb Ram
- RTX 3090
- RTX 2080
- Nvidia driver version: 516.94
- Cinema 4d r25
- Plugin version Studio+ 2022.1(r7)
http://www.marcusrizzo.com
- 64gb Ram
- RTX 3090
- RTX 2080
- Nvidia driver version: 516.94
- Cinema 4d r25
- Plugin version Studio+ 2022.1(r7)
http://www.marcusrizzo.com
Hi - I suspect this will be supported in the next major release of the plugin (which uses the new Modo Rendercache API). If you send me your scene above I can check if you like.
Paul
Paul
Win7/Win10/Mavericks/Mint 17 - GTX550Ti/GT640M
Octane Plugin Support : Poser, ArchiCAD, Revit, Inventor, AutoCAD, Rhino, Modo, Nuke
Pls read before submitting a support question
Octane Plugin Support : Poser, ArchiCAD, Revit, Inventor, AutoCAD, Rhino, Modo, Nuke
Pls read before submitting a support question
- marcus1070

- Posts: 45
- Joined: Mon Nov 07, 2011 3:14 pm
- Location: Brisbane - AU
- Contact:
It would be great to get this... a way that i think to do something like this is with camera near clip,.. but in a axis.. maybe hehe
well.. the scene is attached
well.. the scene is attached
- Win 10 Pro 64bit
- 64gb Ram
- RTX 3090
- RTX 2080
- Nvidia driver version: 516.94
- Cinema 4d r25
- Plugin version Studio+ 2022.1(r7)
http://www.marcusrizzo.com
- 64gb Ram
- RTX 3090
- RTX 2080
- Nvidia driver version: 516.94
- Cinema 4d r25
- Plugin version Studio+ 2022.1(r7)
http://www.marcusrizzo.com
Thanks for posting that scene. Unfortunately the new Modo Rendercache does not yet support Render Booleans. I will submit a feature request to TheFoundry to add this.
Paul
Paul
Win7/Win10/Mavericks/Mint 17 - GTX550Ti/GT640M
Octane Plugin Support : Poser, ArchiCAD, Revit, Inventor, AutoCAD, Rhino, Modo, Nuke
Pls read before submitting a support question
Octane Plugin Support : Poser, ArchiCAD, Revit, Inventor, AutoCAD, Rhino, Modo, Nuke
Pls read before submitting a support question
I reported it to Modo devs as a feature request, but it has no yet been implemented. If you really want this, you will need to put pressure on TheFoundry - otherwise I suspect it will never be implemented.Any news on this?
Paul
Win7/Win10/Mavericks/Mint 17 - GTX550Ti/GT640M
Octane Plugin Support : Poser, ArchiCAD, Revit, Inventor, AutoCAD, Rhino, Modo, Nuke
Pls read before submitting a support question
Octane Plugin Support : Poser, ArchiCAD, Revit, Inventor, AutoCAD, Rhino, Modo, Nuke
Pls read before submitting a support question
