How do I render Object 1's reflection on Object 2 - without rendering Object 1?
Each object has its own layer.
In other words, I'm trying to do this:
https://www.youtube.com/watch?v=YTMzhqiy7Gg
As you can see in the Youtube video it's very simple in Cycles, but I can't figure out how to do it in Octane?
How to render an object's reflection - but not the object?
- justavisitor

- Posts: 242
- Joined: Sat Oct 05, 2013 5:34 pm
Latest OctaneRender for Blender. Windows 10, i7 quad 3.7GHz, 16GB, 2xTitan.
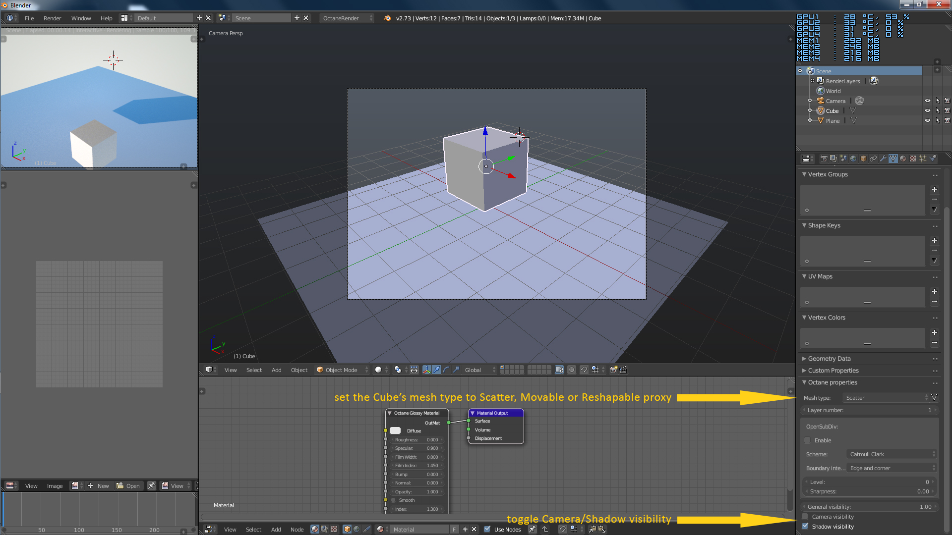
You can do this by unchecking Camera / Shadow visibility - take a look at the print screen. Cheers,justavisitor wrote:How do I render Object 1's reflection on Object 2 - without rendering Object 1?
Szymon
i7 5960X | 64GB RAM | Win10 Pro | ASUS X99 Pro mobo | Chieftec 1250W psu
MSI GTX 780 Ti OC 3GB | 2 x GIGABYTE GTX 780 OC 3GB on USB risers | MSI GTX 750 Ti for display
Blender + Octane | C4D + Corona
Flickr profile: http://www.flickr.com/photos/kubicki3d
MSI GTX 780 Ti OC 3GB | 2 x GIGABYTE GTX 780 OC 3GB on USB risers | MSI GTX 750 Ti for display
Blender + Octane | C4D + Corona
Flickr profile: http://www.flickr.com/photos/kubicki3d
- justavisitor

- Posts: 242
- Joined: Sat Oct 05, 2013 5:34 pm
Absolutely wonderful!
Thank you so much for your time!
Thank you so much for your time!
Latest OctaneRender for Blender. Windows 10, i7 quad 3.7GHz, 16GB, 2xTitan.