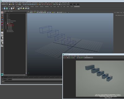
I just started using the new 2.04 Maya plugin and noticed something strange. I have 6 groups with instances. Each group contains instances of 1 referenced geometry.
What I have noticed is that the first instance, each called the same with a sequential number at the end starting at 1, is missing in the render output in the IPR renderer. It appears that they are not missing in the final batch render of the animation.
I created a new file and created a group of instanced geometry and noticed that the default naming scheme of maya is to call the group "group1" and then have instances start at 2.
This could be a source of the bug. Being a programmer I know that it is a common source of errors wether a sequence (ie. an array) starts at index 0 or 1.
See attached screenshots. Of course I refreshed the IPR renderer before each screenshot.
Thanks for any hints or a fix.
1st instances missing in IPR Renderer bug!?
Moderator: JimStar
- seltzdesign

- Posts: 34
- Joined: Mon Jan 17, 2011 4:50 pm
- Location: Zurich, Switzerland
There is nothing to do with mesh object names, Octane plugin does not use them.
It's some other thing in your scene... Is this a new scene, or is it created in older plugin versions? Could you give me that scene?
It's some other thing in your scene... Is this a new scene, or is it created in older plugin versions? Could you give me that scene?
- seltzdesign

- Posts: 34
- Joined: Mon Jan 17, 2011 4:50 pm
- Location: Zurich, Switzerland
Thanks @JimStar,
I sent you a private message with a link.
If we find a solution I will post it here, in case someone else encounters this.
I sent you a private message with a link.
If we find a solution I will post it here, in case someone else encounters this.
If you are not failing every now and again, it's a sign you are not doing anything very innovative.
- Woody Allen
Dual Xeon | 32GB Ram | 4 x GTX 580
- Woody Allen
Dual Xeon | 32GB Ram | 4 x GTX 580
