Enabling Panorama in Cinema4D

A public forum for discussing and asking questions about the demo version of Octane Render.
Forum rules
For new users: this forum is moderated. Your first post will appear only after it has been reviewed by a moderator, so it will not show up immediately.
This is necessary to avoid this forum being flooded by spam.
DanielArnett
Posts: 4
Joined: Tue Jun 17, 2014 7:21 pm
Location: United States

Octane Standalone generates beautiful Panoramas in a simple, user-friendly way.

Image

My issue arises when I try to render a Cinema4D scene as an Octane Panorama.

Image
  • Attempting a panorama.
Switching between Thin Lens and Panorama does not appear to make any changes to how the camera operates in the plugin. Where does my problem lie? Is it a setting in OctaneRender that I am missing, a problem with my Cinema4D camera or render settings, or is a software error?

Here are the basic camera settings that I am using.

Image

I will buy Octane as soon as this problem is resolved.
Last edited by DanielArnett on Tue Jun 17, 2014 8:43 pm, edited 1 time in total.
User avatar
aoktar
Octane Plugin Developer
Posts: 16068
Joined: Tue Mar 23, 2010 8:28 pm
Location: Türkiye
Contact:

can you plase change the title? it's not a problem. we use camera tag. this and others are documented in manual
Octane For Cinema 4D developer / 3d generalist

3930k / 16gb / 780ti + 1070/1080 / psu 1600w / numerous hw
DanielArnett
Posts: 4
Joined: Tue Jun 17, 2014 7:21 pm
Location: United States

Edit: Okay that's good to know. Is there any way to render a 360 panorama in tag? Or will I have to export to the standalone?

Thank you for your help, and for your work making this fantastic tool. I have read the Cinema4D Octane plugin manual section on the Octane Camera,
http://render.otoy.com/manuals/Cinema4D/?page_id=1944
and it explains how easily the user can switch between the Thin Lens and Panoramic cameras. When I switch between the two in the Octane camera tag and adjust the fov settings in the Panorama section I see no immediate impact on the rendered image.

I am using R.15 with the current Demo version of Octane Render.
Last edited by DanielArnett on Tue Jun 17, 2014 10:45 pm, edited 2 times in total.
User avatar
aoktar
Octane Plugin Developer
Posts: 16068
Joined: Tue Mar 23, 2010 8:28 pm
Location: Türkiye
Contact:

fov is only parameter which is not functional in tag. it will be deprecated. you can set fov from camera

best regards,
ahmet oktar
Octane For Cinema 4D developer / 3d generalist

3930k / 16gb / 780ti + 1070/1080 / psu 1600w / numerous hw
DanielArnett
Posts: 4
Joined: Tue Jun 17, 2014 7:21 pm
Location: United States

Thank you again Ahmet,


So are you saying that Tag just will not generate Panoramas? I have looked into all of the Octane guides that I can find, and I still cannot find a way to render panoramas in tag. Please any help would be appreciated and like I said- this would be the main reason I purchase Octane & the C4D plugin.
User avatar
aoktar
Octane Plugin Developer
Posts: 16068
Joined: Tue Mar 23, 2010 8:28 pm
Location: Türkiye
Contact:

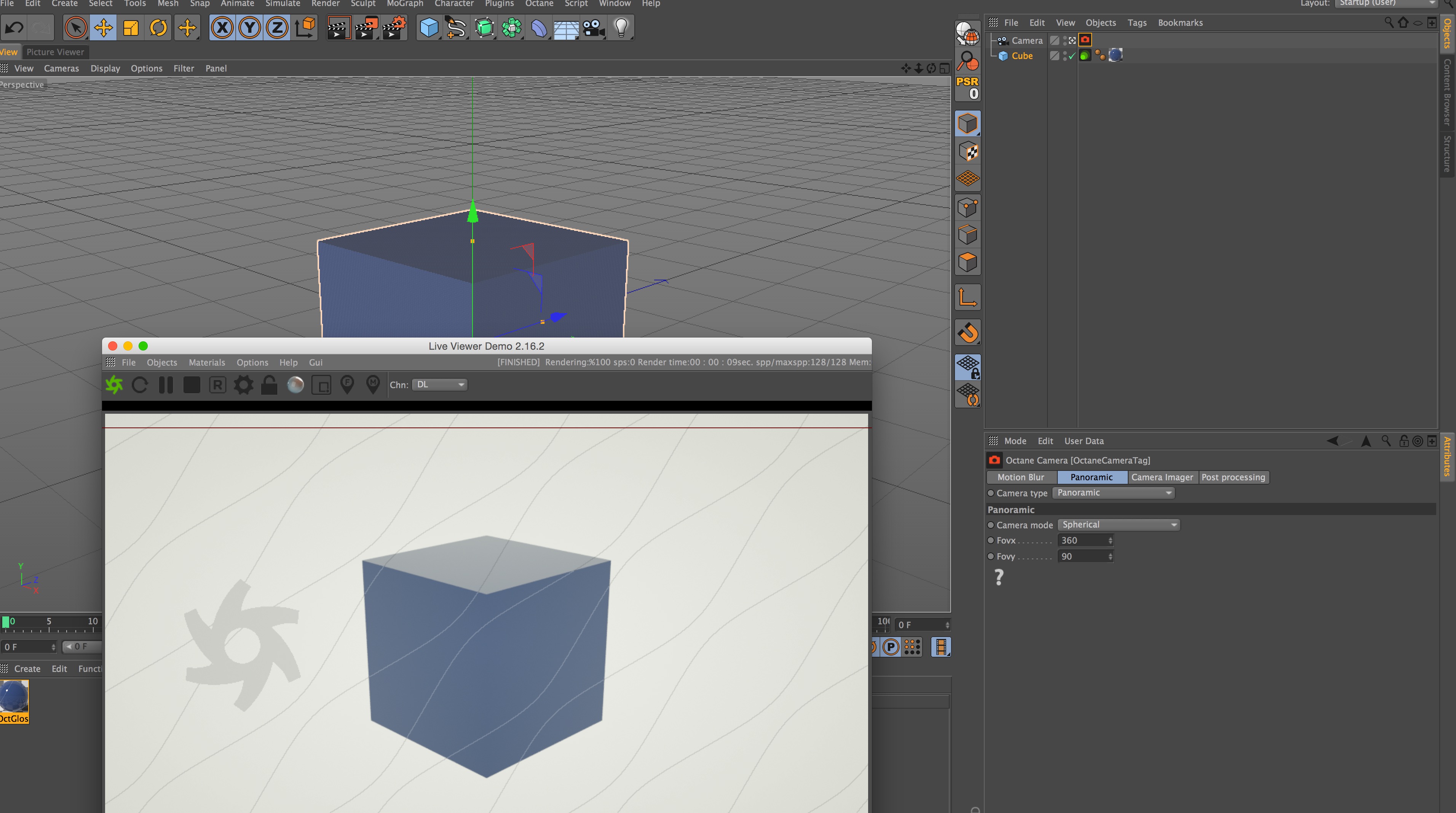
Check please the octane cameratag. It's here
Attachments
p1.png
Octane For Cinema 4D developer / 3d generalist

3930k / 16gb / 780ti + 1070/1080 / psu 1600w / numerous hw
DanielArnett
Posts: 4
Joined: Tue Jun 17, 2014 7:21 pm
Location: United States

So cool! I'll check it out tonight, see what I can do and post any results/questions that I have later on.
mfriel
Posts: 1
Joined: Wed Apr 01, 2015 6:40 am

DanielArnett wrote:So cool! I'll check it out tonight, see what I can do and post any results/questions that I have later on.
Hi Daniel,
did you get it to work?
I'm still struggling to render a spherical Panorama with Octane in Cinema.
I activated the checkbox in the Octane Camera Tag of the Demo, but with no visible result in the Render Viewer.
What am i doing wrong?
Attachments
Screen Shot 2015-04-01 at 09.08.31.JPG
nickarts
Posts: 3
Joined: Mon Jul 06, 2015 10:24 am

I want to use Octane with C4D strictly for 360 panoramas and I also run into the problem mentioned above, but unfortunately all posts that mention this don't come up with a solution.

I'm using the Octane Camera Tag but when I set it to Panoramic, I don't get a panoramic render, no matter which settings I change. Stereo works fine, but I'm after Panoramic Stereo.

I want to get the result in the screenshot above, which is made from a Windows version, so maybe it's a Mac bug? Or is it a bug in the demo and does it work in the full version?

I'm using

Octane Render Demo 2.17
Octane Live Viewer Demo 2.32.2 RC4
C4D R16.050
MAC OSX 10.10.3
Macbook Pro Retina (CUDA capable)

Regards,

NickArts
nickarts
Posts: 3
Joined: Mon Jul 06, 2015 10:24 am

[Double Post]
Last edited by nickarts on Tue Jul 07, 2015 6:03 pm, edited 1 time in total.
Post Reply

Return to “Demo Version Questions & Discussion”