Hi!
There is no word in "Octane for Cinema 4D manual" on how to use IES lights.
Neither could I find any info on that in the forum...
Can somebody please explain to me how to set it up?
Octane version: 1.14a SDK 1.29
Huge thanks in advance.
How to use IES ??
Moderators: ChrisHekman, aoktar
hi bro. do you mean IES light? since nobody is answering. maybe i can help you out. im not quite sure too. but i think here's how you do it. 
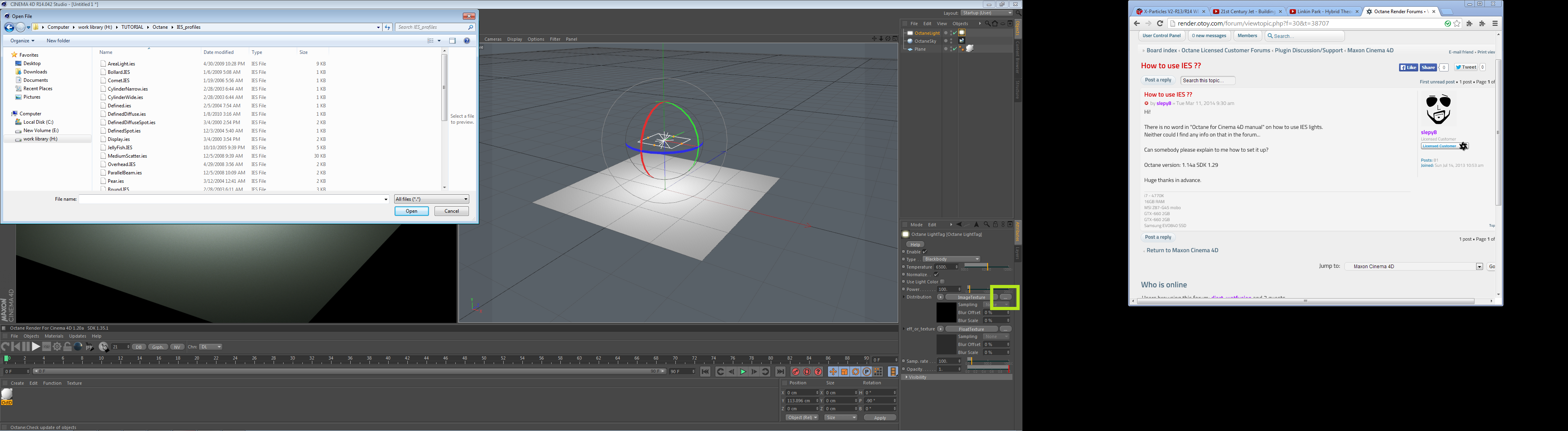
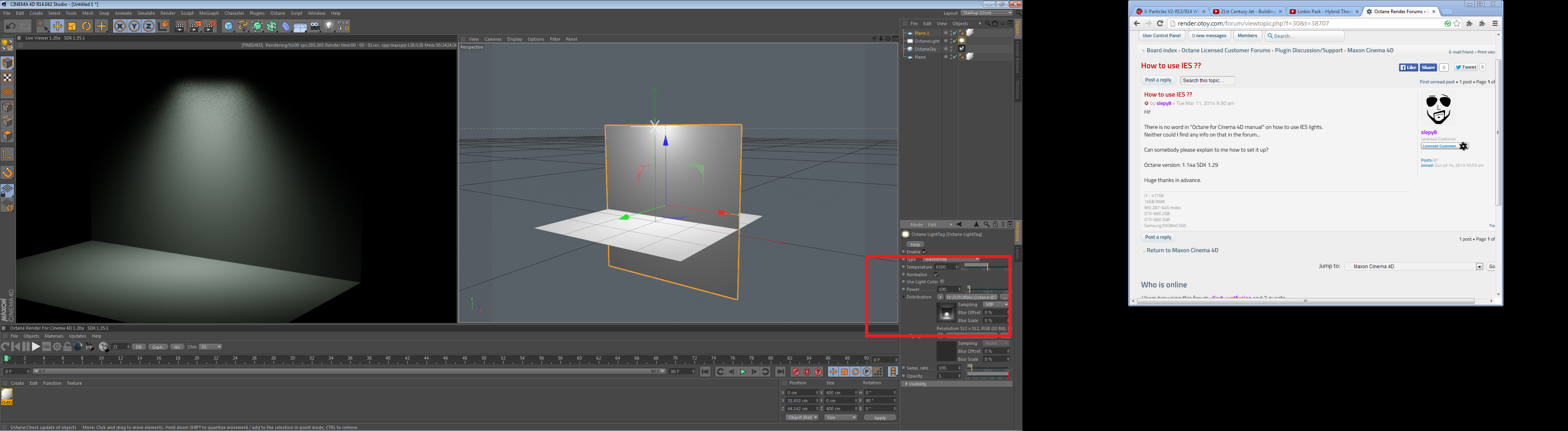
click on the octane ieslight like is show in the pic when the light have come out. notice the light tag in the red box? click the browse tag. and choose your ies profile. and there you go.
click on the octane ieslight like is show in the pic when the light have come out. notice the light tag in the red box? click the browse tag. and choose your ies profile. and there you go.
intel 17 4770k (MSI MPOWER MAX)
32GB 1866ghz corsair dominator platinum
2x MSI 780 lightning
Plextor M5 256GB
32GB 1866ghz corsair dominator platinum
2x MSI 780 lightning
Plextor M5 256GB
can you share where did you get your ies profile collection? i was hopping to add more into my collection.slepy8 wrote:yes sir it's working!
I was trying to put .ies file as a texture but it didn't work earlier. But i didn't use "Octane IESlight" object.
Thank you very much!!
intel 17 4770k (MSI MPOWER MAX)
32GB 1866ghz corsair dominator platinum
2x MSI 780 lightning
Plextor M5 256GB
32GB 1866ghz corsair dominator platinum
2x MSI 780 lightning
Plextor M5 256GB
thanks broslepy8 wrote:this is the place where i got lots of them.
http://www.cooperindustries.com/content ... l_box.html
intel 17 4770k (MSI MPOWER MAX)
32GB 1866ghz corsair dominator platinum
2x MSI 780 lightning
Plextor M5 256GB
32GB 1866ghz corsair dominator platinum
2x MSI 780 lightning
Plextor M5 256GB
hi,slepy8 wrote:Hi!
There is no word in "Octane for Cinema 4D manual" on how to use IES lights.
Neither could I find any info on that in the forum...
Can somebody please explain to me how to set it up?
Octane version: 1.14a SDK 1.29
Huge thanks in advance.
Thanks to all for helps. There is lot samples in this archive
http://render.otoy.com/customerdownload ... amples.zip
Octane For Cinema 4D developer / 3d generalist
3930k / 16gb / 780ti + 1070/1080 / psu 1600w / numerous hw
3930k / 16gb / 780ti + 1070/1080 / psu 1600w / numerous hw
aoktar - honestly?
Informations on using Octane Render are so messed up that you never know where to look for any informations in the first order.
Manual is not finished and, whats worse, there is new version every month and sometimes they differ a lot from each other. I'd do nothing else but check what changed after each update. insane...
It's a real mess bro'!
Someone should tidy up all of this.
cheers!
Informations on using Octane Render are so messed up that you never know where to look for any informations in the first order.
Manual is not finished and, whats worse, there is new version every month and sometimes they differ a lot from each other. I'd do nothing else but check what changed after each update. insane...
It's a real mess bro'!
Someone should tidy up all of this.
cheers!
sleppy,
did you checked last manual from development thread? it's up to date, with a few missing. plugin is updating day by day, keepimg syncronised is really hard. but now it's on very nice state and there will not be big changes.
Edit: Last releases has this manual. You can see this manual from some tags and help menu
did you checked last manual from development thread? it's up to date, with a few missing. plugin is updating day by day, keepimg syncronised is really hard. but now it's on very nice state and there will not be big changes.
Edit: Last releases has this manual. You can see this manual from some tags and help menu
Octane For Cinema 4D developer / 3d generalist
3930k / 16gb / 780ti + 1070/1080 / psu 1600w / numerous hw
3930k / 16gb / 780ti + 1070/1080 / psu 1600w / numerous hw
I went to the DOWNLOAD page (above) and found Cinema 4D plugin.
There is a link to the plugin manual.
I ran manual, the list of topics pops up in the center (and another one in the left).
I click in IES lights topic, and get a message that there is no data on this.
Now I realised that if I went to the left menu - yeah, this one works.
Like I said. A MESS!
I bought Octane in the beginning and I get lost sometimes. But what would say a totally new customer??
Answear yourself.
peace!
There is a link to the plugin manual.
I ran manual, the list of topics pops up in the center (and another one in the left).
I click in IES lights topic, and get a message that there is no data on this.
Now I realised that if I went to the left menu - yeah, this one works.
Like I said. A MESS!
I bought Octane in the beginning and I get lost sometimes. But what would say a totally new customer??
Answear yourself.
peace!

