OctaneRender™ for Blender 1.20.2 - 2.7 beta Win [OBSOLETE]

Blender (Export script developed by yoyoz; Integrated Plugin developed by JimStar)
User avatar
JimStar
OctaneRender Team
Posts: 3835
Joined: Thu Jul 28, 2011 8:19 pm
Location: Auckland, New Zealand

OctaneRender™ for Blender plugin. Windows x64 version.

Image


The bundle consists from two parts:
1. OctaneRender™ Server
2. Blender - OctaneRender™ edition.

The first part (server) should be run on the same computer as the second one. To stop the server - just right-click its icon in the tray.
After the server is run - you can start rendering (or open a rendered view) from inside Blender. Before the very first rendering you should fill in the server address (only 127.0.0.1 at the time), login and password (your license key info) to activate the server. After the first rendering the server will remember this activation info, and you will not need to enter it again.

You should use only OctaneRender materials inside Blender scenes - the plugin knows nothing about Blender specific materials and textures (about any Blender nodes, generally speaking).


FIXES AND NEW FEATURES SINCE LAST RELEASE
  • Fixed windows resizing lag during active Octane Live-session.
  • Fixed Y-Scale not working in image textures.

After starting OctaneServer it will take some time before the LiveDB tree and LiveDB material previews will be available from Blender - as OctaneServer caches the LiveDB data from remote server right after starting. But only the materials groups tree will be re-cached every time after server start, LiveDB material preview images will be cached only once - so only the very first OctaneServer start will need some more time before LiveDB tree will be available in Blender.


DOWNLOAD (both distributives must be reinstalled, they depend on each other)

Blender Octane Edition - 1.20.2 - 2.7 beta (2.68a) (51.8MB autoinstaller file)
Octane Server - 1.20.2 - 2.7 beta (32.4MB autoinstaller file)
User avatar
Aenima
Licensed Customer
Posts: 128
Joined: Fri Jan 07, 2011 8:26 am
Location: Hungary
Contact:

Wow, thanks JimStar.
W10 x64 32GB, EVGA GTX960 - EVGA GTX1060 - OSX 10.12.5 - CORE I5 3.4GHz
Force44
Licensed Customer
Posts: 62
Joined: Tue Dec 04, 2012 4:50 pm
Location: ukraine
Contact:

Very fast response !

Big Tnhx Jimstar!
http://www.picfad.com
Core i7 2600k @4.2 Ghz | Asus Maxiumus V Extream | 3 x GTX 590 watercooled| Crucial Ballistic Sport 32gb | Crucial m4 64gb | Seasonic Gold 1250 | Octane render| Skethcup Pro 2013 | Blender 2.68
Marten74
Licensed Customer
Posts: 86
Joined: Sun Mar 11, 2012 2:49 pm

It seems the UV-unwrapping issue when using project from view is back. In order to solve the problem you need to add a regular blender texture node with the same texture applied (not connected) in order for the octane blender plugin to get the UV coordinates right.

I also noticed a bit strange behaviour when adding emmision to a regular uv-unwrapped cube. On the surfaces (walls and floor) close to the cube, there is a "shadow" in the normal directions of the cubes surfaces. In my mind, the light should be emitted stronger in the normal direction of the surface. I tried it in the stand alone version of Octane to, and it is behaving much better.

I also fail to create a good looking image projection (tv-screen) on a regular plane. The texture applied to the texture emission node seems to come out different from the same texture plugged in to the diffuse.

I need to use IES light profiles, but the octane float image texture or octane image texture nodes does not read the IES files (.ies). The only thing I find about it in the manual is: "Distribution – The distribution controls the pattern of the light. This can be set to an floattexture and an image or IES file can be loaded".
Last edited by Marten74 on Mon Nov 11, 2013 9:48 pm, edited 1 time in total.
mib2berlin
Licensed Customer
Posts: 1194
Joined: Wed Jan 27, 2010 7:18 pm
Location: Germany

Hi Marten74, i also cant get TV emission to work, wrong UV cords.
The cube emission seams similar in Standalone and Blender.

IES lights, floatimage has connected to Efficiency not to Distribution.
This is a bug Jim is aware of but not fixed atm..
I prepared a file to play with:

http://www.pasteall.org/blend/25171

Cheers, mib.
Opensuse Leap 42.3/64 i5-3570K 16 GB
GTX 760 4 GB Driver: 430.31
Octane 3.08 Blender Octane
User avatar
JimStar
OctaneRender Team
Posts: 3835
Joined: Thu Jul 28, 2011 8:19 pm
Location: Auckland, New Zealand

Marten74 wrote:It seems the UV-unwrapping issue when using project from view is back. In order to solve the problem you need to add a regular blender texture node with the same texture applied (not connected) in order for the octane blender plugin to get the UV coordinates right.
Works OK for me, absolutely the same in 2.5, 2.6, 2.7...
In Blender you must have the needed texture node set as "current" before unwrap (Blender sets the last selected texture node as "current"). So - just select needed octane texture node before unwrap instead of adding the Blender texture. As when you add Blender texture - you do the same: the last added node is just selected automatically by Blender and set as "current".
User avatar
JimStar
OctaneRender Team
Posts: 3835
Joined: Thu Jul 28, 2011 8:19 pm
Location: Auckland, New Zealand

Marten74 wrote:I also noticed a bit strange behaviour when adding emmision to a regular uv-unwrapped cube. On the surfaces (walls and floor) close to the cube, there is a "shadow" in the normal directions of the cubes surfaces. In my mind, the light should be emitted stronger in the normal direction of the surface. I tried it in the stand alone version of Octane to, and it is behaving much better.
It's behaving the same way.;)
If you see it when using "Direct Lighting" kernel - you can change "GI mode" to "Diffuse"...
mib2berlin
Licensed Customer
Posts: 1194
Joined: Wed Jan 27, 2010 7:18 pm
Location: Germany

Hi JimStar, do you meant "selected" with "current"?
I cant get the TV screen to work.

Cheers, mib.
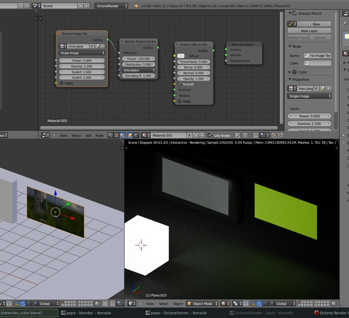
Attachments
ies_cube.jpeg
Opensuse Leap 42.3/64 i5-3570K 16 GB
GTX 760 4 GB Driver: 430.31
Octane 3.08 Blender Octane
User avatar
JimStar
OctaneRender Team
Posts: 3835
Joined: Thu Jul 28, 2011 8:19 pm
Location: Auckland, New Zealand

mib2berlin wrote:Hi JimStar, do you meant "selected" with "current"?
I cant get the TV screen to work.
I told about it regarding "UV-unwrap issue is back", not regarding "Efficiency - Distribution", this is another issue.
mib2berlin
Licensed Customer
Posts: 1194
Joined: Wed Jan 27, 2010 7:18 pm
Location: Germany

Hm, I don´t mean "Efficiency - Distribution", this is the IES thingy.
I cant get to map an image to a plane and emit light like a TV screen, values are also very different in Standalone.


Cheers

EDIT: Btw. I use the Linux version!
Attachments
ies_cube_standalone.png
Opensuse Leap 42.3/64 i5-3570K 16 GB
GTX 760 4 GB Driver: 430.31
Octane 3.08 Blender Octane
Post Reply

Return to “Blender”