Color Mismatch between Perspective and Octane

Maxon Cinema 4D (Export script developed by abstrax, Integrated Plugin developed by aoktar)

Moderators: ChrisHekman, aoktar

lasvideo
Licensed Customer
Posts: 29
Joined: Thu Jun 13, 2013 8:49 pm

Newbie question here.

In C4D I have a simple box with an Octane material set to red. There is a light with an Octane tag.

The color is correct on the Octane display but purple in the Perspective display.

What am I doing wrong?
Color mismatch.JPG
FYI I have C4D set up for Linear Work Flow.
User avatar
aoktar
Octane Plugin Developer
Posts: 16068
Joined: Tue Mar 23, 2010 8:28 pm
Location: Türkiye
Contact:

there is a lag refreshing viewport textures, i think problem this is. If you touch color again will be matched. Also please wait next release which has some tweaks on color settings
Octane For Cinema 4D developer / 3d generalist

3930k / 16gb / 780ti + 1070/1080 / psu 1600w / numerous hw
lasvideo
Licensed Customer
Posts: 29
Joined: Thu Jun 13, 2013 8:49 pm

Thanks.

Also, what do I need to do to generate shadows?
User avatar
aoktar
Octane Plugin Developer
Posts: 16068
Joined: Tue Mar 23, 2010 8:28 pm
Location: Türkiye
Contact:

lasvideo wrote:Thanks.

Also, what do I need to do to generate shadows?
for viewport?
Octane For Cinema 4D developer / 3d generalist

3930k / 16gb / 780ti + 1070/1080 / psu 1600w / numerous hw
lasvideo
Licensed Customer
Posts: 29
Joined: Thu Jun 13, 2013 8:49 pm

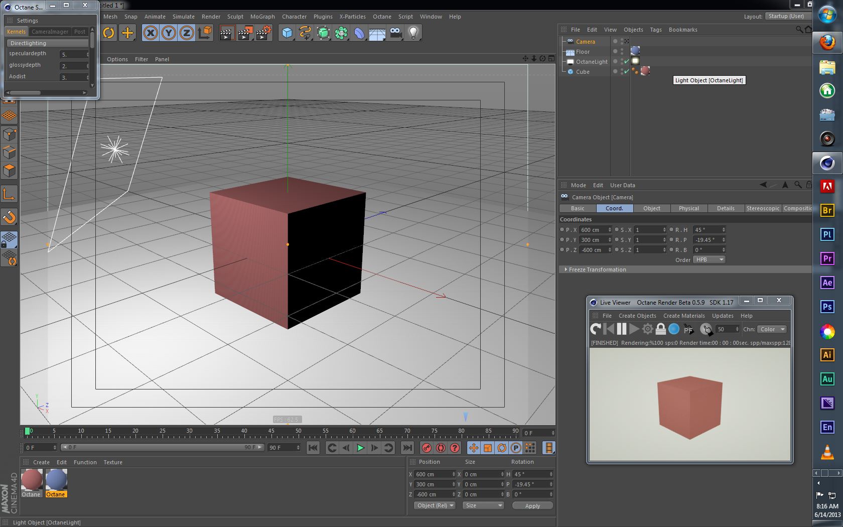
Yes. I have created and Octane light and a floor with a Octane material and set shadow in the light options.
User avatar
aoktar
Octane Plugin Developer
Posts: 16068
Joined: Tue Mar 23, 2010 8:28 pm
Location: Türkiye
Contact:

lasvideo wrote:Yes. I have created and Octane light and a floor with a Octane material and set shadow in the light options.
can you show screen? It has a different concept on lighting. Only light is accepted are arealight because this
Octane For Cinema 4D developer / 3d generalist

3930k / 16gb / 780ti + 1070/1080 / psu 1600w / numerous hw
lasvideo
Licensed Customer
Posts: 29
Joined: Thu Jun 13, 2013 8:49 pm

Here is an image of my screen. I am using a Octane arealight.
No shadows.JPG
User avatar
aoktar
Octane Plugin Developer
Posts: 16068
Joined: Tue Mar 23, 2010 8:28 pm
Location: Türkiye
Contact:

floor object not supported ;) please use a plane. Then you'll see shadows
Octane For Cinema 4D developer / 3d generalist

3930k / 16gb / 780ti + 1070/1080 / psu 1600w / numerous hw
lasvideo
Licensed Customer
Posts: 29
Joined: Thu Jun 13, 2013 8:49 pm

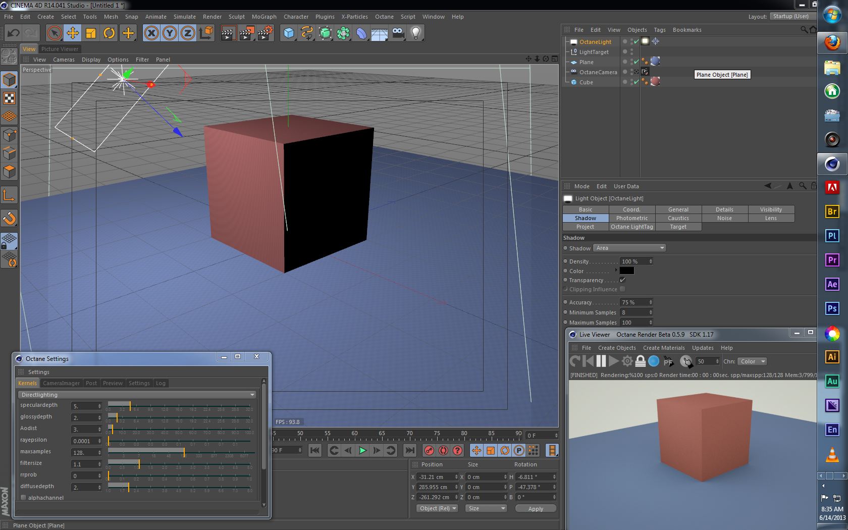
Apparently Octane doesnt see Floor objects so I replaced it with a Plane. Still no shadow.


I must say I am not happy with the way Octane works as this point. Had I known that all materials, lights and other stuff could not be C4D, but had to be Octane, I would have never bought it.
lasvideo
Licensed Customer
Posts: 29
Joined: Thu Jun 13, 2013 8:49 pm

Still no shadows with plane.
Still no shadoes with plane.JPG
Post Reply

Return to “Maxon Cinema 4D”