Render Bug?
Moderators: ChrisHekman, aoktar
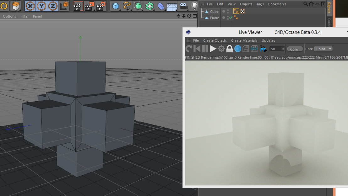
Hi , Im just following the basic tutorial at http://vimeo.com/62241847 but at the very basics by scene renders really wierd.(Look at the strange shadow on the cube base) Check out the screen shot. Is there some setting I have missed. The scene just contains an editable cube and a plane..that's it.
hi, what is the value of the phong tag?
octane suffer with high phong angle value, in my experience is better to stay between 0 and 40 max.
ciao beppe
octane suffer with high phong angle value, in my experience is better to stay between 0 and 40 max.
ciao beppe
Hi guys,
I have the same problem. It looks the same for every value of Phong even disableing it. But when I export that to the standalone ver. with the same scale it works fine.
Here´s an example from my scene..
I have the same problem. It looks the same for every value of Phong even disableing it. But when I export that to the standalone ver. with the same scale it works fine.
Here´s an example from my scene..
Win7 64bit SP1 / i5 2500k 3,3GHz / RAM 8Gb / MB Gigabyte Z68X-UD3H -graphic integrated for display / 2x NVidia GeForce GTX 570 1280MB / HD 1TB
Archicad 17 >> Cinema4D R15.037 >> Octane Standalone 3.00 + Octane C4D plugin 3.00
Archicad 17 >> Cinema4D R15.037 >> Octane Standalone 3.00 + Octane C4D plugin 3.00
this is exactly phong problem. I suppose you don't a phong tag this objects or big values. default phong 80 is caused this.Faustik wrote:Hi guys,
I have the same problem. It looks the same for every value of Phong even disableing it. But when I export that to the standalone ver. with the same scale it works fine.
Here´s an example from my scene..
please give your scene for checking
Octane For Cinema 4D developer / 3d generalist
3930k / 16gb / 780ti + 1070/1080 / psu 1600w / numerous hw
3930k / 16gb / 780ti + 1070/1080 / psu 1600w / numerous hw


