He posted 18 renders and a video. Still believe it was not a render? Perfect then, as madcoo mentioned, this is the best compliment you could make about his work. Accuracy of materials and realistic output is probably what RS is looking for the promotion of Octane.
Cheers,
Yoyoz
PS: I used his blend file to debug my new exporter a couple of weeks ago, shortly after the competition. True and splendid work.
New Year's open themed still image competition winners
Forum rules
For new users: this forum is moderated. Your first post will appear only after it has been reviewed by a moderator, so it will not show up immediately.
This is necessary to avoid this forum being flooded by spam.
For new users: this forum is moderated. Your first post will appear only after it has been reviewed by a moderator, so it will not show up immediately.
This is necessary to avoid this forum being flooded by spam.
Hi yoyoz,
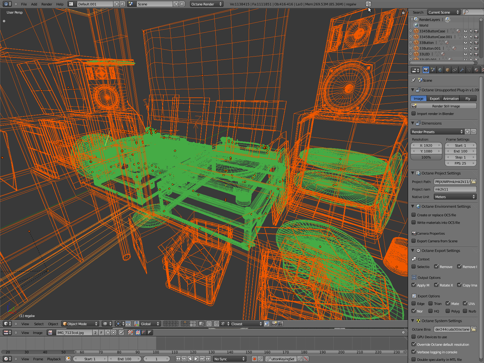
There's 18 renders and a video of this same scene? I'd like to see some. A wireframe would be enough though. I'll be happy to admit that it is a real rendering, more reason for me to purchase a licence.
I'm new to this forum, can you post a link or something. Thanks.
There's 18 renders and a video of this same scene? I'd like to see some. A wireframe would be enough though. I'll be happy to admit that it is a real rendering, more reason for me to purchase a licence.
I'm new to this forum, can you post a link or something. Thanks.
Hi adiarc,
all pictures can be found there: http://www.refractivesoftware.com/forum ... f=6&t=5140 .
all pictures can be found there: http://www.refractivesoftware.com/forum ... f=6&t=5140 .
Desktop: Ubuntu 13.04 x64 - i7-3770K @ 3.5GHz - 32GB DDR3 - GTX670 2048MB
Laptop: Linux Mint 11 x64 - i7-2860QM @ 2.5GHz - 16GB DDR3 - Quadro 3000M 2GB
Software: NVidia 319.12 - Cuda 4.2.9 - Blender 2.66a
Laptop: Linux Mint 11 x64 - i7-2860QM @ 2.5GHz - 16GB DDR3 - Quadro 3000M 2GB
Software: NVidia 319.12 - Cuda 4.2.9 - Blender 2.66a
@adiarc
..possible:) thx for your words;)
..possible:) thx for your words;)
- Mint 10 64bit nvidia drv 260.19.29/cudatoolkit3.0 intel q6600, 4gbRAM, GTX470 1,2GB
- Mint 10 64bit/ Win7 64bit nvidia drv 260.19.29/cudatoolkit3.2 amd X6, 16gbRAM, 2x GTX580 3GB
->Octane 2.44/ Blender2.5x
- Mint 10 64bit/ Win7 64bit nvidia drv 260.19.29/cudatoolkit3.2 amd X6, 16gbRAM, 2x GTX580 3GB
->Octane 2.44/ Blender2.5x
