Could you send me an example scene? We can then have a look. Thanks.coilbook wrote:what about noise from lights when using volume medium in the medium tab of the sun. Will this be fixed? Basically dark environments, fogs and lights and it is just a noisy mess. Why can CPU rednerers render it clean and octane still struggles with volume medium and lights
Thank you
OctaneRender™ Standalone 3.07 TEST 6
Forum rules
NOTE: The software in this forum is not %100 reliable, they are development builds and are meant for testing by experienced octane users. If you are a new octane user, we recommend to use the current stable release from the 'Commercial Product News & Releases' forum.
NOTE: The software in this forum is not %100 reliable, they are development builds and are meant for testing by experienced octane users. If you are a new octane user, we recommend to use the current stable release from the 'Commercial Product News & Releases' forum.
In theory there is no difference between theory and practice. In practice there is. - Yogi Berra
- BorisGoreta

- Posts: 1419
- Joined: Fri Dec 07, 2012 6:45 pm
- Contact:
I can second that, environment medium and lights = noise never goes away, I render 2x or 4x resolution and scale down to get rid of it.
abstrax wrote:Could you send me an example scene? We can then have a look. Thanks.coilbook wrote:what about noise from lights when using volume medium in the medium tab of the sun. Will this be fixed? Basically dark environments, fogs and lights and it is just a noisy mess. Why can CPU rednerers render it clean and octane still struggles with volume medium and lights
Thank you
Hi Abstrax
here is the file with noisy medium. It is a max scene. When you start rendering you will see noise never goes away especially near lights where it is the brightest, Maybe you guys can fake it somehow or improve it. Plus volume step length does not work in volume medium
I think future releases should have a real optimized fog system like other renderers have and not just a sphere around your scene with volume texture.
Thank you
- Attachments
-
- noisy medium.zip
- (40.53 MiB) Downloaded 319 times
- BorisGoreta

- Posts: 1419
- Joined: Fri Dec 07, 2012 6:45 pm
- Contact:
Here is a perfect example of this problem, rendering is at 40000 samples alerady and many hot pixels just stay there in the medium, plus the area around the light is super noisy too.
Lw and orbx scenes are attached.
Lw and orbx scenes are attached.
- Attachments
-
- light medium noise.rar
- (11.27 KiB) Downloaded 265 times
+1 for medium denoising optimisation.
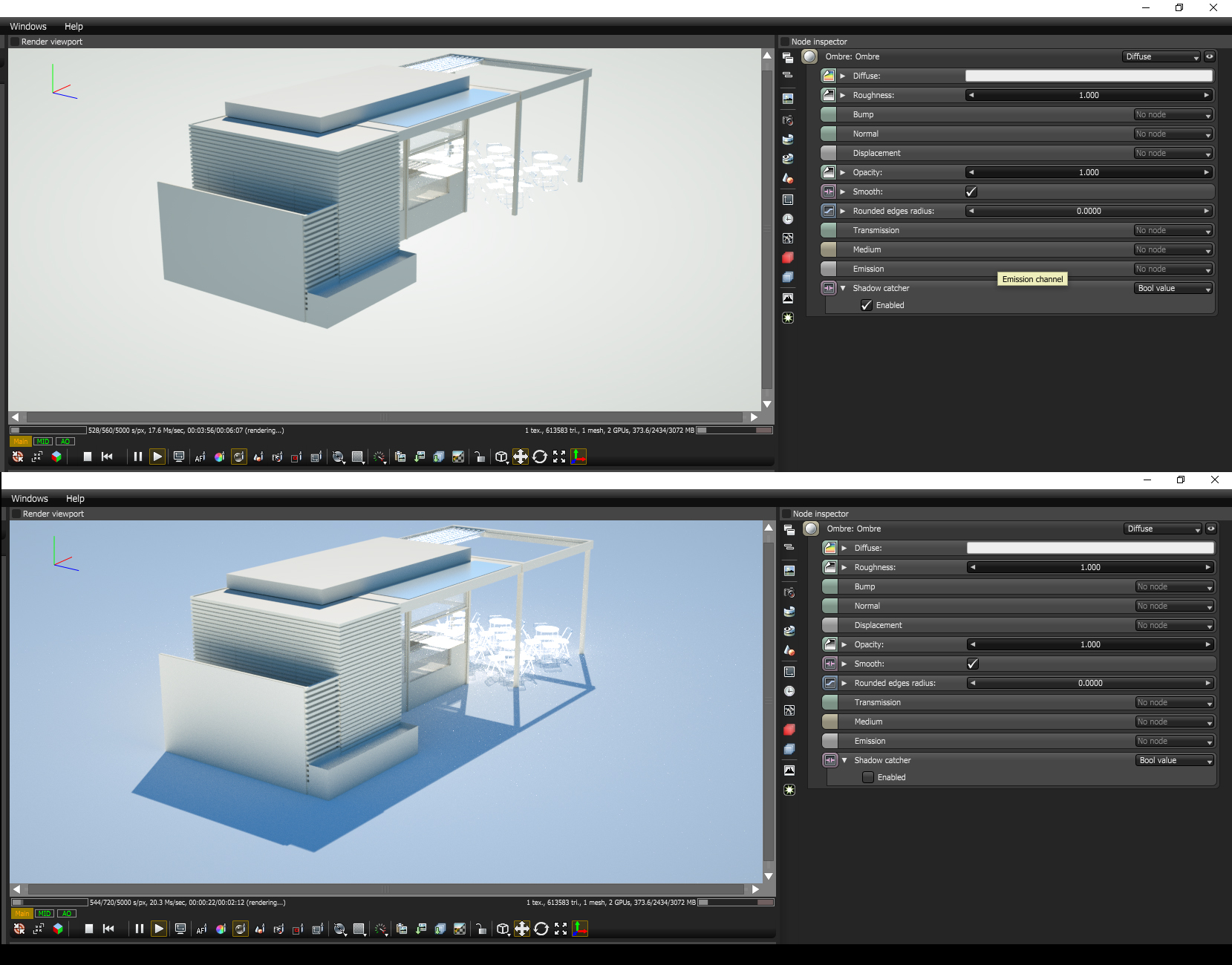
Are you sure that you are using 3.07 test 6, because there was import issue in 3.07 test 5 where Alembic files got imported with the incorrect winding order, which got fixed in test 6. If yes, could you please send me the scene? Thanks.Daniel79 wrote:Maybe is a bug or i wrong something?
The shadow catcher don't work (all enviroment)
Thanks
In theory there is no difference between theory and practice. In practice there is. - Yogi Berra
yes i installed now the last version 3.07 test 6..
the scene is 115mb i can send you a dropbox link?
the scene is 115mb i can send you a dropbox link?
SORRY, MY ENGLISH IS BAD!
2 Xeon quad core E5440_8gb Ram_Nvidia GeForce 2GTX 780ti 3Gb/Nvidia Quadro K2000_Win10 64bit_Octane 3.02_Rhinoceros3D
2 Xeon quad core E5440_8gb Ram_Nvidia GeForce 2GTX 780ti 3Gb/Nvidia Quadro K2000_Win10 64bit_Octane 3.02_Rhinoceros3D
Yes, please send it to me via PM. Thank you.Daniel79 wrote:yes i installed now the last version 3.07 test 6..
the scene is 115mb i can send you a dropbox link?
In theory there is no difference between theory and practice. In practice there is. - Yogi Berra
Thanks for the scene. It seems the normals are exported incorrectly: Currently, the shadow catcher calculates the shadow it receives on the front face, i.e. the side of which the normal points away. In your case that would be the shadow that is received on the underside of the floor plane.Daniel79 wrote:Maybe is a bug or i wrong something?
The shadow catcher don't work (all enviroment)
Thanks
In theory there is no difference between theory and practice. In practice there is. - Yogi Berra
