OctaneRender for DAZ Studio 3.02 [OBSOLETE]

DAZ Studio Integrated Plugin (Integrated Plugin maintained by OTOY)

Moderator: BK

Forum rules
Please keep character renders sensibly modest, please do not post sexually explicit scenes of characters.
User avatar
face_off
Octane Plugin Developer
Posts: 15795
Joined: Fri May 25, 2012 10:52 am
Location: Adelaide, Australia

Does object based motion blur work, or is that still on the todo list? (not sure if the post I read was old or not).

I've only really been still single renders with object based motion blur via alembic exports to standalone, but it's a bit of a pain as I have to fixed things that don't export correctly.
Pls see https://docs.otoy.com/manuals/manuals/o ... ation-tab/ for the current status of rendering with the different types of motion blur. Exporting to Standalone for rendering motion blur should work fine. What do you need to fix? https://docs.otoy.com/manuals/manuals/o ... ystem-tab/

Paul
Win7/Win10/Mavericks/Mint 17 - GTX550Ti/GT640M
Octane Plugin Support : Poser, ArchiCAD, Revit, Inventor, AutoCAD, Rhino, Modo, Nuke
Pls read before submitting a support question
SiliconAya
Licensed Customer
Posts: 178
Joined: Tue Jul 30, 2013 12:00 pm
Location: Australia

It was a few releases ago when I last did it, alpha 7 or 10 I think, but there were 3 or so materials for different objects/surfaces that were disconnected after doing an alembic export and import into standalone and replacing them with new materials in DS side made no difference. Also complete scene export via orbx was totally broken as well, so I might be remembering some of the errors with that, but I haven't had time to retest and reproduce the problems with a more recent release yet, as I'm close to the end of a major project at the moment.
bmosalt
Licensed Customer
Posts: 38
Joined: Tue Oct 29, 2013 4:26 am

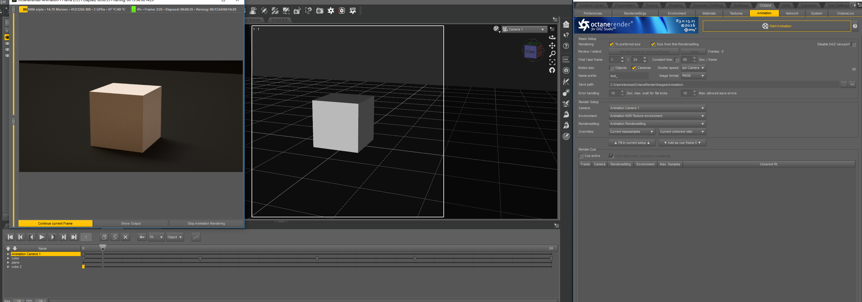
I don't really do animation renders but I was playing around with it last night and found this. I guess it's probably a bug but it might be something in my render settings or camera settings.
The original camera set up. Correct in the viewport.
The original camera set up. Correct in the viewport.
The animation camera set up. Incorrect in the viewport.
The animation camera set up. Incorrect in the viewport.
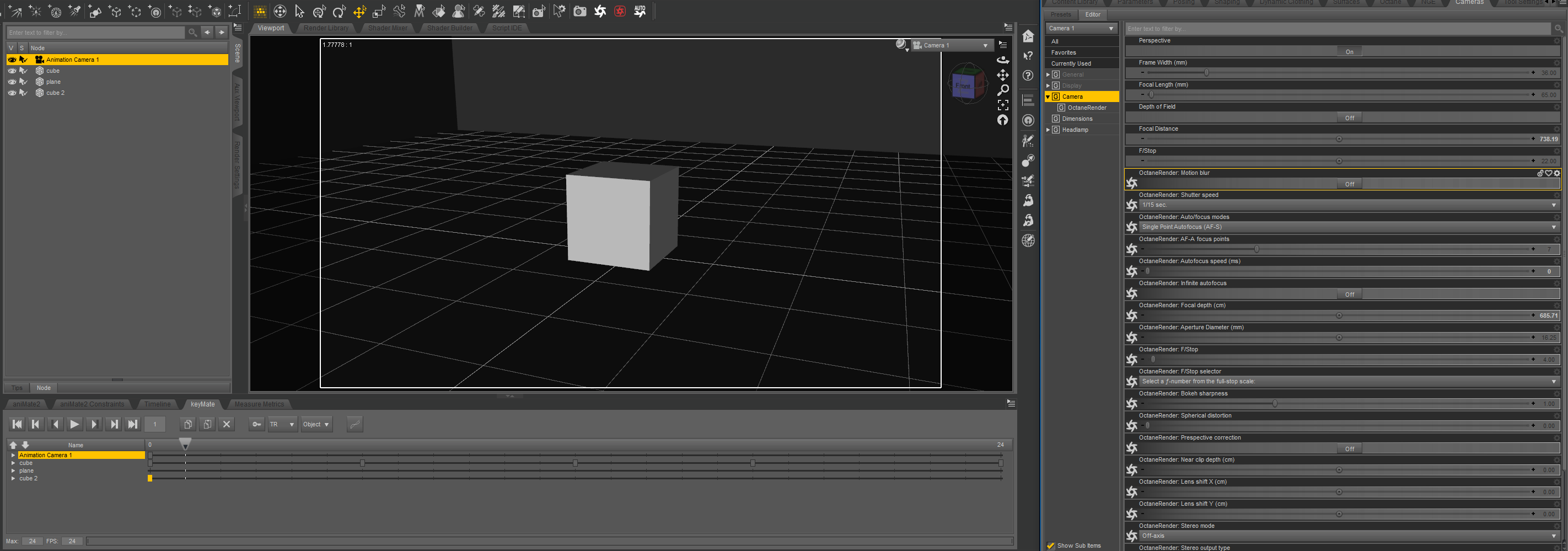
Camera Settings
Camera Settings
I'm running 4.8 and 3.0.15.21
User avatar
face_off
Octane Plugin Developer
Posts: 15795
Joined: Fri May 25, 2012 10:52 am
Location: Adelaide, Australia

It was a few releases ago when I last did it, alpha 7 or 10 I think, but there were 3 or so materials for different objects/surfaces that were disconnected after doing an alembic export and import into standalone and replacing them with new materials in DS side made no difference. Also complete scene export via orbx was totally broken as well, so I might be remembering some of the errors with that, but I haven't had time to retest and reproduce the problems with a more recent release yet, as I'm close to the end of a major project at the moment.
If you read the manual from the links I posted above, it explains how to export as an OCS file containing animated data.
I don't really do animation renders but I was playing around with it last night and found this. I guess it's probably a bug but it might be something in my render settings or camera settings.
Can you explain what problem you are having pls?

Paul
Win7/Win10/Mavericks/Mint 17 - GTX550Ti/GT640M
Octane Plugin Support : Poser, ArchiCAD, Revit, Inventor, AutoCAD, Rhino, Modo, Nuke
Pls read before submitting a support question
bmosalt
Licensed Customer
Posts: 38
Joined: Tue Oct 29, 2013 4:26 am

Can you explain what problem you are having pls?
Sure. Here's another example.
Image Render
Image Render
Animation Render
Animation Render
Both the image render and the animation render are rendering the same frame of animation with the same camera. However, the animation camera's output is dramatically different. When the animation button is clicked to launch the rendering process, the aspect ratio in the daz viewport changes from 1.78:1 (as per the render settings) to 1:1. The animation will still render in 1.78:1, but it shifts the camera closer to the target. I suspect somewhere in the code the animation render process is converting the camera or render settings incorrectly.

I hope the problem is a bit clearer now.
User avatar
face_off
Octane Plugin Developer
Posts: 15795
Joined: Fri May 25, 2012 10:52 am
Location: Adelaide, Australia

Both the image render and the animation render are rendering the same frame of animation with the same camera. However, the animation camera's output is dramatically different. When the animation button is clicked to launch the rendering process, the aspect ratio in the daz viewport changes from 1.78:1 (as per the render settings) to 1:1. The animation will still render in 1.78:1, but it shifts the camera closer to the target. I suspect somewhere in the code the animation render process is converting the camera or render settings incorrectly.
The top two checkboxes which you have checked (To Preferred Size, and Size From First Rendersetting) will influence the camera/resolution settings.

Paul
Win7/Win10/Mavericks/Mint 17 - GTX550Ti/GT640M
Octane Plugin Support : Poser, ArchiCAD, Revit, Inventor, AutoCAD, Rhino, Modo, Nuke
Pls read before submitting a support question
bmosalt
Licensed Customer
Posts: 38
Joined: Tue Oct 29, 2013 4:26 am

face_off wrote:The top two checkboxes which you have checked (To Preferred Size, and Size From First Rendersetting) will influence the camera/resolution settings.
I have tested checking and unchecking those boxes. Same result.
User avatar
face_off
Octane Plugin Developer
Posts: 15795
Joined: Fri May 25, 2012 10:52 am
Location: Adelaide, Australia

I have tested checking and unchecking those boxes. Same result.
Can you post a .duf scene here with just a single cube which has this problem pls. Then I will take a closer look.

Paul
Win7/Win10/Mavericks/Mint 17 - GTX550Ti/GT640M
Octane Plugin Support : Poser, ArchiCAD, Revit, Inventor, AutoCAD, Rhino, Modo, Nuke
Pls read before submitting a support question
User avatar
Galatea
Licensed Customer
Posts: 20
Joined: Wed Jan 27, 2010 7:01 pm

Plugin still randomly crashes after multiple materials are selected with the material picker in succession.
Win 8.1 x64 | i7-6700 | ASRock Z170 OC Formula | GTX 980 TI 6GB | GTX 980 4GB | 32Gb RAM
User avatar
linvanchene
Licensed Customer
Posts: 783
Joined: Mon Mar 25, 2013 10:58 pm
Location: Switzerland

bmosalt wrote:
face_off wrote:The top two checkboxes which you have checked (To Preferred Size, and Size From First Rendersetting) will influence the camera/resolution settings.
I have tested checking and unchecking those boxes. Same result.
User Error?

I noticed in your screenshots that you have at least two different custom cameras.

"Camera 1"
"Animation Camera 1"

In some screenshots in the DAZ Studio viewport you have "Camera 1" selected but in the Animation tab camera pull down menu there is "Animation Camera 1" selected.
In some other screenshots you have "Camera 1" in both.

So now I am not sure if the issue you are having is caused because you do not really have the camera selected in the animation tab that you actually want to use to render the animation?

But maybe something else is going on:

Software error?

I also did notice some weird behaviour of the OcDS plugin not really switching to the selected settings in the animation tab pull down menus when trying out render cues and started to wonder if OcDS might experience some issues if "Rendersetting" and "Camera" use different aspect ratio, render resolution aka "Dimensions" information.

compare:
viewtopic.php?f=44&t=53735

It actually could be that in a custom "Rendersetting" a value for "Dimensions" may be defined.
Then as well for the custom "Camera" a value for "Dimensions" may be defined.

-> If those two do not match when selecting different presets for cameras and render settings in the animation tab pulldown menu then maybe OcDS is getting confused which value to use...

So in that case the workaround might be to make sure you have the same render dimension values selected when saving custom cameras and render setting presets to be used in the same project.
- - -
Win 10 Pro 64bit | Rendering: 2 x ASUS GeForce RTX 2080 Ti TURBO | Asus RTX NVLink Bridge 4-Slot | Intel Core i7 5820K | ASUS X99-E WS| 64 GB RAM
FAQ: OctaneRender for DAZ Studio - FAQ link collection
Post Reply

Return to “DAZ Studio”