@ rclassenphoto: I have written you a PM
@ KonstantinosD: confirmed, both Absorption and Scattering are working correctly with both Specular and Universal material, please post an example scene to better understand where is the issue.
@ M130: have you used the Empty texCache command from Live View menu Materials, or from c4doctane Settings/Other panel, before loading the scene in Live View?
ciao Beppe
Cinema4D version 2020.1-R7 (Obsolete stable)05.06.2020
Moderators: ChrisHekman, aoktar
- KonstantinosD

- Posts: 66
- Joined: Sun Dec 13, 2015 9:18 am
- Contact:
Thank you!
It seems it was working allright.. I was holding it wrong..

KOD
It seems it was working allright.. I was holding it wrong..
KOD
2X Win10 PRO, Asus ROG Zenith Extreme Alpha, AMD 2990WX , 64GB ram, 2X 2080ti, all watercooled, custom loop.
- nycjunglist

- Posts: 25
- Joined: Tue Dec 22, 2015 6:20 am
- KonstantinosD

- Posts: 66
- Joined: Sun Dec 13, 2015 9:18 am
- Contact:
Yes! That’s what confused me too!
2X Win10 PRO, Asus ROG Zenith Extreme Alpha, AMD 2990WX , 64GB ram, 2X 2080ti, all watercooled, custom loop.
@ nycjunglist: absolutely normal to me, without transmission, the light cannot enter the medium, and it has always worked in this way, as far as I can remember
ciao Beppe
ciao Beppe
- paypal-ict

- Posts: 15
- Joined: Fri Nov 20, 2015 2:23 pm
Hi,
Got a small problem
The dirt shader is only working with other object which also have a dirt shader.
I.E I think it used to be that once you make a plane, put a material with a dirt shader on it.
It should work with any geometry that's on it, but now it doesn't seem to work like that any more.
The floor will only show the dirt once the geometry which is on it, has a dirt shader in it aswell.
There is a workaround: to put a non active dirt shader in the material, but that's quite annoying to do everytime..
https://imgur.com/a/YjYdjRt
Thanks in advance,
Tim
Got a small problem
The dirt shader is only working with other object which also have a dirt shader.
I.E I think it used to be that once you make a plane, put a material with a dirt shader on it.
It should work with any geometry that's on it, but now it doesn't seem to work like that any more.
The floor will only show the dirt once the geometry which is on it, has a dirt shader in it aswell.
There is a workaround: to put a non active dirt shader in the material, but that's quite annoying to do everytime..
https://imgur.com/a/YjYdjRt
Thanks in advance,
Tim
- nycjunglist

- Posts: 25
- Joined: Tue Dec 22, 2015 6:20 am
@beppe As far as I've known, I've seen Transmission as a means of "faking" SSS and not as a means of enabling it, but if this is the way it works now, I'm not complaining. I'm new to v2020 from v4 for a couple weeks now, so I'm sure I've missed some changes in-between.bepeg4d wrote:@ nycjunglist: absolutely normal to me, without transmission, the light cannot enter the medium, and it has always worked in this way, as far as I can remember![]()
ciao Beppe
Thanks!
Ryzen 9 3950x | 128 GB RAM | 2x 3080Ti
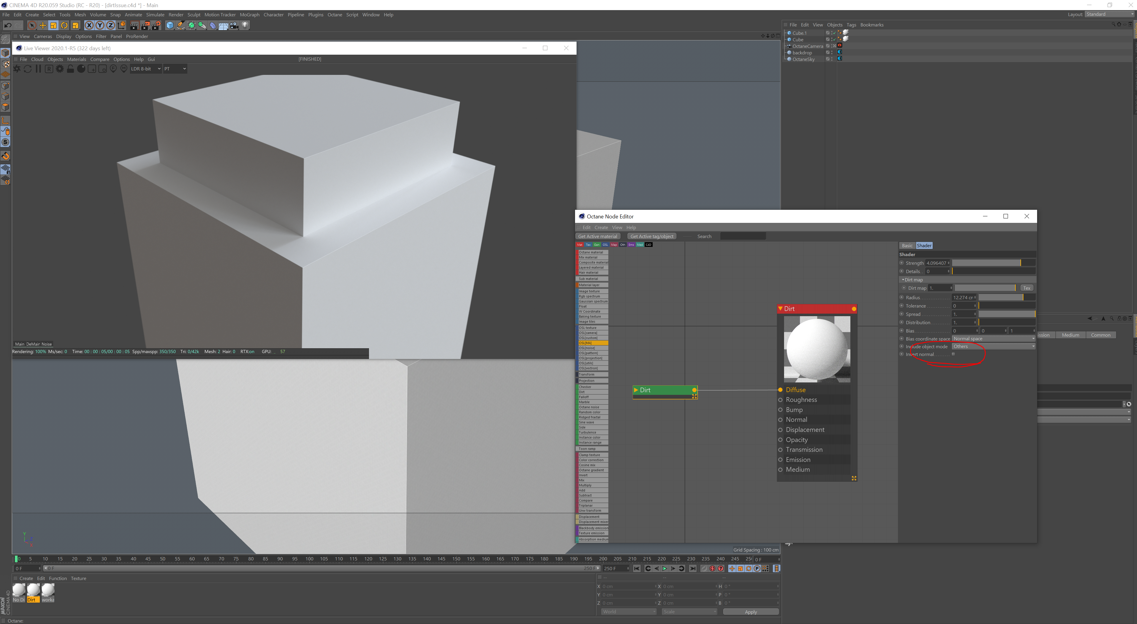
@ paypal-ict: the new Dirt node has a new Include object mode popup, that can be set to All, Self, or Others, in this case you need to set it to Others:
@ nycjunglist: please, try to set up a SSS material with black Transmission, with v4 or previous versions, you will end up with the same results as with v2020.1.
The Fake SSS effect with Transmission color only, is related only to single polygon planes, since they don't have thikness, the Medium node is useless.
The only thing that is changed in this area from v4, is that now the Universal material has a Transmission type popup in the Transmission channel, that can be set to Specular, Diffuse or Thin Wall, to better recreate all the differnt types of material with the Universal material: ciao Beppe
The Fake SSS effect with Transmission color only, is related only to single polygon planes, since they don't have thikness, the Medium node is useless.
The only thing that is changed in this area from v4, is that now the Universal material has a Transmission type popup in the Transmission channel, that can be set to Specular, Diffuse or Thin Wall, to better recreate all the differnt types of material with the Universal material: ciao Beppe
- paypal-ict

- Posts: 15
- Joined: Fri Nov 20, 2015 2:23 pm
