EVEN MORE IMPORTANT NOTICE :
Due to the API change I mentionned, lots of other features are broken. If you need to use the export plugin, don't upgrade Blender to a version more recent than yesterday morning.
Non-offical Blender 2.56 plugin
- Countfrolic
- Posts: 2
- Joined: Wed Jan 05, 2011 1:56 am
Hey Yoyoz,
First off, thank you VERY much for your amazing exporter. It really saves a LOT of time.
I can't get the fly animation to work. I get the following error message:
Do you have any clue one what that could be?
Also, I noticed that importing an image back into blender that had a render setting (under resolution) of higher than 100% does not work as expected.
Keep up the great work!
First off, thank you VERY much for your amazing exporter. It really saves a LOT of time.
I can't get the fly animation to work. I get the following error message:
Code: Select all
File "C:\PROGRA~1\Blender\2.56\2.56\scripts\addons\octanerender\engine.py", li
ne 89, in render
if (not octanerender.flyMode) or octanerender.first_frame:
AttributeError: 'module' object has no attribute 'first_frame'
location:<unknown location>:-1
location:<unknown location>:-1Also, I noticed that importing an image back into blender that had a render setting (under resolution) of higher than 100% does not work as expected.
Keep up the great work!
Hi Countfrolic,
nice shot! Two bugs in one post
These are now fixed and will be included in today's release. In the meantime do not use 'Fly mode' which has anyway became obsolete with the pre-export feature of 0.9x.
Regards,
Yoyoz
nice shot! Two bugs in one post
These are now fixed and will be included in today's release. In the meantime do not use 'Fly mode' which has anyway became obsolete with the pre-export feature of 0.9x.
Regards,
Yoyoz
Desktop: Ubuntu 13.04 x64 - i7-3770K @ 3.5GHz - 32GB DDR3 - GTX670 2048MB
Laptop: Linux Mint 11 x64 - i7-2860QM @ 2.5GHz - 16GB DDR3 - Quadro 3000M 2GB
Software: NVidia 319.12 - Cuda 4.2.9 - Blender 2.66a
Laptop: Linux Mint 11 x64 - i7-2860QM @ 2.5GHz - 16GB DDR3 - Quadro 3000M 2GB
Software: NVidia 319.12 - Cuda 4.2.9 - Blender 2.66a
Hi,
v0.92 is now available with some bug fixes and lens shift export (can be animated for batch rendering of static scenes). Please read the release notes!
I'm sorry I've no solution yet for fixing the plugin for recent builds (34590 and above). If I can't find an acceptable workaround in a reasonable amount of time I'll have to suppress some functionalities for final version... (resolution presets, material panel and texture panel). The change in Blender that lead to this situation seems to be too recent for having consistent feedback from other blender script developpers at the moment.
Stay tuned and happy renders!
Yoyoz
v0.92 is now available with some bug fixes and lens shift export (can be animated for batch rendering of static scenes). Please read the release notes!
I'm sorry I've no solution yet for fixing the plugin for recent builds (34590 and above). If I can't find an acceptable workaround in a reasonable amount of time I'll have to suppress some functionalities for final version... (resolution presets, material panel and texture panel). The change in Blender that lead to this situation seems to be too recent for having consistent feedback from other blender script developpers at the moment.
Stay tuned and happy renders!
Yoyoz
Desktop: Ubuntu 13.04 x64 - i7-3770K @ 3.5GHz - 32GB DDR3 - GTX670 2048MB
Laptop: Linux Mint 11 x64 - i7-2860QM @ 2.5GHz - 16GB DDR3 - Quadro 3000M 2GB
Software: NVidia 319.12 - Cuda 4.2.9 - Blender 2.66a
Laptop: Linux Mint 11 x64 - i7-2860QM @ 2.5GHz - 16GB DDR3 - Quadro 3000M 2GB
Software: NVidia 319.12 - Cuda 4.2.9 - Blender 2.66a
@ideasman does have a habit of changing stuff... perhaps catch him on IRC #blendercoders if you need to protest or clarify something 
i7-3820 @4.3Ghz | 24gb | Win7pro-64
GTS 250 display + 2 x GTX 780 cuda| driver 331.65
Octane v1.55
GTS 250 display + 2 x GTX 780 cuda| driver 331.65
Octane v1.55
Well, it looks like #blendercoders is busy talking about flashplayer issues in firefox 
On the other side #blenderpython seems dead...
On the other side #blenderpython seems dead...
Desktop: Ubuntu 13.04 x64 - i7-3770K @ 3.5GHz - 32GB DDR3 - GTX670 2048MB
Laptop: Linux Mint 11 x64 - i7-2860QM @ 2.5GHz - 16GB DDR3 - Quadro 3000M 2GB
Software: NVidia 319.12 - Cuda 4.2.9 - Blender 2.66a
Laptop: Linux Mint 11 x64 - i7-2860QM @ 2.5GHz - 16GB DDR3 - Quadro 3000M 2GB
Software: NVidia 319.12 - Cuda 4.2.9 - Blender 2.66a
Hi Lionel,
Could you give me a quick heads up how to get the lens shift working? I can't see anything obvious in the interface to control this.
Cheers
Could you give me a quick heads up how to get the lens shift working? I can't see anything obvious in the interface to control this.
Cheers
(HW) Intel i7 2600k, 16GB DDR3, MSI 560GTX ti (2GB) x 3
(SW) Octane (1.50) Blender (2.70) (exporter 2.02)
(OS) Windows 7(64)
(SW) Octane (1.50) Blender (2.70) (exporter 2.02)
(OS) Windows 7(64)
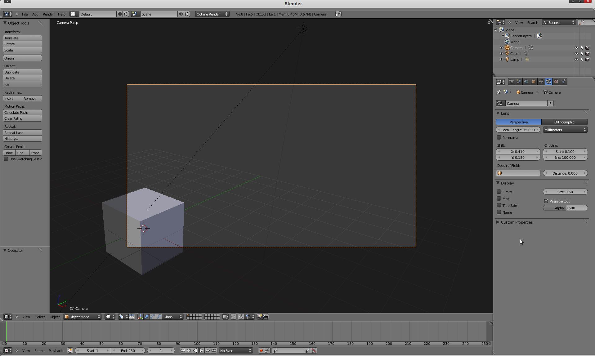
Hi Steve,
you can control the lens shift directly from the camera panel. You'll see your scene shift in realtime in the viewport when playing with the values. Not only the exporter now sends this to Octane, but it also alter its value so what you see in Blender is what you get in Octane (they have different way to address the lens shift based on the x/y ratio).
I've attached a screenshot with the default cube in the center of the scene but with the lens shifted up and right (so the cube shows down and left), it should make things obvious
Cheers,
Lionel
you can control the lens shift directly from the camera panel. You'll see your scene shift in realtime in the viewport when playing with the values. Not only the exporter now sends this to Octane, but it also alter its value so what you see in Blender is what you get in Octane (they have different way to address the lens shift based on the x/y ratio).
I've attached a screenshot with the default cube in the center of the scene but with the lens shifted up and right (so the cube shows down and left), it should make things obvious
Cheers,
Lionel
Desktop: Ubuntu 13.04 x64 - i7-3770K @ 3.5GHz - 32GB DDR3 - GTX670 2048MB
Laptop: Linux Mint 11 x64 - i7-2860QM @ 2.5GHz - 16GB DDR3 - Quadro 3000M 2GB
Software: NVidia 319.12 - Cuda 4.2.9 - Blender 2.66a
Laptop: Linux Mint 11 x64 - i7-2860QM @ 2.5GHz - 16GB DDR3 - Quadro 3000M 2GB
Software: NVidia 319.12 - Cuda 4.2.9 - Blender 2.66a
