I had same problem with this noise on screen couple days ago, not in live viewer,only render to picture viewer but after disabling network rendering everything works fine. Now I try to render exactly same scene with network rendering and no problem
Version 2.22.2 - TEST3 - Updated on 03.04.15
Moderators: ChrisHekman, aoktar
Hello,
I had same problem with this noise on screen couple days ago, not in live viewer,only render to picture viewer but after disabling network rendering everything works fine. Now I try to render exactly same scene with network rendering and no problem
 that's wired.Cheers. Alex
            
			
									
						
							I had same problem with this noise on screen couple days ago, not in live viewer,only render to picture viewer but after disabling network rendering everything works fine. Now I try to render exactly same scene with network rendering and no problem
Product Designer & 3D Generalist
Windows 8.1 | 2X GTX Titan Black | 8 X GTX 980 | Intel Xeon | EVGA Classified SR-2 | 48 GB ECC RAM | 256 GTX Neutron SSD | X-Particle Pro 2.5 | Octane 2.16
			
						Windows 8.1 | 2X GTX Titan Black | 8 X GTX 980 | Intel Xeon | EVGA Classified SR-2 | 48 GB ECC RAM | 256 GTX Neutron SSD | X-Particle Pro 2.5 | Octane 2.16
I noticed this a little while back but was too busy to investigate. I just did and it appears the Octane plugin is mixing up my GPUs. I checked it against MSI Afterburner and it looks like the readings on the HUD are the ones that are mixed up, while the Devices tap is referencing/manipulating the correct cards. This is on my Windows machine (see signature).
            
			
									
						
							Win 8.1 / C4D R16 / Maya '16 / 5x GTX 980 Ti
			
						Thanks for having a look at this.Ok, I tried now for 2 hours to reproduce the issue without any luck. I really would like to fix this problem, but I can't think of what may cause it.
Do you get this problem only, when you render into the picture viewer or also in the live preview?
> yes only in the picture viewer, the problem happen.
Is this render issue stable, i.e. it doesn't go away even after changes?
yesterday, creating a new scene from scratch > every thing was fine > render in live preview, render without the server . as soon as we use the server > same visual artefact.
something that is strange this time > it was not involving trying the get the render layer and shadow in the render picture viewer.
like i did somehow tested a situtation where clearly it was by activating OR not the render layer and shadow option . (that s what i show in the post where i took the scene from pxlntwrk)
Could you try to disable some slaves to check if it's caused by a specific slave?
good idea, I tried and unfortunately it happen in all the possible case, with this one, without it etc...
EDIT: Are you enabling out-of-core textures on the slaves?
no, i don t use this feature.
Thank you,
Marcus
yann
hello,eightvfx wrote:Thanks for having a look at this.Ok, I tried now for 2 hours to reproduce the issue without any luck. I really would like to fix this problem, but I can't think of what may cause it.
Do you get this problem only, when you render into the picture viewer or also in the live preview?
> yes only in the picture viewer, the problem happen.
Is this render issue stable, i.e. it doesn't go away even after changes?
yesterday, creating a new scene from scratch > every thing was fine > render in live preview, render without the server . as soon as we use the server > same visual artefact.
something that is strange this time > it was not involving trying the get the render layer and shadow in the render picture viewer.
like i did somehow tested a situtation where clearly it was by activating OR not the render layer and shadow option . (that s what i show in the post where i took the scene from pxlntwrk)
Could you try to disable some slaves to check if it's caused by a specific slave?
good idea, I tried and unfortunately it happen in all the possible case, with this one, without it etc...
EDIT: Are you enabling out-of-core textures on the slaves?
no, i don t use this feature.
Thank you,
Marcus
yann
here's a little about this "thing",
this happens only in the "picture viewer" with "network Rendring" enabled and this does not always happen.
it seems that this happens at the beginning of the process, I explain:
When I start with all the computers on the network that happens,retry for check
and when it is persistent,
I start with just the master, and then once the render is started, enable slaves and rendering goes well ..
if it can help
:::::::::::::::::
pxlntwrk.net
			
						pxlntwrk.net
hey aoktar.
so far 2.22.2 TEST3 is working like a charm for all uses! thanks for the great work your putting into this!
i have been observing on strange thing thats does not have to do with stability of the plugin and is not causing problems, yet i think its worth mentioning. im looking a lot at MSI afterburner since i have my new 4gpu system and i see that all gpus idle after starting c4d. but just by creating an octane material all gpus rise their core clock to almost maximum and keep running at this core-clock permanentely until c4d closes. even if the pc stays idling with c4d open for hours the gpus run at almost full core-clock, producing much more heat than in idle mode. is this behaviour expected?
br and keep up your great work!
mo
            
			
									
						
										
						so far 2.22.2 TEST3 is working like a charm for all uses! thanks for the great work your putting into this!
i have been observing on strange thing thats does not have to do with stability of the plugin and is not causing problems, yet i think its worth mentioning. im looking a lot at MSI afterburner since i have my new 4gpu system and i see that all gpus idle after starting c4d. but just by creating an octane material all gpus rise their core clock to almost maximum and keep running at this core-clock permanentely until c4d closes. even if the pc stays idling with c4d open for hours the gpus run at almost full core-clock, producing much more heat than in idle mode. is this behaviour expected?
br and keep up your great work!
mo
That's a truth. Gpus will work on higher frequency when any Cuda content is created. Materials previews is done in Octane, so it's expected behaviour. Call reset scene command in LV to relax your gpus.momade wrote:hey aoktar.
so far 2.22.2 TEST3 is working like a charm for all uses! thanks for the great work your putting into this!
i have been observing on strange thing thats does not have to do with stability of the plugin and is not causing problems, yet i think its worth mentioning. im looking a lot at MSI afterburner since i have my new 4gpu system and i see that all gpus idle after starting c4d. but just by creating an octane material all gpus rise their core clock to almost maximum and keep running at this core-clock permanentely until c4d closes. even if the pc stays idling with c4d open for hours the gpus run at almost full core-clock, producing much more heat than in idle mode. is this behaviour expected?
br and keep up your great work!
mo
Octane For Cinema 4D developer / 3d generalist
3930k / 16gb / 780ti + 1070/1080 / psu 1600w / numerous hw
			
						3930k / 16gb / 780ti + 1070/1080 / psu 1600w / numerous hw
aoktar wrote:That's a truth. Gpus will work on higher frequency when any Cuda content is created. Materials previews is done in Octane, so it's expected behaviour. Call reset scene command in LV to relax your gpus.momade wrote:hey aoktar.
so far 2.22.2 TEST3 is working like a charm for all uses! thanks for the great work your putting into this!
i have been observing on strange thing thats does not have to do with stability of the plugin and is not causing problems, yet i think its worth mentioning. im looking a lot at MSI afterburner since i have my new 4gpu system and i see that all gpus idle after starting c4d. but just by creating an octane material all gpus rise their core clock to almost maximum and keep running at this core-clock permanentely until c4d closes. even if the pc stays idling with c4d open for hours the gpus run at almost full core-clock, producing much more heat than in idle mode. is this behaviour expected?
br and keep up your great work!
mo
thanks aoktar.
works perfectly!
hey aoktar. im having trouble now..
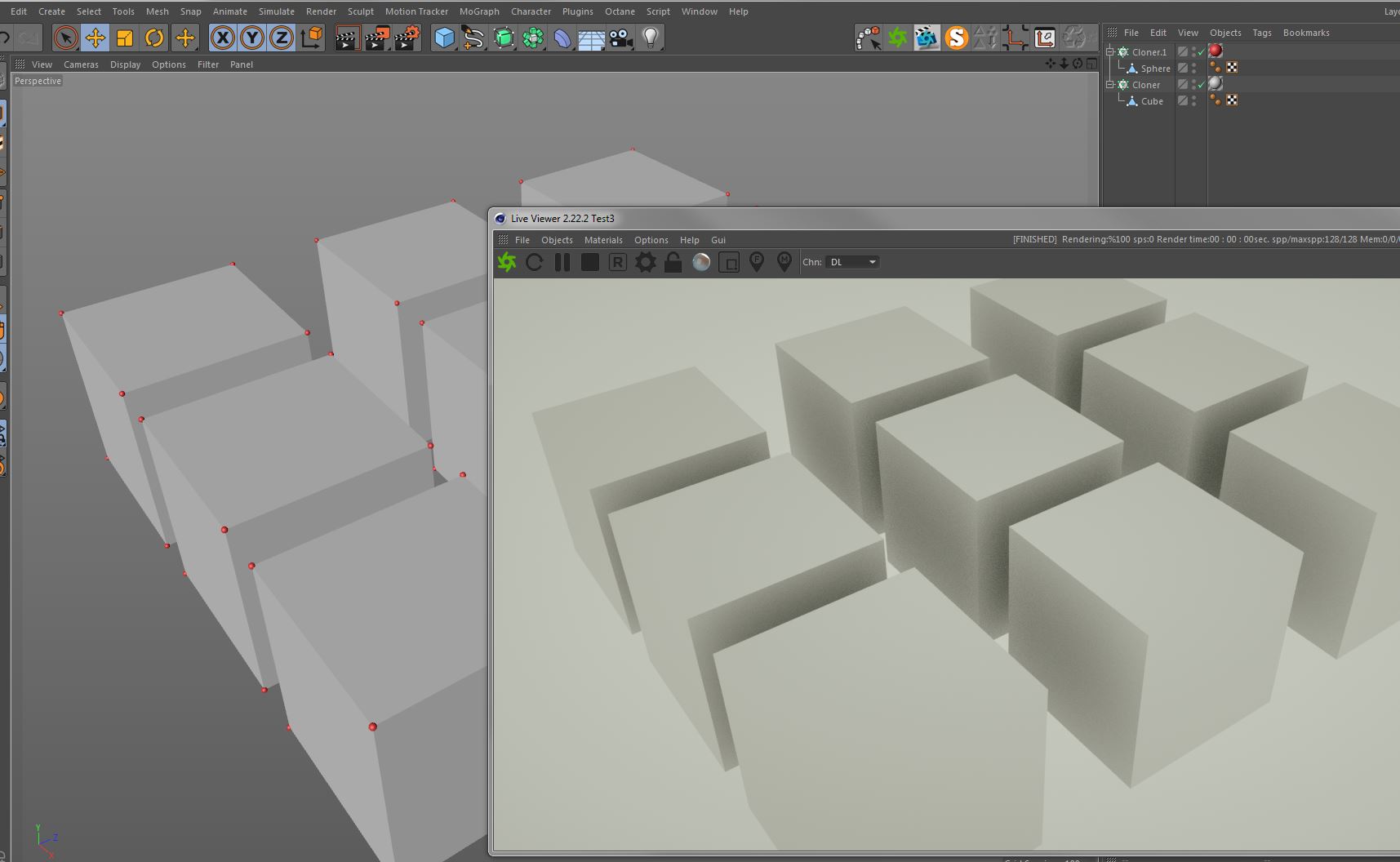
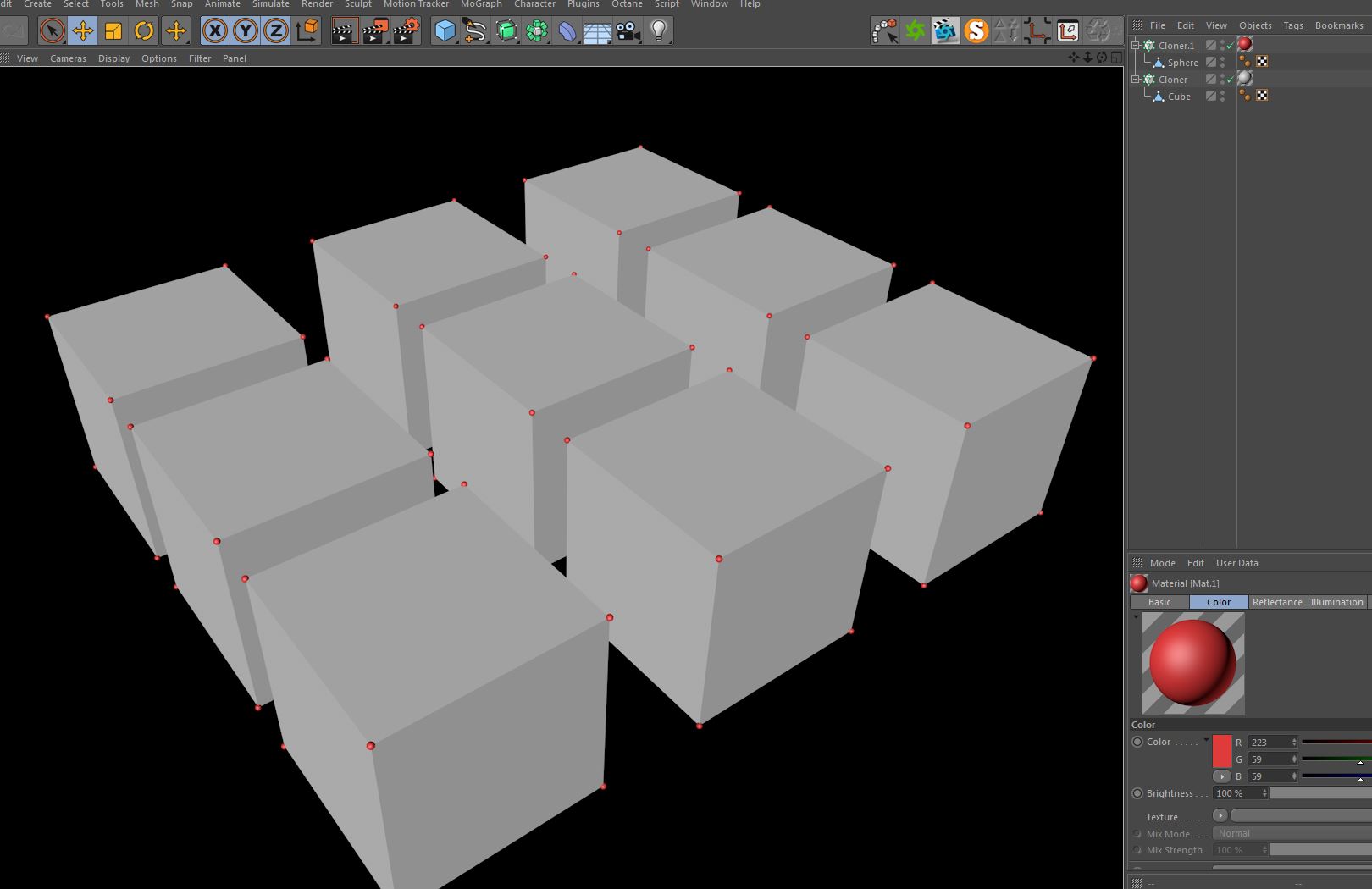
see this image? its a grid-cloner of cubes and an other cloner, that clones small sheres onto the vertices of the cube-grid-cloner.
c4d renders fine, as expected. see here. in octane live-viewer the small sheres just dont show up! yet in the render to picture viewer they do...
any advice why they are missing in LiveViewer?
            
			
									
						
										
						see this image? its a grid-cloner of cubes and an other cloner, that clones small sheres onto the vertices of the cube-grid-cloner.
c4d renders fine, as expected. see here. in octane live-viewer the small sheres just dont show up! yet in the render to picture viewer they do...
any advice why they are missing in LiveViewer?
                                                                
                            
