How exactly do I change a material to a portal material?
Say I click the material with the material picker and I have the settings in front of me. I can choose from diffuse, glossy, material mix and specular. I can also change emission, opacity etc. Where do I choose portal?
TUTORIAL/DIAGRAM: How Portals work and how to use them
Forum rules
Please do not post any material that is copyrighted or restricted from public use in any way. OTOY NZ LTD and it's forum members are not liable for any copyright infringements on material in this forum. Please contact us if this is the case and we will remove the material in question.
Please do not post any material that is copyrighted or restricted from public use in any way. OTOY NZ LTD and it's forum members are not liable for any copyright infringements on material in this forum. Please contact us if this is the case and we will remove the material in question.
- herraasgeir

- Posts: 8
- Joined: Sat Mar 19, 2011 1:54 pm
- Location: Iceland
Windows XP x32 GTX560ti 2GB Intel Core 2 duo 2GB | MacBook Pro 15inch GeForce 8600M GT
- herraasgeir

- Posts: 8
- Joined: Sat Mar 19, 2011 1:54 pm
- Location: Iceland
When I right click and choose add -> materials I can only choose from: diffuse, glossy, material macro, material mix and specular. I'm using version 1.0 beta 2.46b. Is portal not in this version?
Windows XP x32 GTX560ti 2GB Intel Core 2 duo 2GB | MacBook Pro 15inch GeForce 8600M GT
- herraasgeir

- Posts: 8
- Joined: Sat Mar 19, 2011 1:54 pm
- Location: Iceland
Right, I answered my own question. It's in the 2.48 TEST.
Good concept, I look forward to using this.
Good concept, I look forward to using this.
Windows XP x32 GTX560ti 2GB Intel Core 2 duo 2GB | MacBook Pro 15inch GeForce 8600M GT
p3taoctane wrote:
As I understand radiance explanation, portals are only guides for the render-kernel through the geometry of the scene.
So everything should work as in the same scene without any portal. The only difference should be, that you need less samples to get a noise-free picture.
If this is correct, than of course the inside becomes brighter when you increase the daylight power and there is no need for a portal strength. A portal should be pure geometry as I understand it.
So far I never used portals and I did not test 2.48. Nevertheless I'm pretty sure, that it would not be useful to change the "strength" of a portal.How does one increase the portals strength...
As I understand radiance explanation, portals are only guides for the render-kernel through the geometry of the scene.
So everything should work as in the same scene without any portal. The only difference should be, that you need less samples to get a noise-free picture.
If this is correct, than of course the inside becomes brighter when you increase the daylight power and there is no need for a portal strength. A portal should be pure geometry as I understand it.
Software: | Octane 2.52 | Blender 2.5 | Linux Mint 11 64bit |
Hardware: | CPU Intel Core2 Duo E6750 2.66 GHz | RAM 4GB | Videocard GeForce GT 430 |
Hardware: | CPU Intel Core2 Duo E6750 2.66 GHz | RAM 4GB | Videocard GeForce GT 430 |
- Jaberwocky

- Posts: 976
- Joined: Tue Sep 07, 2010 3:03 pm
I've not used them in Octane yet.But from the times I've used them in mental ray you need to think of Portals as Funnels.
Their only function is to Funnel light through them and therefore there is less wasted light around the outside of them.
So if you put portals to cover a window.They tell the render engine where to direct the rays of light that are being produced.
Therefore more of the light rays enter the scene through the portals and fewer rays are wasted around the outside of it.The scene therefore converges faster.
If you need more light you have to increase the power of the emitter producing the light.Not the portals,which as I said before only serve to funnel the light.
Their only function is to Funnel light through them and therefore there is less wasted light around the outside of them.
So if you put portals to cover a window.They tell the render engine where to direct the rays of light that are being produced.
Therefore more of the light rays enter the scene through the portals and fewer rays are wasted around the outside of it.The scene therefore converges faster.
If you need more light you have to increase the power of the emitter producing the light.Not the portals,which as I said before only serve to funnel the light.
CPU:-AMD 1055T 6 core, Motherboard:-Gigabyte 990FXA-UD3 AM3+, Gigabyte GTX 460-1GB, RAM:-8GB Kingston hyper X Genesis DDR3 1600Mhz D/Ch, Hard Disk:-500GB samsung F3 , OS:-Win7 64bit
In Radiance explanation he speaks only about a sky/daylight environment. Do portals also work with other environments? What if one has no daylight environment, but only a blackbody emitter outside the box/room?
Is there a possibility to use portals for a light source inside the box? I was thinking about creating a cube shaped portal around a blackbody emitter or a rectangular portal in front of a spotlight inside the box. This would be great for small light sources!
regards
andi
Is there a possibility to use portals for a light source inside the box? I was thinking about creating a cube shaped portal around a blackbody emitter or a rectangular portal in front of a spotlight inside the box. This would be great for small light sources!
regards
andi
Software: | Octane 2.52 | Blender 2.5 | Linux Mint 11 64bit |
Hardware: | CPU Intel Core2 Duo E6750 2.66 GHz | RAM 4GB | Videocard GeForce GT 430 |
Hardware: | CPU Intel Core2 Duo E6750 2.66 GHz | RAM 4GB | Videocard GeForce GT 430 |
- Jaberwocky

- Posts: 976
- Joined: Tue Sep 07, 2010 3:03 pm
andi wrote:In Radiance explanation he speaks only about a sky/daylight environment. Do portals also work with other environments? What if one has no daylight environment, but only a blackbody emitter outside the box/room?
Is there a possibility to use portals for a light source inside the box? I was thinking about creating a cube shaped portal around a blackbody emitter or a rectangular portal in front of a spotlight inside the box. This would be great for small light sources!
regards
andi
I guess the only way is to experiment.See what happens.
CPU:-AMD 1055T 6 core, Motherboard:-Gigabyte 990FXA-UD3 AM3+, Gigabyte GTX 460-1GB, RAM:-8GB Kingston hyper X Genesis DDR3 1600Mhz D/Ch, Hard Disk:-500GB samsung F3 , OS:-Win7 64bit
Hi,andi wrote:In Radiance explanation he speaks only about a sky/daylight environment. Do portals also work with other environments? What if one has no daylight environment, but only a blackbody emitter outside the box/room?
Is there a possibility to use portals for a light source inside the box? I was thinking about creating a cube shaped portal around a blackbody emitter or a rectangular portal in front of a spotlight inside the box. This would be great for small light sources!
regards
andi
Portals work with any environment illumination, but not with emitters.
--
Roeland
- AndreaMannori

- Posts: 153
- Joined: Thu Feb 24, 2011 8:25 am
- Location: Bergamo
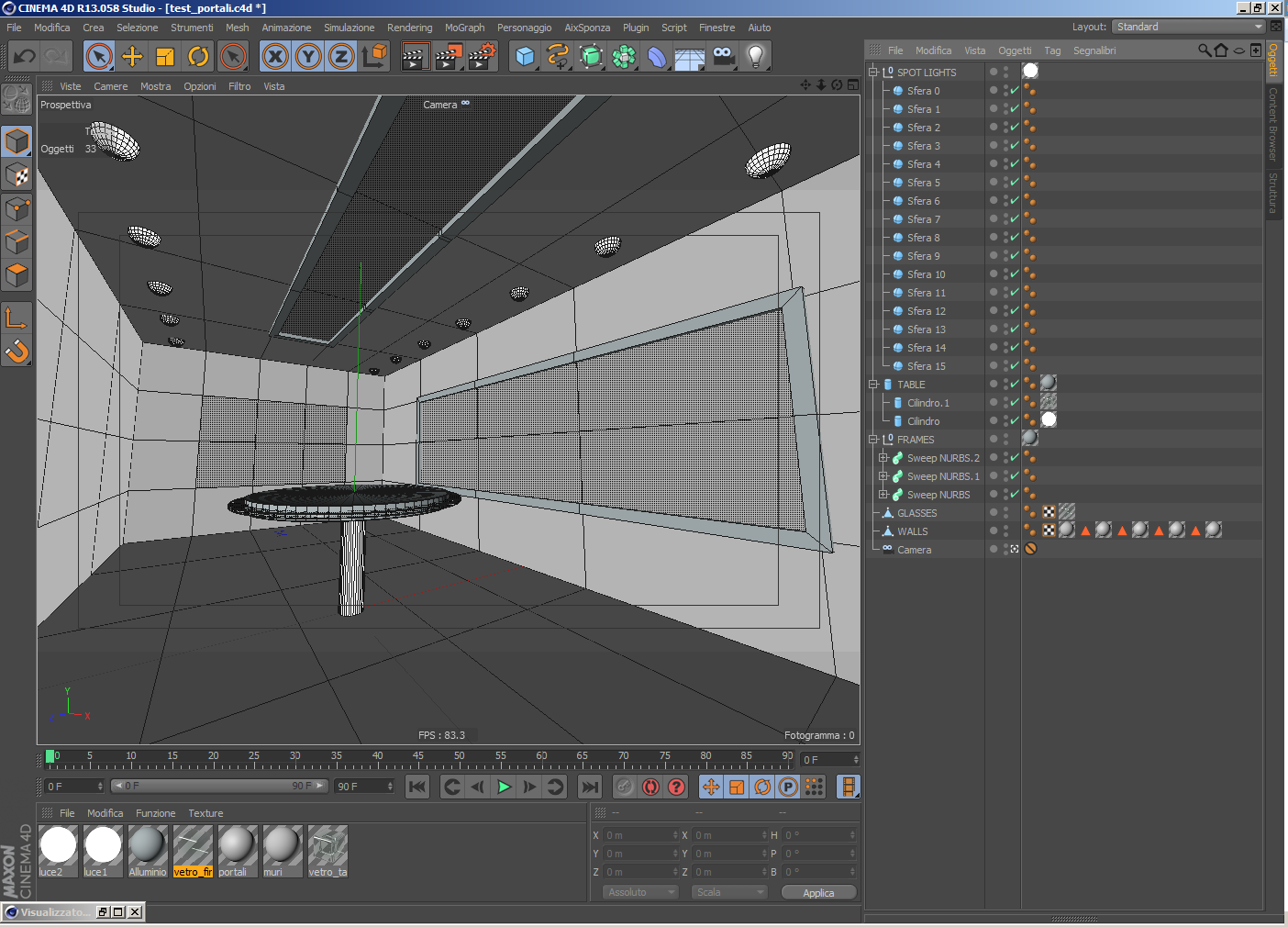
Hi Octaneer, I just did my first test of an interior scene, a very basic scene I know. I followed all the suggestions of the Boss. I'm very happy of this result so I want to share my setup, step by step, just to clear any doubt about occlusions between portals and windows.
So.. you can see the attached images... first of all you have to create the walls and then to select the polys that will be the portals (don't cancel or separate them from the walls). Apply 2 different materials, one for the walls and one for the portals (you have to modify this material, inside Octane, by changing diffuse to portal). Further more you can add the glass geometry by selecting the edge loops all around the portals and then you have to create a spline from the edge with the appropriate command. So you can use this spline to create the glass mesh and the frame sweep. Finally apply a new glass material. You will obtain an interference from windows and portals but this is ok... when importing into Octane you will see all black, so just change the glass material from diffuse to specular and change the index to 1.01, change transmission to white or light blue and add some reflection. That's all. I hope you will enjoy it... and sorry for my bad english.
Cheers!
So.. you can see the attached images... first of all you have to create the walls and then to select the polys that will be the portals (don't cancel or separate them from the walls). Apply 2 different materials, one for the walls and one for the portals (you have to modify this material, inside Octane, by changing diffuse to portal). Further more you can add the glass geometry by selecting the edge loops all around the portals and then you have to create a spline from the edge with the appropriate command. So you can use this spline to create the glass mesh and the frame sweep. Finally apply a new glass material. You will obtain an interference from windows and portals but this is ok... when importing into Octane you will see all black, so just change the glass material from diffuse to specular and change the index to 1.01, change transmission to white or light blue and add some reflection. That's all. I hope you will enjoy it... and sorry for my bad english.
Cheers!
Andrea Mannori
win 8.1 x64; nvidia 770M driver 340.52; octane standalone 2 + c4doctane 2.
win 8.1 x64; nvidia 770M driver 340.52; octane standalone 2 + c4doctane 2.
