"DEMO VERSION AVAILABILITY
Currently there is no demo version available of the 3ds max® plugin product.
We will be providing one soon sometime in january after the christmas holidays."
errr... january... 2013??
OctaneRender® for 3ds max® v1.0 beta 2.58[TEST]
Forum rules
Please post only in English in this subforum. For alternate language discussion please go here http://render.otoy.com/forum/viewforum.php?f=18
Please post only in English in this subforum. For alternate language discussion please go here http://render.otoy.com/forum/viewforum.php?f=18
Win 7 64bits / Intel i5 750 @ 2.67Ghz / Geforce GTX 470 / 8GB Ram / 3DS Max 2012 64bits
http://proupinworks.blogspot.com/
http://proupinworks.blogspot.com/
- Jaberwocky

- Posts: 976
- Joined: Tue Sep 07, 2010 3:03 pm
Karba
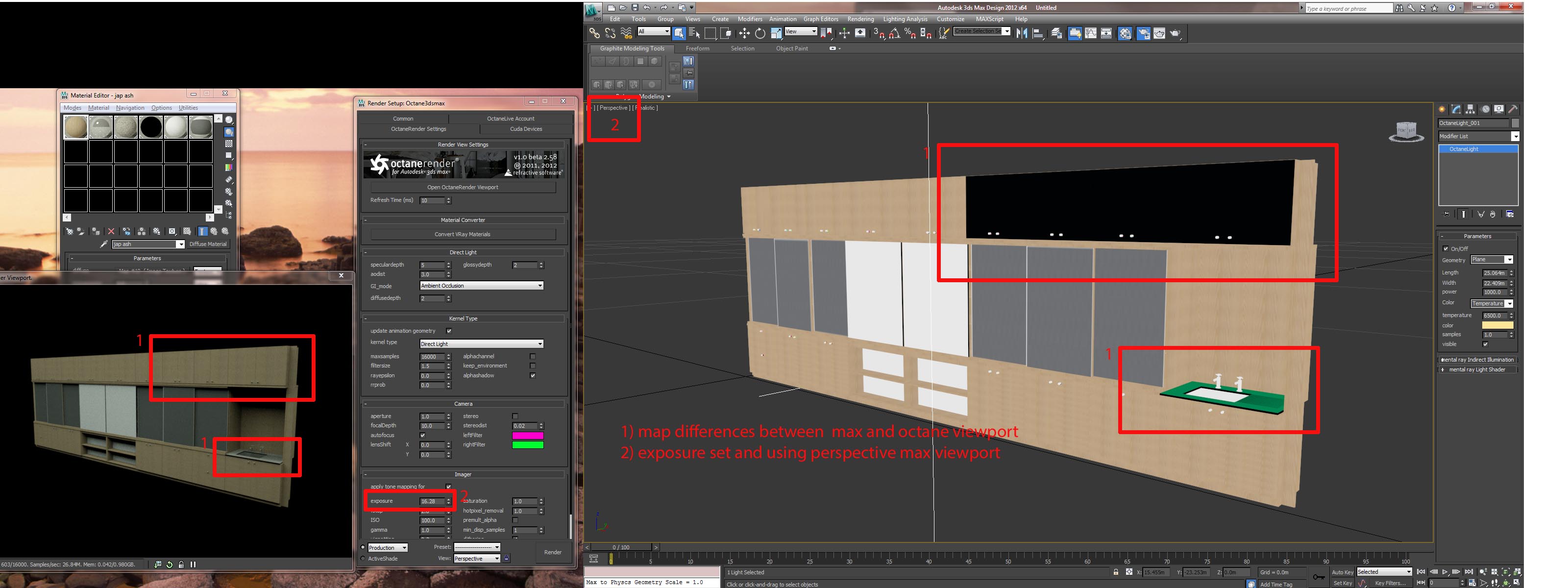
A Few things I have found out testing this Beta.
1) Maps don't display in the max viewport until you assign a diffused basic material colour to an object and then reassign a material with a map to that object.
2) When assigning the material with a map attached to an object, you have to refresh the octane live viewport to see the update. You don't need to do this if you just assign a standard diffused coloured material.
3) if you set up a scene up with a rectangular light and set a high exposure in perspective view, then switch to an octane camera, you lose the exposure setting in the octane live viewport even though the imager still shows the previously set exposure
A Few things I have found out testing this Beta.
1) Maps don't display in the max viewport until you assign a diffused basic material colour to an object and then reassign a material with a map to that object.
2) When assigning the material with a map attached to an object, you have to refresh the octane live viewport to see the update. You don't need to do this if you just assign a standard diffused coloured material.
3) if you set up a scene up with a rectangular light and set a high exposure in perspective view, then switch to an octane camera, you lose the exposure setting in the octane live viewport even though the imager still shows the previously set exposure
CPU:-AMD 1055T 6 core, Motherboard:-Gigabyte 990FXA-UD3 AM3+, Gigabyte GTX 460-1GB, RAM:-8GB Kingston hyper X Genesis DDR3 1600Mhz D/Ch, Hard Disk:-500GB samsung F3 , OS:-Win7 64bit
The animation without geometry update works great. Just what I need for current product viz stuff!
Saving time is always cool.
Saving time is always cool.
PURE3D Visualisierungen
Sys: Intel Core i9-12900K, 128GB RAM, 2x 5090 RTX, Windows 11 Pro x64, 3ds Max 2024.2
Sys: Intel Core i9-12900K, 128GB RAM, 2x 5090 RTX, Windows 11 Pro x64, 3ds Max 2024.2
- siriolsd666

- Posts: 58
- Joined: Sat Mar 05, 2011 1:13 am
- Location: Olbia, Sardinia, Italy
- Contact:
Sorry, but where is the stand alone version???
I download the plug-in but inside the .rar not found the stand alone version....
maybe i need wait?
Thanks
I download the plug-in but inside the .rar not found the stand alone version....
maybe i need wait?
Thanks
AthlonII X2 6400+ 2.81GHz, 4Gb RAM, Gainward GF 460 GTX 2048Mb, Win7 64bit
It's all in one pack. All included as Karba already stated.siriolsd666 wrote:Sorry, but where is the stand alone version???
I download the plug-in but inside the .rar not found the stand alone version....
maybe i need wait?
Thanks
The standalone version is not released yet.
Vista 64 , 2x Xeon 5440 - 24GB RAM, 1x GTX 260 & I7 3930 water cooled - 32GB RAM, 1 x GTX 480+ 1x8800 GTS 512
CGsociety gallery
My portfolio
My portfolio2 - under construction
Web site
Making of : pool scene - part1
CGsociety gallery
My portfolio
My portfolio2 - under construction
Web site
Making of : pool scene - part1
imo, since radiance wrote that standalone and plugins will always be the same, this updated version number for max only does of course produce misunderstanding. but as none of the bugs or features relate to any of the standalone functions, i doubt there will be a 2.58 update for it?andrian wrote:It's all in one pack. All included as Karba already stated.
The standalone version is not released yet.
„The obvious is that which is never seen until someone expresses it simply ‟
1x i7 2600K @5.0 (Asrock Z77), 16GB, 2x Asus GTX Titan 6GB @1200/3100/6200
2x i7 2600K @4.5 (P8Z68 -V P), 12GB, 1x EVGA GTX 580 3GB @0900/2200/4400
1x i7 2600K @5.0 (Asrock Z77), 16GB, 2x Asus GTX Titan 6GB @1200/3100/6200
2x i7 2600K @4.5 (P8Z68 -V P), 12GB, 1x EVGA GTX 580 3GB @0900/2200/4400
- newmountain

- Posts: 29
- Joined: Wed Nov 30, 2011 3:49 am
Hi Karba, The material previews are a great addition! Do you expect to add interoperability between the plugin and the standalone version soon? (either export of octane file or current obj export with octane material support)
Thx!
Thx!
- michaelkdaw

- Posts: 14
- Joined: Sun Feb 05, 2012 1:50 am
Well I am a pretty happy camper at (for?
) the moment.
The two features I was most interested that relate strictly to the plugin have been realized: material preview and the IES texture (yes I want to see instancing too, but that's not really a plugin feature...).
I've done some minimal tests of both features and they both seem to be implemented quite well. Before, I found it difficult to create procedural textures without a preview of the material. This makes creating materials and textures so much more intuitive.
The orientation property of the IES object wasn't exactly an easy way to manipulate the direction of the light. This is especially true if you have a light source that is a child of another object. Being able to rotate a mesh in the viewport really helps. And so does the ability to use geometry other than a sphere as the source.
Thanks guys, and well done.
The two features I was most interested that relate strictly to the plugin have been realized: material preview and the IES texture (yes I want to see instancing too, but that's not really a plugin feature...).
I've done some minimal tests of both features and they both seem to be implemented quite well. Before, I found it difficult to create procedural textures without a preview of the material. This makes creating materials and textures so much more intuitive.
The orientation property of the IES object wasn't exactly an easy way to manipulate the direction of the light. This is especially true if you have a light source that is a child of another object. Being able to rotate a mesh in the viewport really helps. And so does the ability to use geometry other than a sphere as the source.
Thanks guys, and well done.
I will check.Jaberwocky wrote:Karba
A Few things I have found out testing this Beta.
1) Maps don't display in the max viewport until you assign a diffused basic material colour to an object and then reassign a material with a map to that object.
2) When assigning the material with a map attached to an object, you have to refresh the octane live viewport to see the update. You don't need to do this if you just assign a standard diffused coloured material.
In this case you have to use Octane Camera settings.Jaberwocky wrote:Karba
3) if you set up a scene up with a rectangular light and set a high exposure in perspective view, then switch to an octane camera, you lose the exposure setting in the octane live viewport even though the imager still shows the previously set exposure
Nothing new in stand alone version except material preview. but in standalon version it is not so important.siriolsd666 wrote:Sorry, but where is the stand alone version???
I download the plug-in but inside the .rar not found the stand alone version....
maybe i need wait?
Thanks
