Post here Octane for Max bugs and wish list

3D Studio Max Plugin (Export Script Plugins developed by [gk] and KilaD; Integrated Plugin developed by Karba)
Forum rules
Please post only in English in this subforum. For alternate language discussion please go here http://render.otoy.com/forum/viewforum.php?f=18
muski
Licensed Customer
Posts: 62
Joined: Wed Dec 07, 2011 9:12 pm

One more for the wish list:

Map channels - I don't seem to be able to use different map channels
using octane since the dawn of the dinosaurs :)
KaroBastardKiter
Licensed Customer
Posts: 132
Joined: Mon Sep 19, 2011 8:53 am
Location: London, UK

same here (max crashing when octane enabled as viewport)
Alienware M17x R3 | GTX 460M | Quad 2.0 GHz | 8 GB
Win 7 x64 | Blender 2.59 | Octane
User avatar
gabrielefx
Licensed Customer
Posts: 1701
Joined: Wed Sep 28, 2011 2:00 pm

muski wrote:One more for the wish list:

Map channels - I don't seem to be able to use different map channels
added
quad Titan Kepler 6GB + quad Titan X Pascal 12GB + quad GTX1080 8GB + dual GTX1080Ti 11GB
User avatar
gabrielefx
Licensed Customer
Posts: 1701
Joined: Wed Sep 28, 2011 2:00 pm

found a bad bug

If the uvw map is far away from the objects the uvw map is wrong
For example if you apply mapping with the uvw map modifier with the instancing method the objects distant from the uvw dummy icon will get wrong mapping.
quad Titan Kepler 6GB + quad Titan X Pascal 12GB + quad GTX1080 8GB + dual GTX1080Ti 11GB
GDRS
Licensed Customer
Posts: 81
Joined: Mon May 17, 2010 7:41 pm
Location: Greece
Contact:

Bug

1) Open 3ds max
2) Assign Octane render as renderer and open the viewport
3) Add any object and refresh the viewport

Since now no crash at all we have normal action running and running very very very fast

But...

4) Leave viewport open and try to open another max scene with a different renderer assigned to it (saved max file with vray as renderer for example and open it after you have done steps 1 to 3 )

5) Max crash or the Octane render tab returns to command at all to the vieport or Viewport accepts no command (save refresh etc) or viewport crash.

Hope we helped a bit
GDRS
Licensed Customer
Posts: 81
Joined: Mon May 17, 2010 7:41 pm
Location: Greece
Contact:

Another one

(allthough i am still testing and i am not quite sure if what i did is correct)

1) Assign diffuse octane material
2) On emmition add blackbody emission map
3) A c++ runtime error comes up saying --> R6025 pure virtual fantion call

3ds max 2011 x32 edu licence
GDRS
Licensed Customer
Posts: 81
Joined: Mon May 17, 2010 7:41 pm
Location: Greece
Contact:

Another one

On animation from a skeleton or biped if you assign skin modifier and displace binding at the same time on the mesh or model on octane viewport the result mesh is rotated in 90 horizontal!!!
User avatar
gabrielefx
Licensed Customer
Posts: 1701
Joined: Wed Sep 28, 2011 2:00 pm

GDRS wrote:Another one

(allthough i am still testing and i am not quite sure if what i did is correct)

1) Assign diffuse octane material
2) On emmition add blackbody emission map
3) A c++ runtime error comes up saying --> R6025 pure virtual fantion call

3ds max 2011 x32 edu licence
I'm testing the 64 bit only
quad Titan Kepler 6GB + quad Titan X Pascal 12GB + quad GTX1080 8GB + dual GTX1080Ti 11GB
User avatar
gabrielefx
Licensed Customer
Posts: 1701
Joined: Wed Sep 28, 2011 2:00 pm

GDRS wrote:Another one

On animation from a skeleton or biped if you assign skin modifier and displace binding at the same time on the mesh or model on octane viewport the result mesh is rotated in 90 horizontal!!!
good to know it.
please test the 64 bit release too and all Max animation functions.
quad Titan Kepler 6GB + quad Titan X Pascal 12GB + quad GTX1080 8GB + dual GTX1080Ti 11GB
Ian.Kidston
Licensed Customer
Posts: 27
Joined: Mon Apr 25, 2011 5:15 am

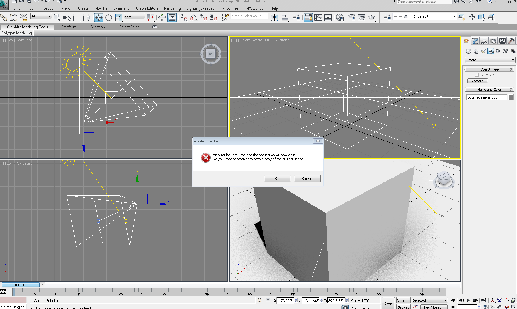
Crash Report.

3ds Max Design 2012
Octane Plugin 2.56b
Win7 64 bit
16gb ram
GTX460 Graphics Driver Version 285.62
Wacom Intuos 4 Tablet 6.1.6-7
3d Connexion Space Pilot Pro 3.3.107.0

Create box in 3ds Max Design
Create Octane Camera
Select Camera
Right Click - select set view to camera

Total Crash of 3ds Max Design - saves a recovery file - recovery file will open to the point of re orientating the view to the camera where it crashes again.

This is the same crash as previously reported, although there is a noticeable difference in the time it take to crash from the original plugi (almost instantaneous) to thw 2.56b version - now take 3 or 4 seconds before crashing

Any advice?
Attachments
octane 3dsmax design crash.PNG
Post Reply

Return to “Autodesk 3Ds Max”