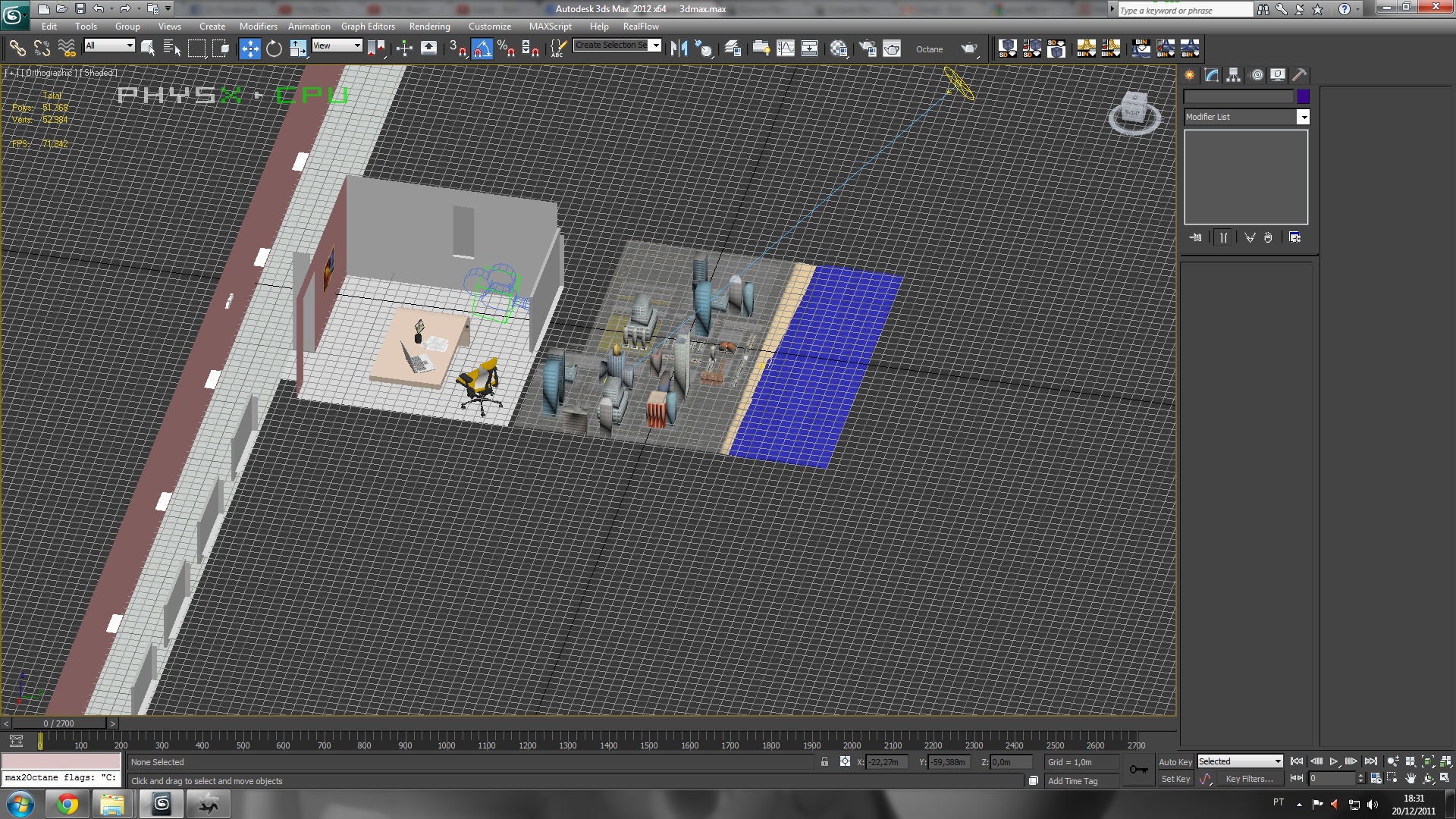
I'm making a project of a first person animation. The idea is pretty basic, a man is in the office, watching the city by the window, then, the apocalipse starts, and he runs for his life.
well, i have much to improve in modelling and enviroment.
i think my animation is quite cool, though theres MUCH to improve.
here's the preview of what i've done til now:
[youtube]http://www.youtube.com/watch?v=67AmknQpG44&feature=youtu.be[/youtube]
preview renders of the interior:
wich one is better?
v1
v2
whole scene image
The end in the office - Octane Apocalipse
Forum rules
Important notice: All artwork submitted on our public gallery forums gallery forums may or may not be used by OTOY for publication on our website gallery.
If you do not want us to publish your art, please mention it in your post clearly. (put a very red small diagonal cross in the left right corner of the image)
Any images already published on the gallery will be removed if the original author asks us to do so.
We recommend placing your credits on the images so you benefit from the exposure too, and use a minimum image width of 1200 pixels, and use pathtracing or PMC. Thanks for your attention, The OctaneRender Team.
For new users: this forum is moderated. Your first post will appear only after it has been reviewed by a moderator, so it will not show up immediately.
This is necessary to avoid this forum being flooded by spam.
Important notice: All artwork submitted on our public gallery forums gallery forums may or may not be used by OTOY for publication on our website gallery.
If you do not want us to publish your art, please mention it in your post clearly. (put a very red small diagonal cross in the left right corner of the image)
Any images already published on the gallery will be removed if the original author asks us to do so.
We recommend placing your credits on the images so you benefit from the exposure too, and use a minimum image width of 1200 pixels, and use pathtracing or PMC. Thanks for your attention, The OctaneRender Team.
For new users: this forum is moderated. Your first post will appear only after it has been reviewed by a moderator, so it will not show up immediately.
This is necessary to avoid this forum being flooded by spam.
UPDATE
updated animation preview
[youtube]http://www.youtube.com/watch?v=b5SHVji9rcA&feature=youtu.be[/youtube]
i think it needs some improvements in the beggining, when he is looking at the window
i also plan to add more life to the city, putting cars, maybe people (need to thing how,
since if i put a human model, it will consume much polygons, and planes with textures, i cannot animate (since octane does not support annimated textures).
also i will improve the meteor.
i also need to figure how i will make the explosion.
need some advices and opinions, thanks guys.
updated animation preview
[youtube]http://www.youtube.com/watch?v=b5SHVji9rcA&feature=youtu.be[/youtube]
i think it needs some improvements in the beggining, when he is looking at the window
i also plan to add more life to the city, putting cars, maybe people (need to thing how,
since if i put a human model, it will consume much polygons, and planes with textures, i cannot animate (since octane does not support annimated textures).
also i will improve the meteor.
i also need to figure how i will make the explosion.
need some advices and opinions, thanks guys.
- KaroBastardKiter

- Posts: 132
- Joined: Mon Sep 19, 2011 8:53 am
- Location: London, UK
getting more interesting post after post!!!
i was wondering what where those cubes falling from the sky....they're going to be metheorites!
looking forward to see the animation!
i was wondering what where those cubes falling from the sky....they're going to be metheorites!
looking forward to see the animation!
Alienware M17x R3 | GTX 460M | Quad 2.0 GHz | 8 GB
Win 7 x64 | Blender 2.59 | Octane
Win 7 x64 | Blender 2.59 | Octane
well, coming back from chirsmas party with the family, and a little update on the meteorites:KaroBastardKiter
thank you for the reply guy, i was wondering if the people were liking the project.
i'm a bit concerned about the render, since i'm going to travel on tuesday, i will be only coming back on january, i think i'l not have time to finish the render.
i think radiance could extend a bit the competition, maybe one month?
but he has already expanded it too much maybe :/