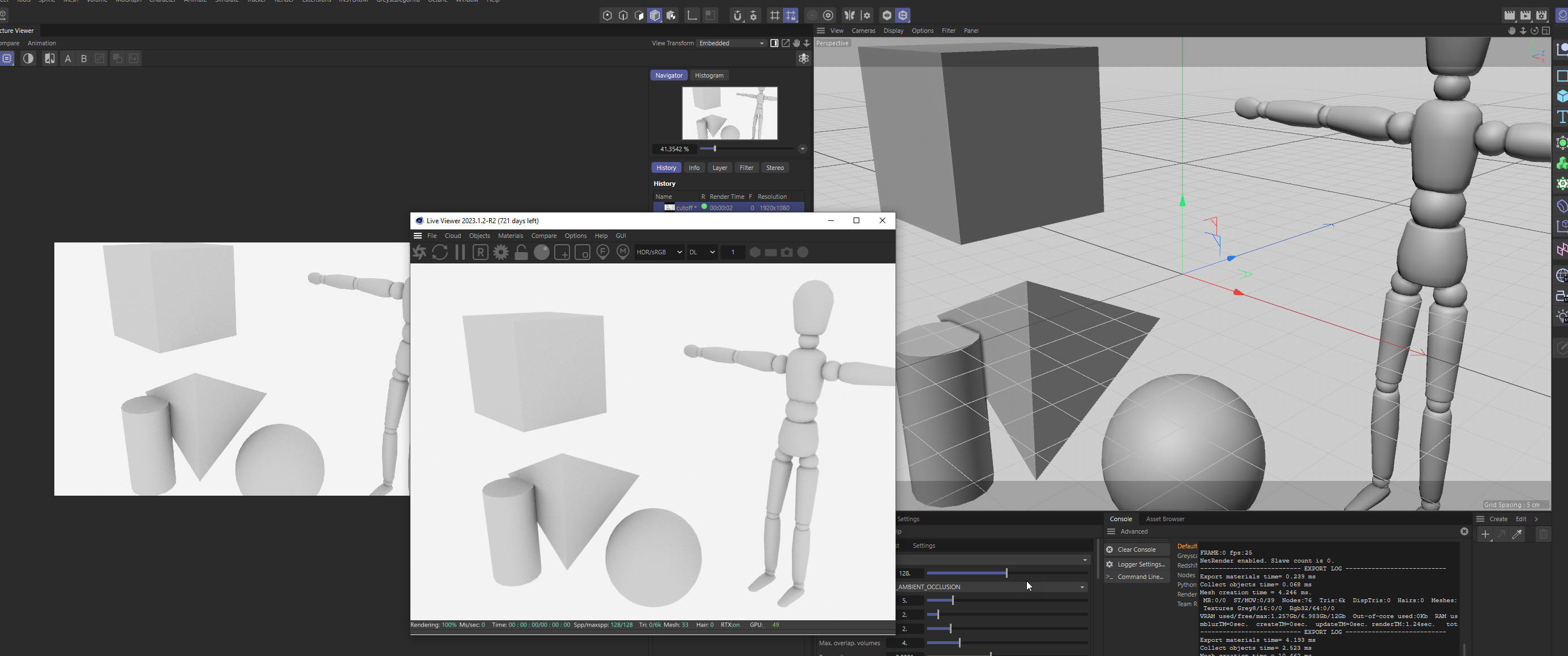
The bottom of the live view window is cut off depending on the window size. It seems to cut off in blocks of 16/32 pixels. the pyramid shape should point exactly to the bottom of the frame but octane has cut it off
octane 2023.1.2 + c4d 2024.2.0
gf 3090
Bottom of live view cut off
Moderators: ChrisHekman, aoktar
Forum rules
Before posting a bug report, please check the following:
1. That the issue has not already been disclosed
2. That the issue is specific to this plugin, and not Octane in general (Try reproducing it in Standalone)
Bugs related to the Octane Engine itself should be posted into the Standalone Support sub-forum.
All bug reports should include the information below, along with a detailed description of the issue and steps to reproduce it.
A. Operating System, including version (i.e. Win 7, OSX 10.11.2, Ubuntu 14.04, etc.)
B. Graphics Card(s) model (i.e. GTX 580 - 3GB, TITAN, etc.)
C. RAM Capacity (i.e. 6 GB)
D. Nvidia driver version (i.e. 7.50, 7.5.22)
E. OctaneRender Standalone version, if installed (i.e. 2.24.2, 2.23, etc.)
F. OctaneRender plugin version (i.e. v2.25 - 2.21)
G. Host application version, including build number if available (i.e. 3ds Max 2016 Build 18.0)
H. A detailed description of the issue and steps to reproduce it (Include Screenshots or video capture), as well as an example scene if applicable.
I. Copies of the Octane Log window and Console window outputs (full text attached as a file to your post is recommended).
Please note that reports of issues inside existing threads will be ignored/removed, and reports may be closed if the reporter does not respond to subsequent queries in the thread.
Before posting a bug report, please check the following:
1. That the issue has not already been disclosed
2. That the issue is specific to this plugin, and not Octane in general (Try reproducing it in Standalone)
Bugs related to the Octane Engine itself should be posted into the Standalone Support sub-forum.
All bug reports should include the information below, along with a detailed description of the issue and steps to reproduce it.
A. Operating System, including version (i.e. Win 7, OSX 10.11.2, Ubuntu 14.04, etc.)
B. Graphics Card(s) model (i.e. GTX 580 - 3GB, TITAN, etc.)
C. RAM Capacity (i.e. 6 GB)
D. Nvidia driver version (i.e. 7.50, 7.5.22)
E. OctaneRender Standalone version, if installed (i.e. 2.24.2, 2.23, etc.)
F. OctaneRender plugin version (i.e. v2.25 - 2.21)
G. Host application version, including build number if available (i.e. 3ds Max 2016 Build 18.0)
H. A detailed description of the issue and steps to reproduce it (Include Screenshots or video capture), as well as an example scene if applicable.
I. Copies of the Octane Log window and Console window outputs (full text attached as a file to your post is recommended).
Please note that reports of issues inside existing threads will be ignored/removed, and reports may be closed if the reporter does not respond to subsequent queries in the thread.
- Attachments
-
- cutoff.zip
- (119.79 KiB) Downloaded 57 times
Checked without info bar, it's not reproducible here in W10. Thanks!
Octane For Cinema 4D developer / 3d generalist
3930k / 16gb / 780ti + 1070/1080 / psu 1600w / numerous hw
3930k / 16gb / 780ti + 1070/1080 / psu 1600w / numerous hw

