Hi Paul,
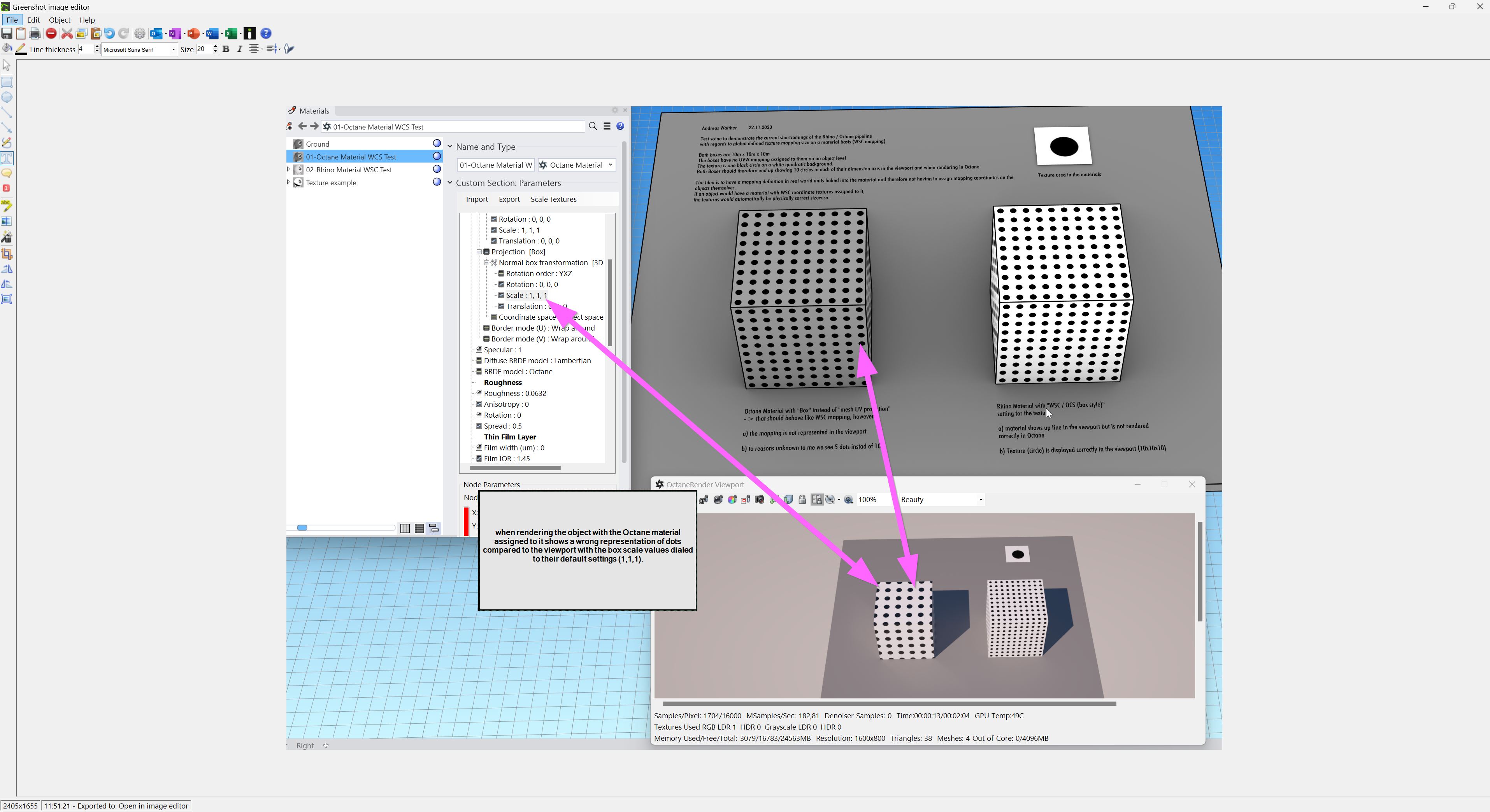
I made a test scene with two Boxes of 10m x 10m x 10m.
One is assigned an Octane material with a Box projection instead of the default “mesh UV projection” (scale 1/1/1).
The other one has a Rhino material with a "WSC / OCS (box style) definition for its texture (texture size 1).
Both should display 10 circles in each of their dimension axis in the Rhino viewport, and the rendered Image.
I attached the scene as a zip file
WCS mapping in Rhino / Octane
Moderator: face_off
Architectural Rendering Services
1 x 4090 GTX, 1 x 3090 GTX
http://www.v-cube.de
1 x 4090 GTX, 1 x 3090 GTX
http://www.v-cube.de
I am looking at this this week, and responding in the McNeel forums (so all the info is in one place).
Thanks
Paul
Thanks
Paul
Win7/Win10/Mavericks/Mint 17 - GTX550Ti/GT640M
Octane Plugin Support : Poser, ArchiCAD, Revit, Inventor, AutoCAD, Rhino, Modo, Nuke
Pls read before submitting a support question
Octane Plugin Support : Poser, ArchiCAD, Revit, Inventor, AutoCAD, Rhino, Modo, Nuke
Pls read before submitting a support question
Great, thanks!
Architectural Rendering Services
1 x 4090 GTX, 1 x 3090 GTX
http://www.v-cube.de
1 x 4090 GTX, 1 x 3090 GTX
http://www.v-cube.de
Hi Paul,
do you have everything you need for this from the NcNeel guys?
best
Andreas
do you have everything you need for this from the NcNeel guys?
best
Andreas
Architectural Rendering Services
1 x 4090 GTX, 1 x 3090 GTX
http://www.v-cube.de
1 x 4090 GTX, 1 x 3090 GTX
http://www.v-cube.de
Yes - I am just waiting for their patch to make it into a SR.v-cube wrote:Hi Paul,
do you have everything you need for this from the NcNeel guys?
best
Andreas
Thanks
Paul
Win7/Win10/Mavericks/Mint 17 - GTX550Ti/GT640M
Octane Plugin Support : Poser, ArchiCAD, Revit, Inventor, AutoCAD, Rhino, Modo, Nuke
Pls read before submitting a support question
Octane Plugin Support : Poser, ArchiCAD, Revit, Inventor, AutoCAD, Rhino, Modo, Nuke
Pls read before submitting a support question
https://discourse.mcneel.com/t/wish-pre ... s/88565/43
seems like it is broken again
--> It actually isn´t, I accidently downloaded the wrong version... -> Sorry!
However, since we are already on it, do you think you could fix that last part of the puzzle, maybe by setting the default value for the box transformation scale to 0.5 to have a perfectly correct viewport representation of octanes WCS mapping without user intervention?
Best regards and sorry again
Andreas
seems like it is broken again
--> It actually isn´t, I accidently downloaded the wrong version... -> Sorry!
However, since we are already on it, do you think you could fix that last part of the puzzle, maybe by setting the default value for the box transformation scale to 0.5 to have a perfectly correct viewport representation of octanes WCS mapping without user intervention?
Best regards and sorry again
Andreas
Architectural Rendering Services
1 x 4090 GTX, 1 x 3090 GTX
http://www.v-cube.de
1 x 4090 GTX, 1 x 3090 GTX
http://www.v-cube.de
just for clarification:
Default appearance: 5 dots instead of 10
Appearance after manual user intervention (scale 0.5, translation 0.5)
-> Correct representation
Default appearance: 5 dots instead of 10
Appearance after manual user intervention (scale 0.5, translation 0.5)
-> Correct representation
Architectural Rendering Services
1 x 4090 GTX, 1 x 3090 GTX
http://www.v-cube.de
1 x 4090 GTX, 1 x 3090 GTX
http://www.v-cube.de
This is addressed in the release I am posting now.
Thanks
Paul
Thanks
Paul
Win7/Win10/Mavericks/Mint 17 - GTX550Ti/GT640M
Octane Plugin Support : Poser, ArchiCAD, Revit, Inventor, AutoCAD, Rhino, Modo, Nuke
Pls read before submitting a support question
Octane Plugin Support : Poser, ArchiCAD, Revit, Inventor, AutoCAD, Rhino, Modo, Nuke
Pls read before submitting a support question

