I've been doing some tests with Octane inside Houdini, mostly trying to emulate some of the functionality inside Cinema 4D. I'm mostly getting everything to work 1:1, but there is one thing that escapes me - Volumetric Lighting.
Essentially, what I'm trying to recreate a hazy room where a bright light is creating God rays. Like this:
https://www.youtube.com/watch?v=NWgwlib7svg
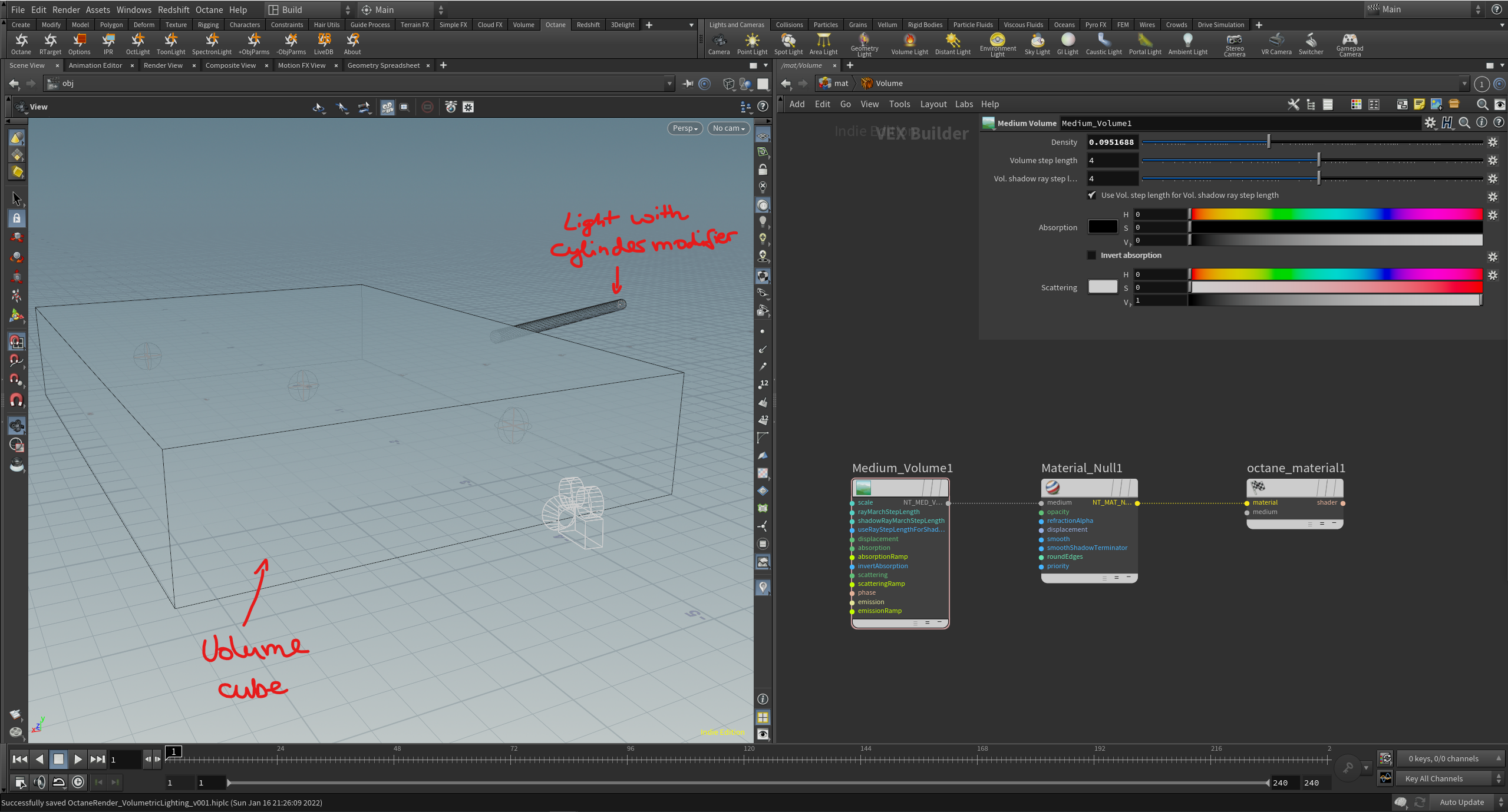
In Cinema 4D, you do that using an Octane Fog Volume, which gives you a 'box' inside which you have the medium already prepared, so inside that 'medium box', strong small lights will cause God rays.
How would I go about replicating this setup inside Houdini? I.e., where is the Octane Fog Volume option for Octane inside Houdini? If I'd take a guess, I'd say that for Houdini, you'd have to 'build' one yourself? But how would you do that? Or is there already a better/faster/more elegant way to achieve this look?
I did play around with the 'Spectron Light' set to 'Volumetric Spotlight', but to be honest, I'm not quite 'getting' that one. The manual says that you can't change its size, but 'sometimes' I'm able to do that inside Houdini, sometimes the scale option seems locked. There are all kinds of 'Scattering' and 'Barn Door' options, but none of them seem to allow me to create the aforementioned God rays.
It'd be great, if you could help me demystify volumetric lighting inside Houdini
