Please add support for isometric camera, we’ve ran into this previously, but recently we got sign off on a project rendered in Octane but the client needed it isometric to fit alongside some other visuals, we were unable to do it and had to basically hack it in photoshop.
If they ask for animation then we will be screwed...
Please add support for isometric camera :/
Isometric camera
Moderators: ChrisHekman, aoktar
- mikeadamwood

- Posts: 165
- Joined: Sat Sep 17, 2016 11:51 am
Windows 11 Pro | ASUS Pro WSX80E | AMD Threadripper Pro 5975WX 32-Core | 256GB Micron 8x32GB 3200MHz ECC | 2x PNY RTX6000 ADA
Hi,
do you mind to share a scene with the isometric camera and a cube?
ciao Beppe
do you mind to share a scene with the isometric camera and a cube?
ciao Beppe
- mikeadamwood

- Posts: 165
- Joined: Sat Sep 17, 2016 11:51 am
Hey bepeg4d,bepeg4d wrote:Hi,
do you mind to share a scene with the isometric camera and a cube?
ciao Beppe
What do you mean? Are you suggesting that isometric camera does work with Octane?
If you pick your camera in C4D you can set it to ‘isometric’ instead of ‘perspective’ , this however doesn’t work in the Octane viewport..
I’m not sure what file you want me to provide unless I’m missing something?
Windows 11 Pro | ASUS Pro WSX80E | AMD Threadripper Pro 5975WX 32-Core | 256GB Micron 8x32GB 3200MHz ECC | 2x PNY RTX6000 ADA
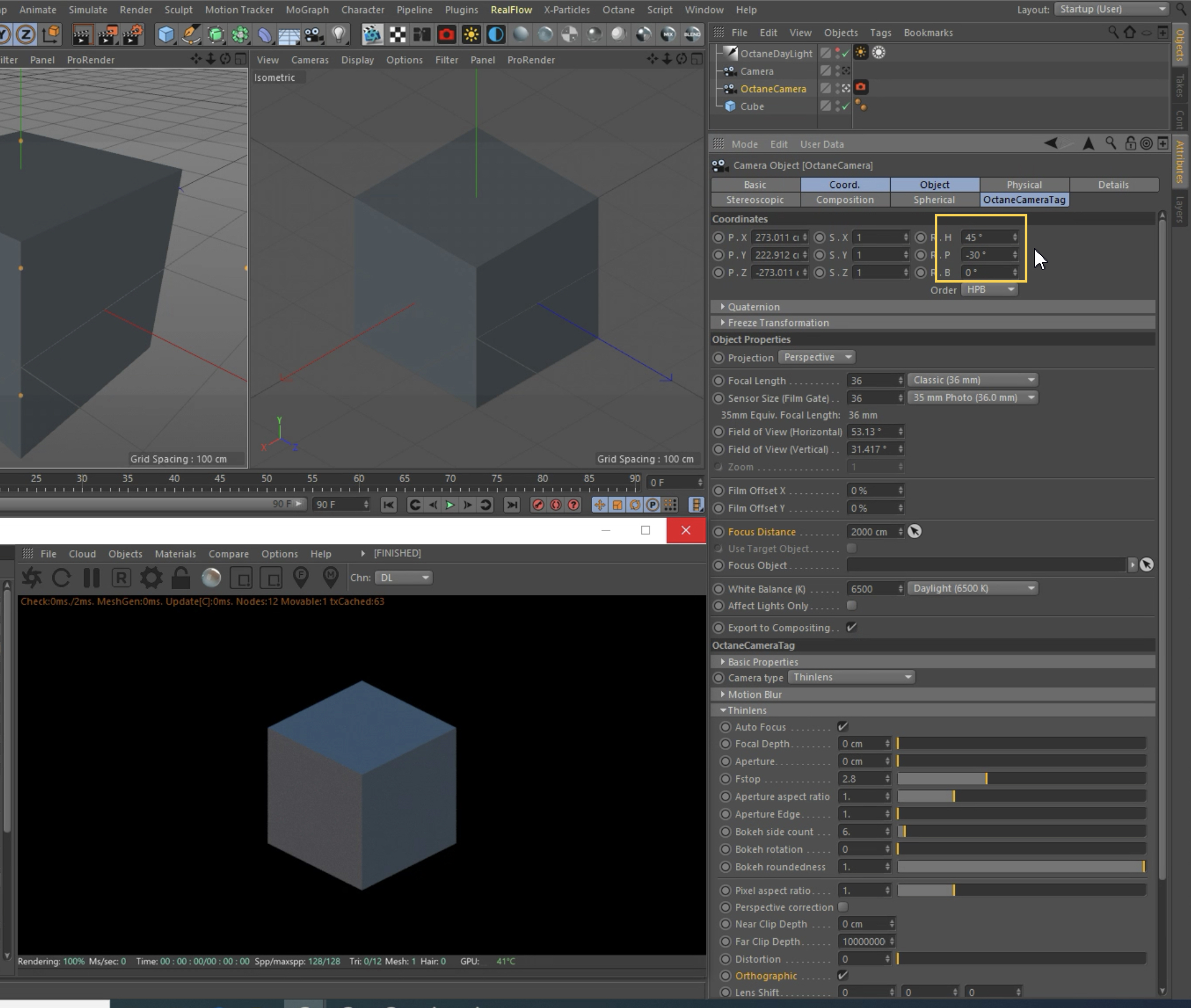
Hi,
please, thy these steps, create an octane camera, enable the Orthographic option, then rotate it at 45°, -30°, 0°, and use the Focal distance to zoom in and out: ciao Beppe
please, thy these steps, create an octane camera, enable the Orthographic option, then rotate it at 45°, -30°, 0°, and use the Focal distance to zoom in and out: ciao Beppe
Due to the connection of the focusing distance and the zoom, problems arise with the adjustment of the depth of fieldbepeg4d wrote:Hi,
please, thy these steps, create an octane camera, enable the Orthographic option, then rotate it at 45°, -30°, 0°, and use the Focal distance to zoom in and out: ciao Beppe
- mikeadamwood

- Posts: 165
- Joined: Sat Sep 17, 2016 11:51 am
bepeg4d wrote:Hi,
please, thy these steps, create an octane camera, enable the Orthographic option, then rotate it at 45°, -30°, 0°, and use the Focal distance to zoom in and out: ciao Beppe
Thanks bepeg this works well enough
Windows 11 Pro | ASUS Pro WSX80E | AMD Threadripper Pro 5975WX 32-Core | 256GB Micron 8x32GB 3200MHz ECC | 2x PNY RTX6000 ADA
