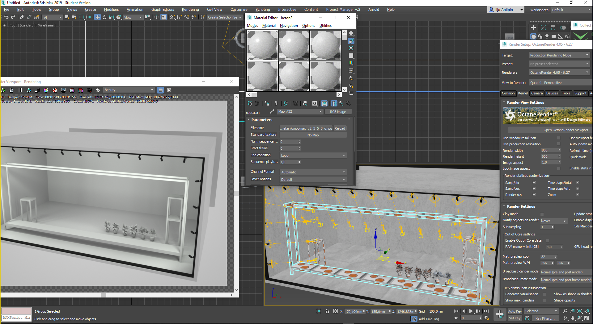
The scene was created in 2020-19 octane.
on version 4.5.27 all textures are white
Octane 4.5.27 not work texture
Forum rules
Please post only in English in this subforum. For alternate language discussion please go here http://render.otoy.com/forum/viewforum.php?f=18
Please post only in English in this subforum. For alternate language discussion please go here http://render.otoy.com/forum/viewforum.php?f=18
- Elvissuperstar007

- Posts: 2557
- Joined: Thu May 20, 2010 8:20 am
- Location: Ukraine
- Contact:
Win11/msi x79a-gd45 (8d)/ Intel Xeon e5 2690v2/ 64gb DDR3 1866/ Nvidia 4090 Asus TUF/ be quiet! Straight Power 11 1000W 80 Plus Platinum
Page octane render " В Контакте " http://vkontakte.ru/club17913093
Page octane render " В Контакте " http://vkontakte.ru/club17913093
- paride4331

- Posts: 3894
- Joined: Fri Sep 18, 2015 7:19 am
Hi Elvissuperstar007,
sent this issue to developers.
Regards
Paride
sent this issue to developers.
Regards
Paride
2 x Evga Titan X Hybrid / 3 x Evga RTX 2070 super Hybrid