YES!! it fixed it.. thank you!!boxoffrogs wrote:Hi, in the render kernel setting try decreasing the ray epsilon setting to the lowest possible value. This should fix it.
Eyes trouble from daz to cinema4d
Moderators: ChrisHekman, aoktar
Hi,
Ray Epsilon controls the precision of the engine, and it is related with the scale of geometry.
If you need to change the Ray Epsilon for correcting the eyes, something is wrong in the scale of the imported model, and must to be fixed.
ciao Beppe
Ray Epsilon controls the precision of the engine, and it is related with the scale of geometry.
If you need to change the Ray Epsilon for correcting the eyes, something is wrong in the scale of the imported model, and must to be fixed.
ciao Beppe
- Calicokitten22

- Posts: 2
- Joined: Mon Aug 28, 2017 6:07 am
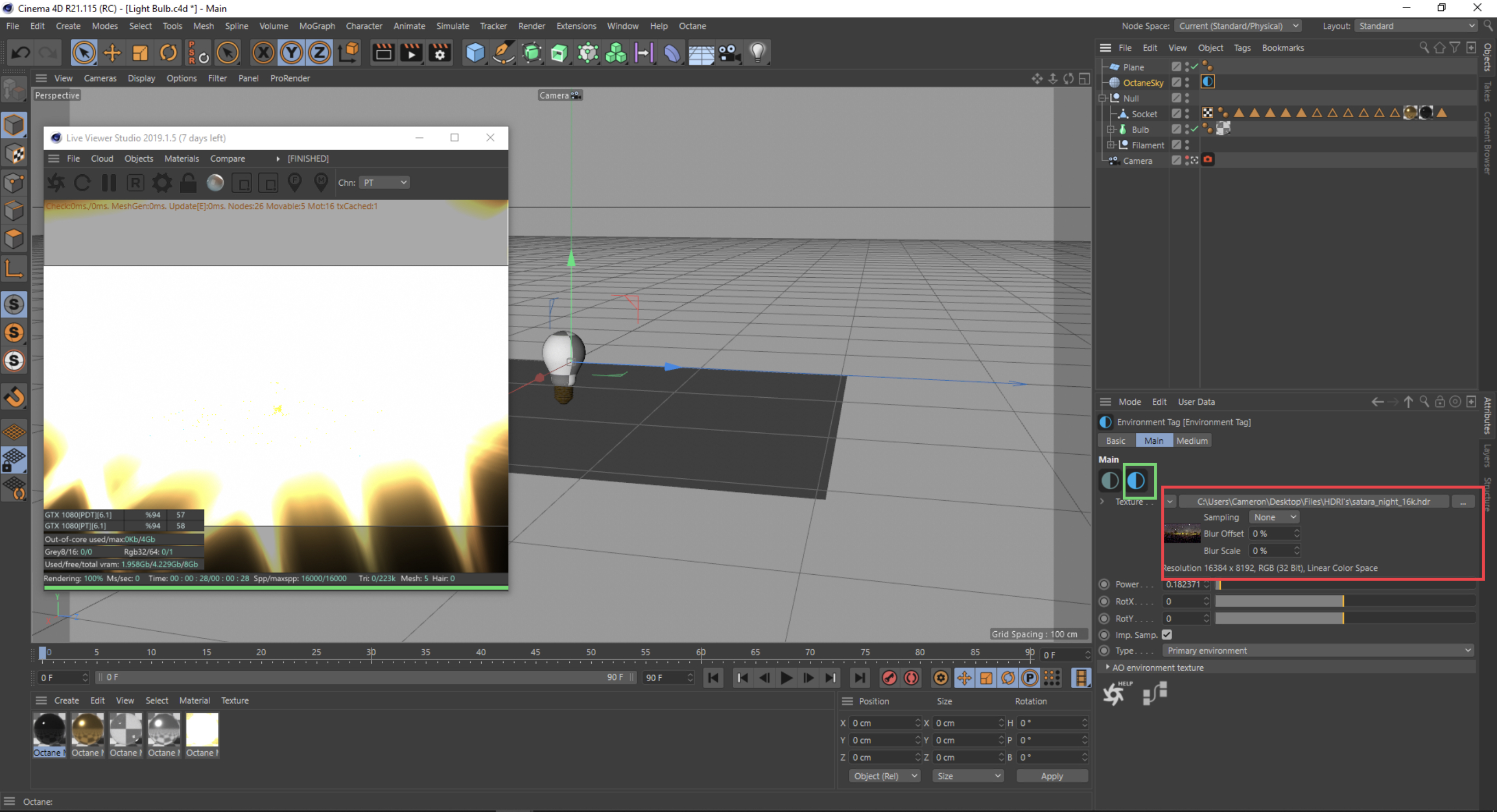
This is kind of unrelated, but can someone explain what is happening here? Whenever I use an HDRI this happens. It's always ridiculously overexposed reguardless of gamma, exposure, and HDRI Power. Very annoying. I have tried using linear
colorspace with no change. its not even that its overexposed, its just not working at all. What am I doing wrong? I just use the settings everyone else uses, with the same HDRI's and I get these awful results. veerry upsetting. I have been having this issue for months now. If this keeps up, im cancelling my octane subscription and switching to redshift. whats the point if I cant use HDRI's.
let me know if you need more screenshots, (also this is just a very simple scene I set up for the screenshot to demonstrate the issue) I can show other scenes if needed
colorspace with no change. its not even that its overexposed, its just not working at all. What am I doing wrong? I just use the settings everyone else uses, with the same HDRI's and I get these awful results. veerry upsetting. I have been having this issue for months now. If this keeps up, im cancelling my octane subscription and switching to redshift. whats the point if I cant use HDRI's.
let me know if you need more screenshots, (also this is just a very simple scene I set up for the screenshot to demonstrate the issue) I can show other scenes if needed
- boxoffrogs

- Posts: 7
- Joined: Wed Aug 23, 2017 1:52 pm
Hi Beppe,bepeg4d wrote:Hi,
Ray Epsilon controls the precision of the engine, and it is related with the scale of geometry.
If you need to change the Ray Epsilon for correcting the eyes, something is wrong in the scale of the imported model, and must to be fixed.
ciao Beppe
I always have this problem with imported DAZ-models. They are real world scale so I do not think this is the problem. As far as I can see
the problem with the eyes is, they have to transparent geometric planes that "touch" eachother. One is the specular material of the sclera
and the specular material of what DAZ calls eye moisture. Those two have some very minor overlap or are very close to eachother.
That's just my reading of the problem.
@ Calicokitten22:
please, always use an ImageTexture node before loading any kind of image into c4doctane:
http://www.aoktar.com/octane/ImageTexture.html
Octane is a Spectral render engine, so every texture must to be converted to the proper color space before been used.
This is very important, especially for Environment nodes, there is a light blue icon to automatically create the correct Image texture node: Then you can load inside it the desired HDR, and set the Gamma at 1 for 16/32bit texture images.
@ boxoffrogs:
sincerely, I have never had to correct Ray Epsilon with my DAZ import, but I’m used to clean up a lot the materials, removing a lot of them, and using the same material for several selections
ciao Beppe
please, always use an ImageTexture node before loading any kind of image into c4doctane:
http://www.aoktar.com/octane/ImageTexture.html
Octane is a Spectral render engine, so every texture must to be converted to the proper color space before been used.
This is very important, especially for Environment nodes, there is a light blue icon to automatically create the correct Image texture node: Then you can load inside it the desired HDR, and set the Gamma at 1 for 16/32bit texture images.
@ boxoffrogs:
sincerely, I have never had to correct Ray Epsilon with my DAZ import, but I’m used to clean up a lot the materials, removing a lot of them, and using the same material for several selections
ciao Beppe
