hello, i would like to use the very fast octane scatter to generate geometry over a standard matrix object
the problem is that for every matrix i get 3 scattered geometry.
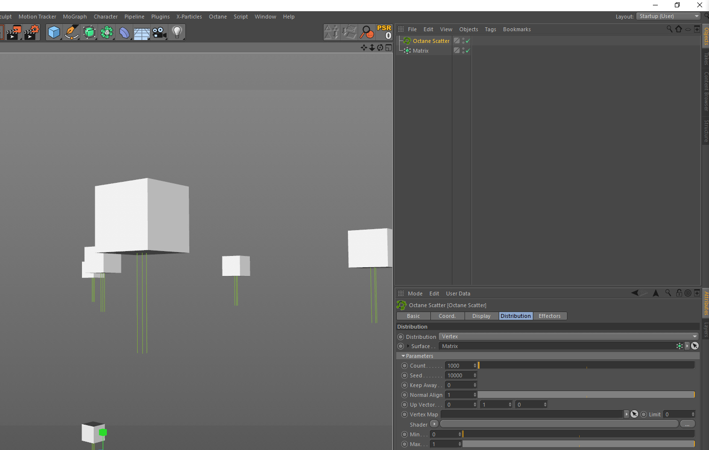
as you can see from the image i have attached i get 3 lines for every matrix. i would like to get 1 line for every matrix thx!
scatter geometry over matrix object
Moderators: ChrisHekman, aoktar
Matrix objects don't produce quite the right kind of data that Scatter wants as a source surface. As I understand it, Scatter wants either basic polygonal geometry or a simple CSV, while the Matrix object is more sort of an intermediate, meta-positional transformation tool that produces more than basic CSV info.
I just did a little test, and it looks like the Matrix object is actually producing four sets of data, not three, for each unit, but two of the four happen to be aligned on the Y axis. If your duplicated object is small enough, and you zoom in close enough, you'll see that each object is on one of four of the vertices of a 0.01x0.01x0.01 cube.
Off the top of my head, I'm guessing your best bet is to use a true CSV file as your Scatter distribution source. (edit)
... or on second thought, it may be simplest to just build an appropriate poly object with the vertices where you want them. This is just a 5x5 poly plane extruded five times with caps turn on, to generate internal vertices. There are lots of ways to accomplish the same thing. That's based on the assumption using Scatter instead of C4D native tools for duplicating/cloning is still worth the effort.
I just did a little test, and it looks like the Matrix object is actually producing four sets of data, not three, for each unit, but two of the four happen to be aligned on the Y axis. If your duplicated object is small enough, and you zoom in close enough, you'll see that each object is on one of four of the vertices of a 0.01x0.01x0.01 cube.
Off the top of my head, I'm guessing your best bet is to use a true CSV file as your Scatter distribution source. (edit)
... or on second thought, it may be simplest to just build an appropriate poly object with the vertices where you want them. This is just a 5x5 poly plane extruded five times with caps turn on, to generate internal vertices. There are lots of ways to accomplish the same thing. That's based on the assumption using Scatter instead of C4D native tools for duplicating/cloning is still worth the effort.
Animation Technical Director - Washington DC
- turtles123

- Posts: 85
- Joined: Tue Feb 18, 2014 4:06 pm
thanks for the clarification frank!
i think i found the most convenient solution.
1 use octane scatter on a surface (use surface mode not vertex mode).
2 make a simple xpresso rig to make sure that the scattered object and the matices are always going to be the same number
3 and the use inheritance effector to match the matrix object position.
in this way you are going to have one scattered object for every matrix and this is still going to be very fast!
i think i found the most convenient solution.
1 use octane scatter on a surface (use surface mode not vertex mode).
2 make a simple xpresso rig to make sure that the scattered object and the matices are always going to be the same number
3 and the use inheritance effector to match the matrix object position.
in this way you are going to have one scattered object for every matrix and this is still going to be very fast!