Octane doesn´t render Animation in 3D Max.

3D Studio Max Plugin (Export Script Plugins developed by [gk] and KilaD; Integrated Plugin developed by Karba)
Forum rules
Please post only in English in this subforum. For alternate language discussion please go here http://render.otoy.com/forum/viewforum.php?f=18
Post Reply
marceliano
Licensed Customer
Posts: 6
Joined: Fri Jun 05, 2015 8:30 pm

Hi all,

I have a serious problem. Hope someone can help me...
- I have animated a scene an Max with Octane (both latest) versions of Ocaten only render each frame same without animation set in 3DMax. When I switch to other renderer all ok so it seems to be octane!
- And when I open old scenes edited wieth previous version of Octane the material textures are all not in material slot anymore. All materials are white and scene renders white.

I did a test open an old scene and animation rendered, also when I added new animated objects. But when I start max and begin a new scene no motion will be rendered!

I thought I had to update to that subscription ACCESS ALL and I did pay 198 US for the Update but it doesnt changed anything!

Hope anyone can help me cause it is urgent!

Marceliano


I9 + 3DMax2018 + Octane with TITAN X
User avatar
paride4331
Octane Guru
Posts: 3878
Joined: Fri Sep 18, 2015 7:19 am

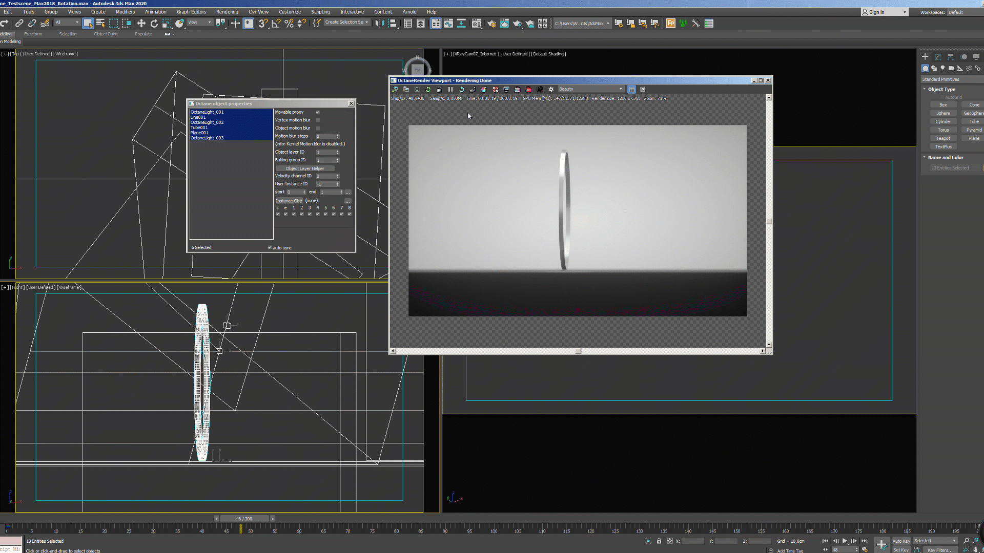
Hi marceliano,
animation:
select all (ctrl+A) > right click mouse > Octane proprierties > check Movable proxy
materials:
as in my screenshot.
Regards
Paride
Attachments
02.jpg
2 x Evga Titan X Hybrid / 3 x Evga RTX 2070 super Hybrid
marceliano
Licensed Customer
Posts: 6
Joined: Fri Jun 05, 2015 8:30 pm

Hello Paride,

thanks for you answer! That sounded very promising, particular for problem 2 but still no success with the settings!

1. When I do a fresh max scene with an simple moving object animation camer is updating in viewport but not the animation
when I scrub in the timeline to another frame! Ist there a special setting?

2. Older scenes still open all white. In material editor the material seems to be changed to white "color" instead of "texture".
When I switch to texture I see there was a texture once but it will be too hard to re adjust a full scene.

Anybody has another idea wwhat I can do!

Thank you ,
Marceliano
User avatar
paride4331
Octane Guru
Posts: 3878
Joined: Fri Sep 18, 2015 7:19 am

Hi marceliano,
could you please share (in pm or using wetransfer) your issued scene please?
3dsMax > file > Archive
Regards
Paride
2 x Evga Titan X Hybrid / 3 x Evga RTX 2070 super Hybrid
marceliano
Licensed Customer
Posts: 6
Joined: Fri Jun 05, 2015 8:30 pm

Hi paride4331,

sure! I sent you a very little scene PM .

- The scene is done new. It is not updating viewport and also not rendering the Animation when I render frames!

- As a second I sent you another older scene with a ring. It is not updating as well but renders the animation frames correctly!

Besr regards,
Marceliano
User avatar
paride4331
Octane Guru
Posts: 3878
Joined: Fri Sep 18, 2015 7:19 am

Hi marceliano,
As I told you in my first post, you have to check movable proxy option, why you told it's not work if you didn't?
As you can see it works as well.
About your material issue, I asked you to make a 3dsMax archive, you didn't so How can check you issue if you did not iclude the textures?
Regards
Paride
Attachments
01.gif
2 x Evga Titan X Hybrid / 3 x Evga RTX 2070 super Hybrid
marceliano
Licensed Customer
Posts: 6
Joined: Fri Jun 05, 2015 8:30 pm

WOW, this solved that problem totally. Thank you very very much !!!

About the material issue.....totally sure...

Here is a scene all objects white when open...Scene should have a texture (teppich_01.jpg) on the material "fabric_teppich" that is attached to the marked object that you can see on the screenshot!
I added the texture manually to the zip-folder cause it is not coming with the saved archieve nor reconstructable by Asset Tracking.


Best regards,
Marcel
marceliano
Licensed Customer
Posts: 6
Joined: Fri Jun 05, 2015 8:30 pm

Hi,

this can be closed, could solve the problem.
I did a new installation and Octane Plugin could find the bitmaps then.

Thanks a lot again!

marceliano
Post Reply

Return to “Autodesk 3Ds Max”