Cinema 4D version 2018.1-R3(obsoletestable) - 29.03.2019
Moderators: ChrisHekman, aoktar
Back from V4 and testing 2018 again.. I'd say 7 out of 10 times C4D freezes up when the task (in the bottom left of the C4D window) says "Octane:Check others time:0.XXX.." Any ideas what that might be?? Sorry to keep posting, but it's terribly frustrating.
Send me a Pm if you have Skype.SRCOBB wrote:Back from V4 and testing 2018 again.. I'd say 7 out of 10 times C4D freezes up when the task (in the bottom left of the C4D window) says "Octane:Check others time:0.XXX.." Any ideas what that might be?? Sorry to keep posting, but it's terribly frustrating.
Octane For Cinema 4D developer / 3d generalist
3930k / 16gb / 780ti + 1070/1080 / psu 1600w / numerous hw
3930k / 16gb / 780ti + 1070/1080 / psu 1600w / numerous hw
The volumetric spotlight didn't get tested as heavily as our other 2018.1 features outside of standalone, as it was more work to get integrated into plug-ins. We're working on fixing any reported bugs as quickly as we get them, and your patience is appreciated. The current volume spotlight is just the first implementation in C4D of a set of major ongoing features being implemented with procedural spectron lights through 2019.1 (out in beta now, shipping in Q2) and 2019.2 this summer, all of which are covered with your AA pass. viewtopic.php?f=33&t=70971chrisbrearley wrote:The spotlight is completely broke. How is it even possible to cast black light? Why is there a shadow in the centre? It is completely broken and useless.natemac00 wrote:In SpotLight - "Camera visibility" shouldn't that also control if the barndoors are visible, or how do you hide those?
Also why is there a shadow in the middle of the spotlight beam?
Why is it being advertised as a feature if it does not work? Spotlights are one of the reasons why I have just spend $800 on upgrading 4 licenses to AA. This is more unacceptable bulls**t behavior from OTOY. We are so close to getting rid of Octane and moving to Redshift.
- aparksproject

- Posts: 6
- Joined: Sat May 20, 2017 10:52 am
Hi Aoktar,
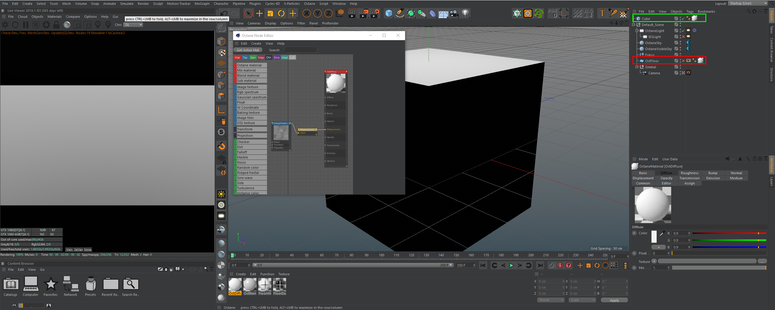
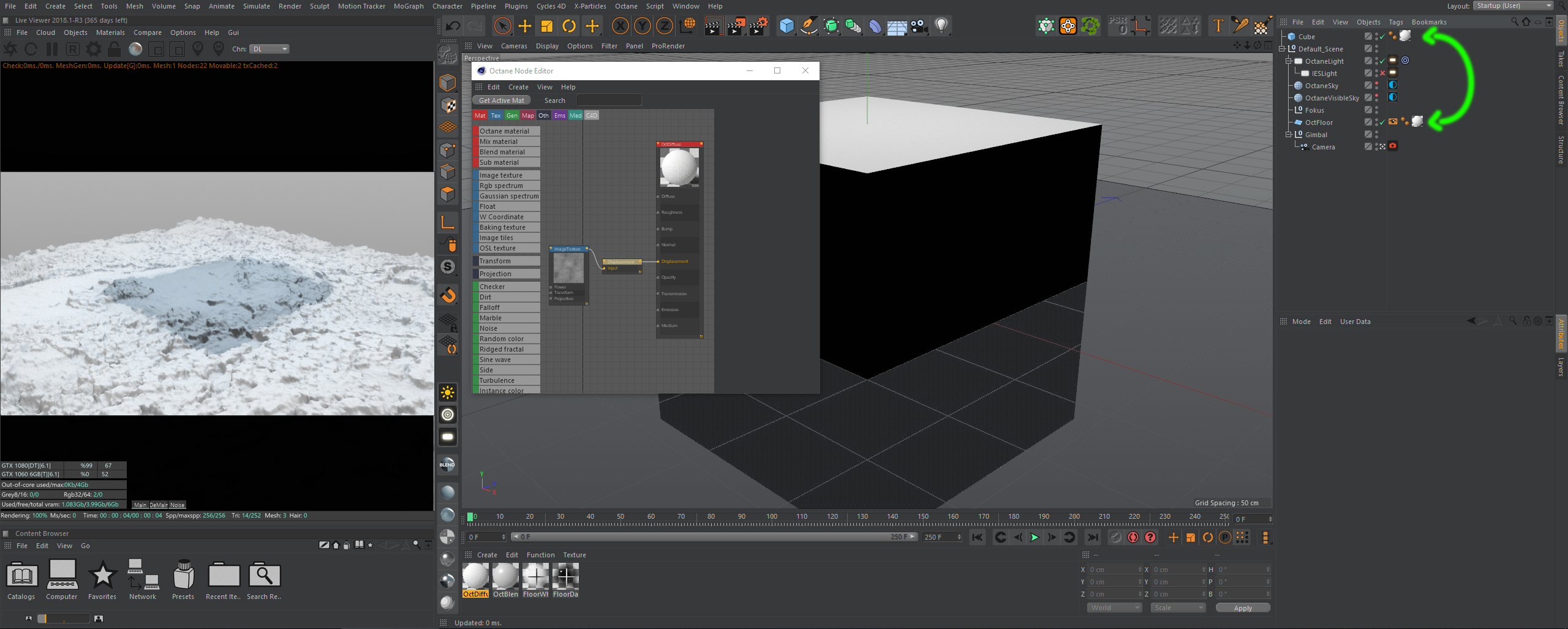
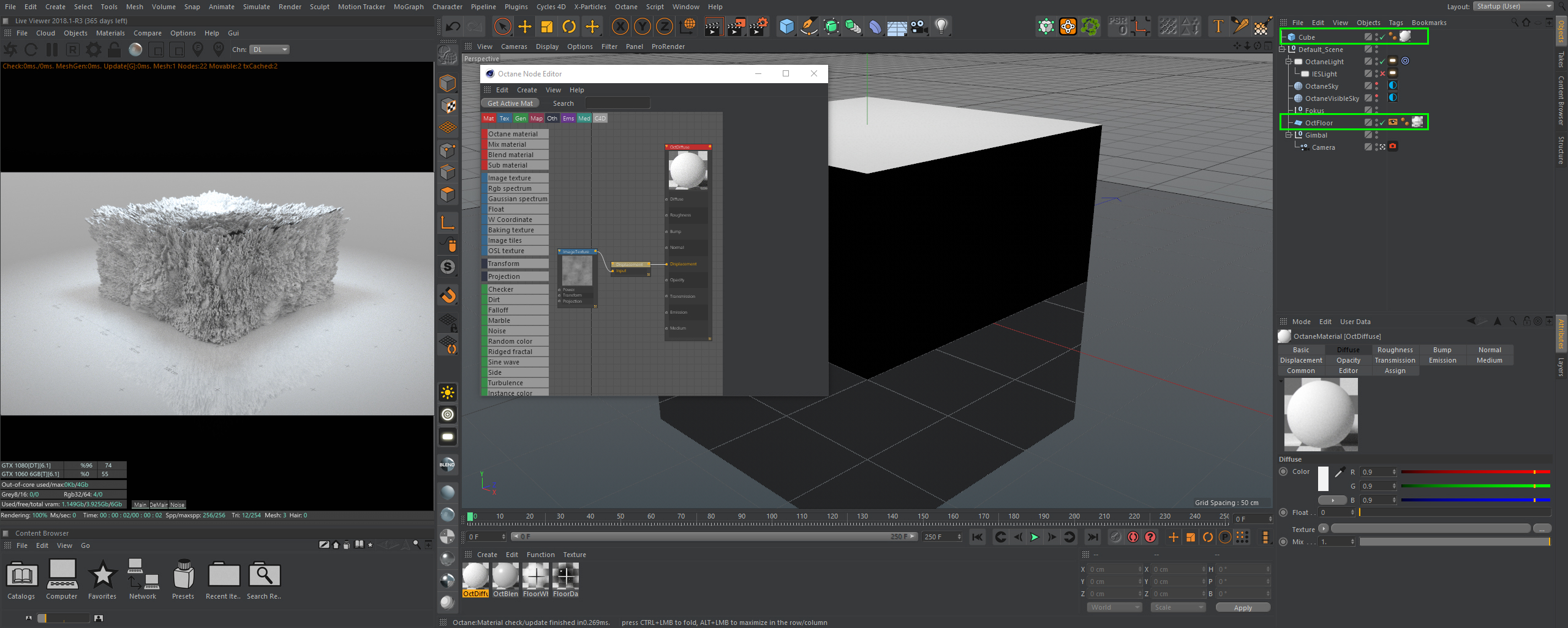
I found a very strange bug in the octane displacement method, that's kind of new for me.
It's making octane quite unusable for me right now... maybe you can tell me what's happening and give a workaround, or update.
Greetings,
aparksproject
I found a very strange bug in the octane displacement method, that's kind of new for me.
It's making octane quite unusable for me right now... maybe you can tell me what's happening and give a workaround, or update.
Greetings,
aparksproject
Hi!
Crypto Pass, is not working on C4D export, only exporting an Orbx and rendering on Standalone. It just appear Green and yellow on the image, and the same file on Standalone renders correctly with the same settings.
Hoping for a fix.
Thank you
Crypto Pass, is not working on C4D export, only exporting an Orbx and rendering on Standalone. It just appear Green and yellow on the image, and the same file on Standalone renders correctly with the same settings.
Hoping for a fix.
Thank you
What you're doing exactly? I suppose you mean the saving from animation rendering in picture viewer!rudigude wrote:Hi!
Crypto Pass, is not working on C4D export, only exporting an Orbx and rendering on Standalone. It just appear Green and yellow on the image, and the same file on Standalone renders correctly with the same settings.
Hoping for a fix.
Thank you
Did you try octane exr for saving passes?
Octane For Cinema 4D developer / 3d generalist
3930k / 16gb / 780ti + 1070/1080 / psu 1600w / numerous hw
3930k / 16gb / 780ti + 1070/1080 / psu 1600w / numerous hw
Hi all... this is killing me. I haven't been able to use Octane in any serious way in a couple months now, have to keep switching to Redshift or Cycles (which both work flawlessly on this same system). I've tried a bunch of different Nvidia Driver/octane version combos. They all end up with Cuda errors at some point. I thought the one below was working today, until I hit render - it dies after a few frames. Also caused a C4D freeze when I tried to open the node editor from the material editor button (but not from the Materials dialog menu).
So… Here's the specs (let me know if there's any other info you need)
windows Version 10.0.17763 Build 17763
nvidia 419.17 (recently tried 419.67 and 417.71 among others)
C4D R20.059 (was on R18 as well, same outcome)
OctaneRender Enterprise 2018.1 (5000010)
7x 980Ti
64 meg mem
2x Processor Intel(R) Xeon(R) CPU E5-2620 v4 @ 2.10GHz, 2101 Mhz, 8 Core(s), 16 Logical Processor(s)
EP2C612 WS
With the above, I was at least able to move around the live viewer for a while, which is an improvement. Most other combos would puke up a 700 error within a minute of just using the live viewer. But on test render of 200 frames (low path tracing settings - 200 - file size 3840x1260, it dies after only a few frames. This test file does have a large amount of displacement, but that doesn't seem to matter - this happens even on a file with a few cubes.
If there's anything I can do to pinpoint what's going on, let me know - I'd love to get to the bottom of this.
Most recent log error:
OctaneRender Enterprise 2018.1 (5000010)
CUDA error 715 on device 5: an illegal instruction was encountered
CUDA error 715 on device 6: an illegal instruction was encountered
-> failed to wait for event
-> failed to wait for event
device 6: path tracing kernel failed
device 5: path tracing kernel failed
CUDA error 715 on device 3: an illegal instruction was encountered
-> failed to wait for event
device 3: path tracing kernel failed
CUDA error 715 on device 1: an illegal instruction was encountered
-> failed to wait for event
device 1: path tracing kernel failed
CUDA error 715 on device 2: an illegal instruction was encountered
-> failed to download symbol(stats data)
device 2: path tracing kernel failed
CUDA error 715 on device 4: an illegal instruction was encountered
-> failed to wait for event
device 4: path tracing kernel failed
CUDA error 715 on device 0: an illegal instruction was encountered
-> failed to wait for event
device 0: path tracing kernel failed
CUDA error 715 on device 0: an illegal instruction was encountered
-> failed to unregister pinned memory
CUDA error 715 on device 0: an illegal instruction was encountered
-> could not get memory info
……...
(edit - sorry, this was a long list of the same on every device)…….
………
CUDA error 715 on device 4: an illegal instruction was encountered
-> failed to deallocate device memory
CUDA error 715 on device 4: an illegal instruction was encountered
-> could not get memory info
CUDA error 715 on device 4: an illegal instruction was encountered
-> failed to deallocate device memory
CUDA error 715 on device 4: an illegal instruction was encountered
-> could not get memory info
CUDA error 715 on device 4: an illegal instruction was encountered
-> failed to unload module
CUDA error 715 on device 4: an illegal instruction was encountered
-> failed to unload module
--------
[2019-04-10 14:00:56][1] RegisterOctaneLive()
[2019-04-10 14:00:56][0] Loaded Octane DLL:OctaneRender Enterprise 2018.1 version:5000010 SDK:2018.1
[2019-04-10 14:00:56][0] Octane Render VR for Cinema 4D 2018.1-R3 built for:200 C4D vers:20059
[2019-04-10 14:00:56][0] C4D:20059 comp:[OCTANERENDER-7X] OS:[WINDOWS 64 BIT] Windows 10, 64 Bit, Professional Edition (build 17763) opengl:460 sysInfo:32 versType:2
[2019-04-10 14:00:56][0] CPU:[GenuineIntel, stepping 1, model 15, instruction family 6] speed:2.1 GHz numOfCpu:32Ht
[2019-04-10 14:00:56][0] Plugins:[houdiniconfig addons advanced render alembic archigrass bitmapfilter bpexchange browser c4dOctane-R20 ca ca2 cadexchange clothilde collada14 collada15 colorchoosergui compositing Cycles 4D dwg dwgobjects dynamics exchanges expressiontag fbx gpurenderer hair i_skp iges io_obj licenseserver metrics mkmodeler mocca model mograph motioncam motiontracker nbp newman nodeeditor objects onlinehelp onlineupdater python redshift4c4d relaxuv sculpt sculptbrushes shader sketch sky sla spacemouse substance teamrender texturemanager thinking particles tpoperators volumes walkthrough X-Particles xpressocore xtensions ]
[2019-04-10 14:00:56][1] LoadOslScripts()
[2019-04-10 14:00:56][1] LoadCustomLuts()
So… Here's the specs (let me know if there's any other info you need)
windows Version 10.0.17763 Build 17763
nvidia 419.17 (recently tried 419.67 and 417.71 among others)
C4D R20.059 (was on R18 as well, same outcome)
OctaneRender Enterprise 2018.1 (5000010)
7x 980Ti
64 meg mem
2x Processor Intel(R) Xeon(R) CPU E5-2620 v4 @ 2.10GHz, 2101 Mhz, 8 Core(s), 16 Logical Processor(s)
EP2C612 WS
With the above, I was at least able to move around the live viewer for a while, which is an improvement. Most other combos would puke up a 700 error within a minute of just using the live viewer. But on test render of 200 frames (low path tracing settings - 200 - file size 3840x1260, it dies after only a few frames. This test file does have a large amount of displacement, but that doesn't seem to matter - this happens even on a file with a few cubes.
If there's anything I can do to pinpoint what's going on, let me know - I'd love to get to the bottom of this.
Most recent log error:
OctaneRender Enterprise 2018.1 (5000010)
CUDA error 715 on device 5: an illegal instruction was encountered
CUDA error 715 on device 6: an illegal instruction was encountered
-> failed to wait for event
-> failed to wait for event
device 6: path tracing kernel failed
device 5: path tracing kernel failed
CUDA error 715 on device 3: an illegal instruction was encountered
-> failed to wait for event
device 3: path tracing kernel failed
CUDA error 715 on device 1: an illegal instruction was encountered
-> failed to wait for event
device 1: path tracing kernel failed
CUDA error 715 on device 2: an illegal instruction was encountered
-> failed to download symbol(stats data)
device 2: path tracing kernel failed
CUDA error 715 on device 4: an illegal instruction was encountered
-> failed to wait for event
device 4: path tracing kernel failed
CUDA error 715 on device 0: an illegal instruction was encountered
-> failed to wait for event
device 0: path tracing kernel failed
CUDA error 715 on device 0: an illegal instruction was encountered
-> failed to unregister pinned memory
CUDA error 715 on device 0: an illegal instruction was encountered
-> could not get memory info
……...
(edit - sorry, this was a long list of the same on every device)…….
………
CUDA error 715 on device 4: an illegal instruction was encountered
-> failed to deallocate device memory
CUDA error 715 on device 4: an illegal instruction was encountered
-> could not get memory info
CUDA error 715 on device 4: an illegal instruction was encountered
-> failed to deallocate device memory
CUDA error 715 on device 4: an illegal instruction was encountered
-> could not get memory info
CUDA error 715 on device 4: an illegal instruction was encountered
-> failed to unload module
CUDA error 715 on device 4: an illegal instruction was encountered
-> failed to unload module
--------
[2019-04-10 14:00:56][1] RegisterOctaneLive()
[2019-04-10 14:00:56][0] Loaded Octane DLL:OctaneRender Enterprise 2018.1 version:5000010 SDK:2018.1
[2019-04-10 14:00:56][0] Octane Render VR for Cinema 4D 2018.1-R3 built for:200 C4D vers:20059
[2019-04-10 14:00:56][0] C4D:20059 comp:[OCTANERENDER-7X] OS:[WINDOWS 64 BIT] Windows 10, 64 Bit, Professional Edition (build 17763) opengl:460 sysInfo:32 versType:2
[2019-04-10 14:00:56][0] CPU:[GenuineIntel, stepping 1, model 15, instruction family 6] speed:2.1 GHz numOfCpu:32Ht
[2019-04-10 14:00:56][0] Plugins:[houdiniconfig addons advanced render alembic archigrass bitmapfilter bpexchange browser c4dOctane-R20 ca ca2 cadexchange clothilde collada14 collada15 colorchoosergui compositing Cycles 4D dwg dwgobjects dynamics exchanges expressiontag fbx gpurenderer hair i_skp iges io_obj licenseserver metrics mkmodeler mocca model mograph motioncam motiontracker nbp newman nodeeditor objects onlinehelp onlineupdater python redshift4c4d relaxuv sculpt sculptbrushes shader sketch sky sla spacemouse substance teamrender texturemanager thinking particles tpoperators volumes walkthrough X-Particles xpressocore xtensions ]
[2019-04-10 14:00:56][1] LoadOslScripts()
[2019-04-10 14:00:56][1] LoadCustomLuts()
7x 980Ti | ASRock EP2C612 WS | Xeon E5-2620 v4 Eight-Core Broadwell Processor 2.1GHz | 64GB DDR4 2133 | water cooled
Very strange behavior.
Rendering XParticles, simple scene, a few polygonal objects, one material....
2x 1080ti - 3m 03s
1x 780 - just 26 seconds !!!
sounds like a joke
of course, 780 is used on motherboard direct, for display... and 1080ti cards through risers.
But.
No more situations like that. Speed of 1080tis over polygonal scenes is much higher than single 780, as it should be.
Issue is just with particles render. What the... ))))
May be anyone knows what to do? )
Rendering XParticles, simple scene, a few polygonal objects, one material....
2x 1080ti - 3m 03s
1x 780 - just 26 seconds !!!
sounds like a joke
of course, 780 is used on motherboard direct, for display... and 1080ti cards through risers.
But.
No more situations like that. Speed of 1080tis over polygonal scenes is much higher than single 780, as it should be.
Issue is just with particles render. What the... ))))
May be anyone knows what to do? )
- Silverwing

- Posts: 290
- Joined: Wed Jun 15, 2011 8:36 pm
- Location: Ludwigsburg Germany
- Contact:
Hi there.
I have some suggestions for the cryptomatte featre inside of C4D:
Basically for my usage of the feature I need 3 different cryptomattes:
Objects: Gives out a cryptomatte EXR with seperate mattes for every obect in the scene. This is what the Crypto Object Node is doing. So no problems here!
Materials: Gives out a cryptomatte EXR with mattes for assigned materials in the scene. This is what I expect from the Crypto Material Node. But that gives me mattes for every object also like the one above.
ID: Gives out a cryptomatte EXR with mattes for individually assigned IDs to objects and / or object groups.
The issue I am having right now in the current impementation:
"Crypto Material Node" gives you a Matte per Object rather then per assigned Material.
"Crypto Material Node Name" and "Crypto Material Pin Name" is giving me one singular matte for everything. (This is not really usefull at all)
"Crypto Object Node Name" and "Crypto Object Pin Name" usually gives me two mattes, that I can´t make sense of.
"Crypto Instance ID" and "Crypto Object Node" gives me the a Matte for every object both. There is no difference as far as I can see.
If you want you can watch the video where I go over those points in more detail:
VIMEO VIDEO
I have some suggestions for the cryptomatte featre inside of C4D:
Basically for my usage of the feature I need 3 different cryptomattes:
Objects: Gives out a cryptomatte EXR with seperate mattes for every obect in the scene. This is what the Crypto Object Node is doing. So no problems here!
Materials: Gives out a cryptomatte EXR with mattes for assigned materials in the scene. This is what I expect from the Crypto Material Node. But that gives me mattes for every object also like the one above.
ID: Gives out a cryptomatte EXR with mattes for individually assigned IDs to objects and / or object groups.
The issue I am having right now in the current impementation:
"Crypto Material Node" gives you a Matte per Object rather then per assigned Material.
"Crypto Material Node Name" and "Crypto Material Pin Name" is giving me one singular matte for everything. (This is not really usefull at all)
"Crypto Object Node Name" and "Crypto Object Pin Name" usually gives me two mattes, that I can´t make sense of.
"Crypto Instance ID" and "Crypto Object Node" gives me the a Matte for every object both. There is no difference as far as I can see.
If you want you can watch the video where I go over those points in more detail:
VIMEO VIDEO
WIN 11 PRO 64 | ASUS X299 SAGE | 1X RTX 4090 3X RTX 3090 | i7 10980XE | 128GB RAM

