Trying to set this up right, but theres literally ZERO information online about it-
Can anyone confirm or deny whether or not Dynamic Paint works with Octane? I seem to have the Image Sequence painted, with correct brush data, but I can't seem to find a way to get it to show up on the texture.
Any help at all? Tutorials? Something?
Octane Blender Dynamic Paint?
- linograndiotoy

- Posts: 1443
- Joined: Thu Feb 01, 2018 7:10 pm
Hi Taylor!
Yes, we can use Dynamic Paint in Octane.
I've attached a sample scene.
I hope that helps.
Yes, we can use Dynamic Paint in Octane.
I've attached a sample scene.
I hope that helps.
- Attachments
-
- dyna.blend
- (2.88 MiB) Downloaded 396 times
- linograndiotoy

- Posts: 1443
- Joined: Thu Feb 01, 2018 7:10 pm
I've just discovered a issue with Vertex Color Maps, which prevents using more than one at once (only the currently active one can be used).
Reporting it right now.
Reporting it right now.
If you are using the Dynamic Paint for ocean related stuff I suggest using Octane Dirt Node, see Examples:TaylorCaudle wrote:Trying to set this up right, but theres literally ZERO information online about it-
Can anyone confirm or deny whether or not Dynamic Paint works with Octane? I seem to have the Image Sequence painted, with correct brush data, but I can't seem to find a way to get it to show up on the texture.
Any help at all? Tutorials? Something?
https://www.youtube.com/watch?v=uO2-J_kc1yA
Hi Lino,
Thank you for providing the Dyna file.
Unfortunately, while color does show in native Blender views: Material, Texture, Solid, I cannot see any Octane Render color here. Additionally, I would like to try to use an image sequence baked by the dynamic paint process. I followed this excellent tutorial (https://www.youtube.com/watch?v=OmHWGa-spKk) to learn Dynamic Paint.
Got stuck when trying to implement the baked image sequence towards the end of the tutorial. I was of course doing an Octane version of the Cycles shader.
Any help appreciated,
Rick
Thank you for providing the Dyna file.
Unfortunately, while color does show in native Blender views: Material, Texture, Solid, I cannot see any Octane Render color here. Additionally, I would like to try to use an image sequence baked by the dynamic paint process. I followed this excellent tutorial (https://www.youtube.com/watch?v=OmHWGa-spKk) to learn Dynamic Paint.
Got stuck when trying to implement the baked image sequence towards the end of the tutorial. I was of course doing an Octane version of the Cycles shader.
Any help appreciated,
Rick
Hi Rick!
Can you show your node setup, it makes it easier to help?!
Do you mean in the render (view) by "I cannot see any Octane Render color here"? (With Octane selected as renderer you will only see a texture on the object in Texture mode and have a Image Texture node selected [it only shows the plain texture, and is not effected by Gamma settings etc. NB: This only works with single image textures, not sequences).
Have you connected the image texture to the Color input of your shader?
As for using an image sequence, you just go to "Open" on your Image Texture node, select all the images of the sequence (make sure "Detect Sequences" is enabled in the lower left)* and hit Enter/"Open image".
Then you have to set "Frames" to match the number of frames in the sequence (And enable "Auto Refresh", otherwise it won't update when you change frame in the rendered viewport).
(*You can just select the first image, and then switch from "Single Image" to "Image Sequence" manually)
Can you show your node setup, it makes it easier to help?!
Do you mean in the render (view) by "I cannot see any Octane Render color here"? (With Octane selected as renderer you will only see a texture on the object in Texture mode and have a Image Texture node selected [it only shows the plain texture, and is not effected by Gamma settings etc. NB: This only works with single image textures, not sequences).
Have you connected the image texture to the Color input of your shader?
As for using an image sequence, you just go to "Open" on your Image Texture node, select all the images of the sequence (make sure "Detect Sequences" is enabled in the lower left)* and hit Enter/"Open image".
Then you have to set "Frames" to match the number of frames in the sequence (And enable "Auto Refresh", otherwise it won't update when you change frame in the rendered viewport).
(*You can just select the first image, and then switch from "Single Image" to "Image Sequence" manually)
Windows 10 Pro - AMD Ryzen 7 2100X 8 core 3.70GHz - 32GB RAM - GeForce GTX 1080 8GB
Octane Prime - Blender Plugin user
Metal IOR values for Octane (with .blend library): https://chris.hindefjord.se/resources/rgb-ior-metals/
Octane Prime - Blender Plugin user
Metal IOR values for Octane (with .blend library): https://chris.hindefjord.se/resources/rgb-ior-metals/
Hi Chris, and thank you for the reply.
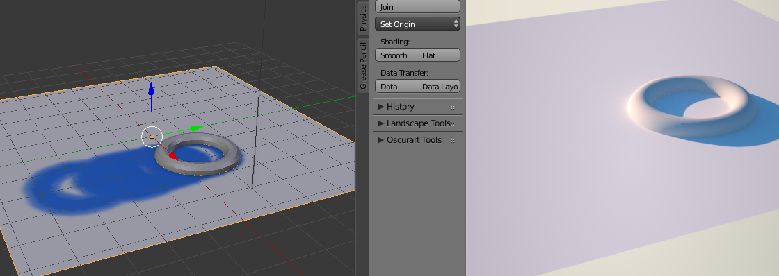
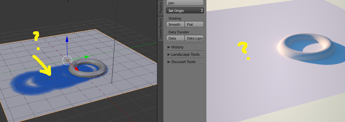
Yes, that is exactly what I mean: There is no color dynamic paint represented in the Octane Preview Render Viewport.
The nodes set up is that which came with the dyna.blend file: I see the Undefined node , but not sure what to do about it.
I will try what you have suggested, although I am not sure what is meant by "Texture mode". Is it this separate from this?: Thanks for your help,
Rick
Yes, that is exactly what I mean: There is no color dynamic paint represented in the Octane Preview Render Viewport.
The nodes set up is that which came with the dyna.blend file: I see the Undefined node , but not sure what to do about it.
I will try what you have suggested, although I am not sure what is meant by "Texture mode". Is it this separate from this?: Thanks for your help,
Rick
Ok, I tested the .blend etc and:
The current, stable, Blender Octane can't understand Vertex color etc (that's why that node is red).
So your option then is to switch the "Format" for Dynamic Paint to "Image sequence" (instead of "Vertex"), and then bake it to the image sequence and use that sequence (via an Image Texture node) in your material (instead of the left node, that's currently red).
Now, linograndiotoy is using a test version of Octane + Octane Blender (which he forgot to mention..
), you can download it from the Releases board and the latest is "2018.1 RC3 - 17.3 [TEST]". You can (if your careful) install it next to the stable release (just change the install directory for both the server and Blender), just make sure you know which server you have running atm etc.
If you do that, the node setup (from dyno.blend) that your using should work fine!
Btw, by "Texture Mode" I meant "Textured view(port) (mode)".
The current, stable, Blender Octane can't understand Vertex color etc (that's why that node is red).
So your option then is to switch the "Format" for Dynamic Paint to "Image sequence" (instead of "Vertex"), and then bake it to the image sequence and use that sequence (via an Image Texture node) in your material (instead of the left node, that's currently red).
Now, linograndiotoy is using a test version of Octane + Octane Blender (which he forgot to mention..
If you do that, the node setup (from dyno.blend) that your using should work fine!
Btw, by "Texture Mode" I meant "Textured view(port) (mode)".
Windows 10 Pro - AMD Ryzen 7 2100X 8 core 3.70GHz - 32GB RAM - GeForce GTX 1080 8GB
Octane Prime - Blender Plugin user
Metal IOR values for Octane (with .blend library): https://chris.hindefjord.se/resources/rgb-ior-metals/
Octane Prime - Blender Plugin user
Metal IOR values for Octane (with .blend library): https://chris.hindefjord.se/resources/rgb-ior-metals/
Thank you, Chris.
I will give the image sequence bake a try. Not running side by side, but just with the current latest stable. Anything else is above my brain grade.
The baking did work for you, yes?
I am actually new-ish to Blender, so I am not quick to know what is a mistake on my part, and what is a rabbit hole.
Thanks,
Rick
I will give the image sequence bake a try. Not running side by side, but just with the current latest stable. Anything else is above my brain grade.
The baking did work for you, yes?
I am actually new-ish to Blender, so I am not quick to know what is a mistake on my part, and what is a rabbit hole.
Thanks,
Rick
- linograndiotoy

- Posts: 1443
- Joined: Thu Feb 01, 2018 7:10 pm
Sure, the baking works just fine (that's totally related to Blender only, not Octane).protovu wrote:Thank you, Chris.
I will give the image sequence bake a try. Not running side by side, but just with the current latest stable. Anything else is above my brain grade.
The baking did work for you, yes?
I am actually new-ish to Blender, so I am not quick to know what is a mistake on my part, and what is a rabbit hole.
Thanks,
Rick
