I was rendering a big scene and doing some shots and suddenly after I refresh Octane is not rendering anymore.
I'm using Cinema 4D r18 or r19 it doesn't matter, nothing happens, black screen, if I try to close de live viewer window it says "Please wait until update progress is completed.
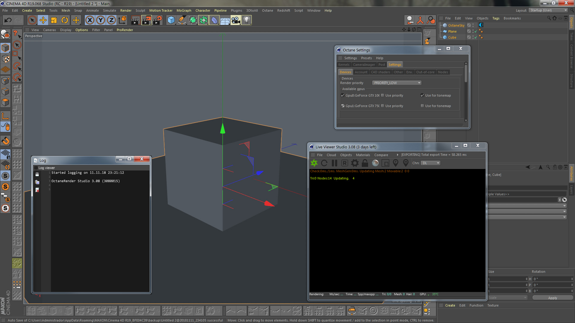
I'm just trying to render with just a new scene with just a cube, and the same result.
I don't know if there is a problem with the suscription or a limit or something like that.
Any ideas?
Thanks
Octane suddenly is not rendering
Forum rules
Please add your OS and Hardware Configuration in your signature, it makes it easier for us to help you analyze problems. Example: Win 7 64 | Geforce GTX680 | i7 3770 | 16GB
Please add your OS and Hardware Configuration in your signature, it makes it easier for us to help you analyze problems. Example: Win 7 64 | Geforce GTX680 | i7 3770 | 16GB
This issue is going to be solved via help desk.
ciao Beppe
ciao Beppe

