C4D Octane R20 support

Maxon Cinema 4D (Export script developed by abstrax, Integrated Plugin developed by aoktar)

Moderators: ChrisHekman, aoktar

VVG
Licensed Customer
Posts: 301
Joined: Sat May 07, 2016 2:34 pm

aoktar wrote:
Studio21 wrote:I can confirm that multi instances only shows up as a single clone

Best,
Guy
Not surprising. I haven't yet worked on new features of R20.
why not based OctaneRender™ 4 RC 3 sdk?
or
V4RC2-R2 = RC3 sdk?
Win 10x64, AMD 1950x 16C/32T, RAM 32Gb, RTX 3060x3
Octane-for-C4D(R23.110)2021.x.x, Cycles4D, Centileo. Nvidia 472.47 STUDIO
User avatar
aoktar
Octane Plugin Developer
Posts: 16067
Joined: Tue Mar 23, 2010 8:28 pm
Location: Türkiye
Contact:

VVG wrote:
aoktar wrote:
Studio21 wrote:I can confirm that multi instances only shows up as a single clone

Best,
Guy
Not surprising. I haven't yet worked on new features of R20.
why not based OctaneRender™ 4 RC 3 sdk?
or
V4RC2-R2 = RC3 sdk?
Because It has several problems. I'm stick to what's less problematic for us!
Octane For Cinema 4D developer / 3d generalist

3930k / 16gb / 780ti + 1070/1080 / psu 1600w / numerous hw
m2001
Licensed Customer
Posts: 15
Joined: Sat Apr 30, 2016 10:10 am

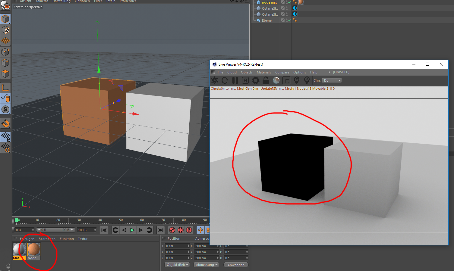
V4 - RC2-R2-test1

#3 node material (convert) does not work

for me this is ok :)
Also c4d pro-render does not work correct with the new node materials, but for octane it is a different behavior than the simple material.
Attachments
node material convert
node material convert
VVG
Licensed Customer
Posts: 301
Joined: Sat May 07, 2016 2:34 pm

m2001 wrote:V4 - RC2-R2-test1

#3 node material (convert) does not work

for me this is ok :)
Also c4d pro-render does not work correct with the new node materials, but for octane it is a different behavior than the simple material.
viewtopic.php?p=345706#p345706
Win 10x64, AMD 1950x 16C/32T, RAM 32Gb, RTX 3060x3
Octane-for-C4D(R23.110)2021.x.x, Cycles4D, Centileo. Nvidia 472.47 STUDIO
VVG
Licensed Customer
Posts: 301
Joined: Sat May 07, 2016 2:34 pm

aoktar wrote: Because It has several problems. I'm stick to what's less problematic for us!
ok. well understood :)
Win 10x64, AMD 1950x 16C/32T, RAM 32Gb, RTX 3060x3
Octane-for-C4D(R23.110)2021.x.x, Cycles4D, Centileo. Nvidia 472.47 STUDIO
User avatar
aoktar
Octane Plugin Developer
Posts: 16067
Joined: Tue Mar 23, 2010 8:28 pm
Location: Türkiye
Contact:

m2001 wrote:V4 - RC2-R2-test1

#3 node material (convert) does not work

for me this is ok :)
Also c4d pro-render does not work correct with the new node materials, but for octane it is a different behavior than the simple material.
Note that:
I haven't added any extra support for R20(R20 materials/voxels/multi-instance/etc...) to this build. I spent weeks to just make the code conversion for R20, It was quitely painful for me. Please don't expect extended support for R20 features that before I write in notes.
Octane For Cinema 4D developer / 3d generalist

3930k / 16gb / 780ti + 1070/1080 / psu 1600w / numerous hw
m2001
Licensed Customer
Posts: 15
Joined: Sat Apr 30, 2016 10:10 am

aoktar wrote: Note that:
I haven't added any extra support for R20(R20 materials/voxels/multi-instance/etc...) to this build. I spent weeks to just make the code conversion for R20, It was quitely painful for me. Please don't expect extended support for R20 features that before I write in notes.
ok. I hold back patiently
User avatar
zoppo
Licensed Customer
Posts: 305
Joined: Wed Dec 09, 2015 10:37 am
Location: München
Contact:

pxlntwrk wrote: excuse me for the question, but what does Regular or Studio mean?
I guess it is a typo and should be Subscription instead of Studio.

Volumemesher works great, the red sliders don't bother me that much because I always use the HSV model.
C4D 2025 | Win10
Frez121212
Licensed Customer
Posts: 15
Joined: Wed Dec 31, 2014 6:28 pm

For anyone who is confused about how to install this experimental build for R20 on windows:

Go to C:\Program Files\MAXON\Cinema 4D R20

there is a folder called sdk.zip, extract it. You will find a plugin folder, paste the octane folder there (with all its content)
robotnik
Licensed Customer
Posts: 14
Joined: Fri Jun 21, 2013 4:19 pm

m2001 wrote:V4 - RC2-R2-test1

#3 node material (convert) does not work

for me this is ok :)
Also c4d pro-render does not work correct with the new node materials, but for octane it is a different behavior than the simple material.
it's on the maxon site that prorender doesn't support node based material :lol: :lol: :lol:
Post Reply

Return to “Maxon Cinema 4D”