I did this on my home workstation and had no issues, it works perfectly as intended. It's only happening on my workstation at the studio
Shadow Catcher / Matte goes black.
Moderators: ChrisHekman, aoktar
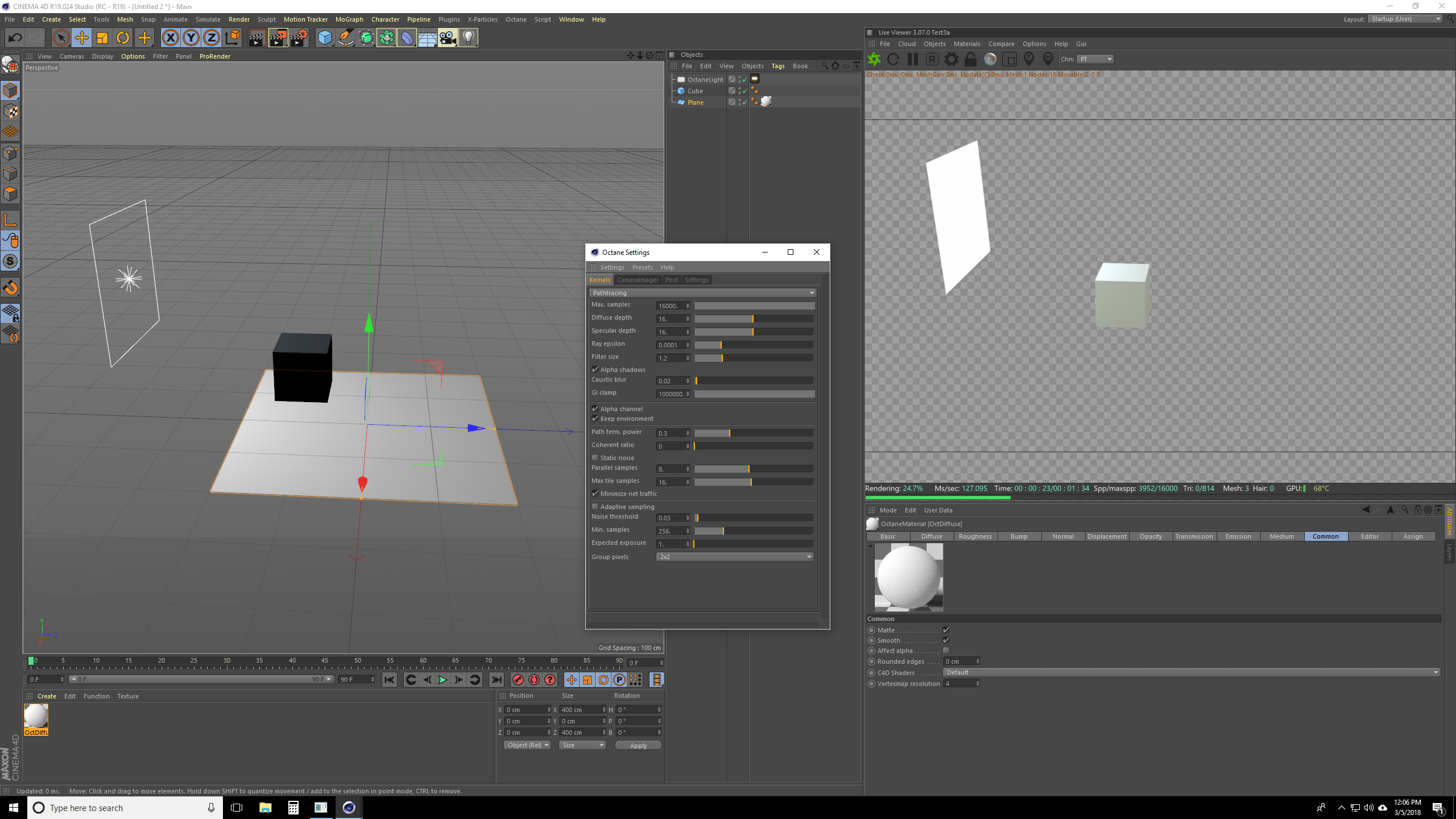
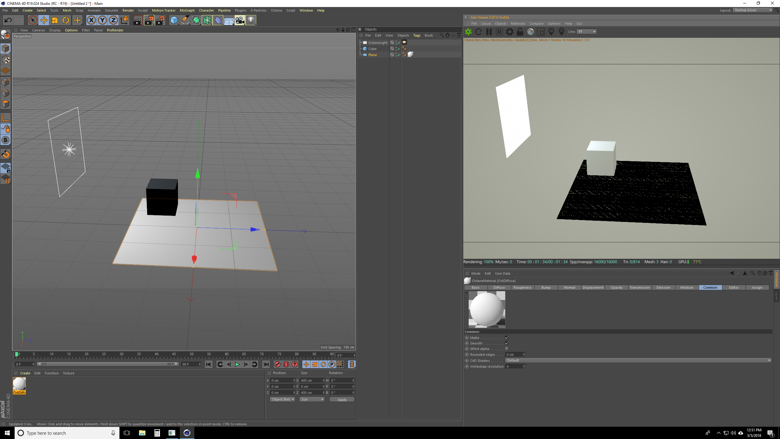
Hello, I am running into this issue for the first time on a project. When I create a new diffuse material and set 'matte' under common, the object just turns black in render. When I turn the alpha on in the renderer, it disappears but is no longer catching shadows. Additionally I'm getting very aliased edges and hot pixels. This is happening in both direct lighting and pathtracing.
I did this on my home workstation and had no issues, it works perfectly as intended. It's only happening on my workstation at the studio
Attached are some screenshots from a quick scene to show what's going on.
I did this on my home workstation and had no issues, it works perfectly as intended. It's only happening on my workstation at the studio
You're using a very old test version.
Octane For Cinema 4D developer / 3d generalist
3930k / 16gb / 780ti + 1070/1080 / psu 1600w / numerous hw
3930k / 16gb / 780ti + 1070/1080 / psu 1600w / numerous hw

