Visibility track
Forum rules
Please post only in English in this subforum. For alternate language discussion please go here http://render.otoy.com/forum/viewforum.php?f=18
Please post only in English in this subforum. For alternate language discussion please go here http://render.otoy.com/forum/viewforum.php?f=18
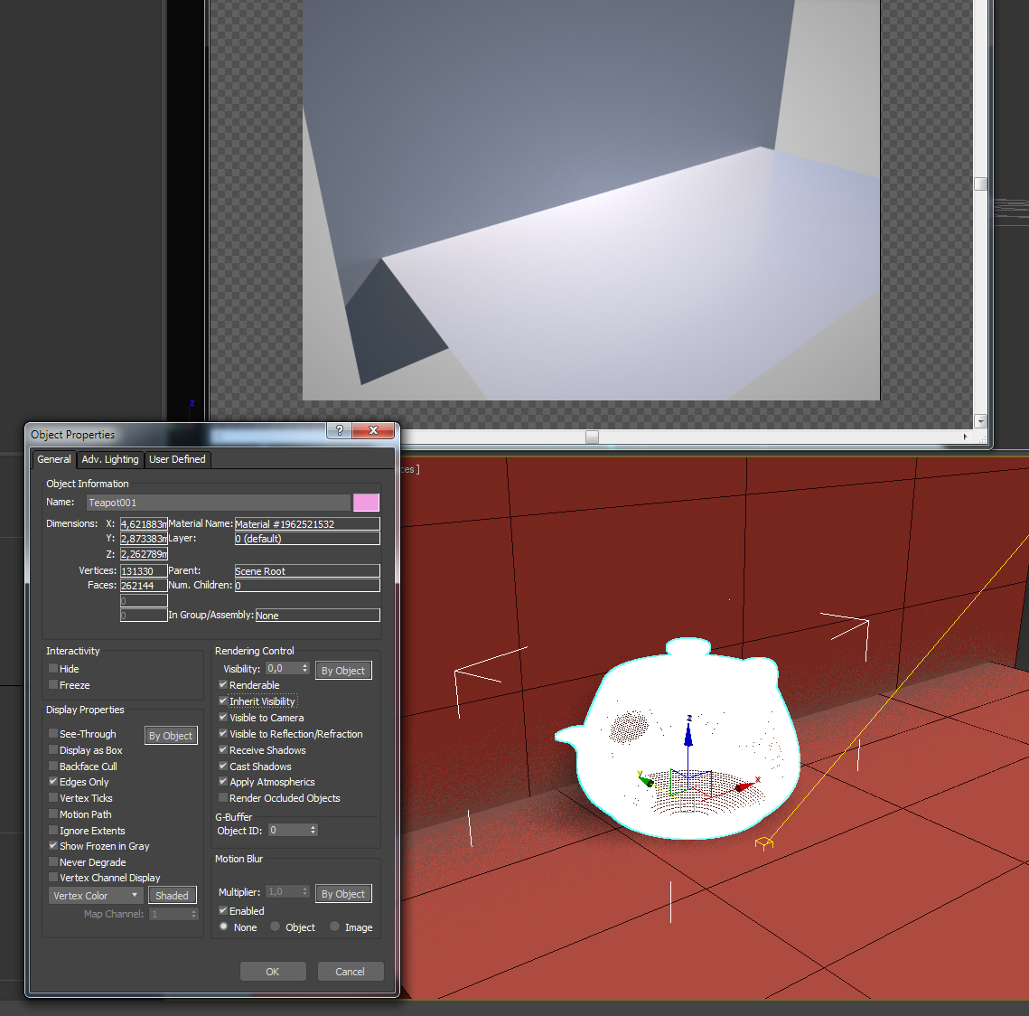
It seems there is still slight visibility of an object when it's visibility is set to 0 either with object properties or through adding a visibility track in graph editor. Please fix
A faint shadow line is visible where the object intersects a visible object.
- paride4331

- Posts: 3862
- Joined: Fri Sep 18, 2015 7:19 am
Hi DartFrog,
could you kindly show me an example about this?
I do not think you understand what you're saying.
Regards
Paride
could you kindly show me an example about this?
I do not think you understand what you're saying.
Regards
Paride
2 x Evga Titan X Hybrid / 3 x Evga RTX 2070 super Hybrid
Sample:
https://imgur.com/jIQGv6S
I'm using 4.06.4-4.36 since it seems to be the most stable so far. I'll check if it's the same issue in later versions.
https://imgur.com/jIQGv6S
I'm using 4.06.4-4.36 since it seems to be the most stable so far. I'll check if it's the same issue in later versions.
- paride4331

- Posts: 3862
- Joined: Fri Sep 18, 2015 7:19 am
- paride4331

- Posts: 3862
- Joined: Fri Sep 18, 2015 7:19 am
Hi Paride - I appreciate you looking into the issue. I found that the latest version of the plugin (4.41) does still show the outline. The Ray epsilon value (default is 0) isn't actually a default of 0. Maybe it's 0.0001 or something. A true value of 0 will eliminate the line. Leaving the value as it was (whatever it was) shows the line, and typing in .001 or something makes it much more evident. Try it!
Didn't get much closure with this - I think the take-away is that the Visibility flag doesn't completely hide the objects. Especially when you exaggerate the effects using a higher ray epsilon value. An ideal solution would be if the visibility flag is at 0.00, then ithe object shouldn't register in the scene at all and shouldn't contribute to the geometry/memory count of the render. Please consider fixing in a future update if possible.
