Displacement not working

3D Studio Max Plugin (Export Script Plugins developed by [gk] and KilaD; Integrated Plugin developed by Karba)
Forum rules
Please post only in English in this subforum. For alternate language discussion please go here http://render.otoy.com/forum/viewforum.php?f=18
Post Reply
jim99
Licensed Customer
Posts: 74
Joined: Wed Aug 19, 2015 6:07 am

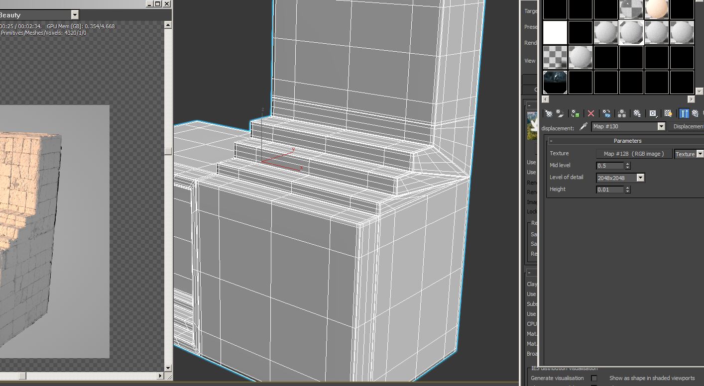
Hi Guys,

I have tired all options remodel, uv and change numbers of settings but we couldn't solve this displacement tearing/ black edges
can someone enlighten me pls thanks !

Please see image for details, I have also uploaded a file.
Attachments
displacement issue.rar
(1.01 MiB) Downloaded 214 times
settings.JPG
settings1.JPG
User avatar
paride4331
Octane Guru
Posts: 3895
Joined: Fri Sep 18, 2015 7:19 am

Hi Jim99,
This issue depends on UVmap; to get good displacement effect you need a correct object UVmap.
As you can see in screenshots A (only Octane material) there are rough map errors.
In screenshots B applying a standard 3dsMAx cubic UVmap, something improves.
To get a perfect mapping, you have to unwrap your model.
Alternatively, you could use as a workaround (sometimes it works) a smooth modifier and working with mid-level in displacement node.
Regards
Paride
Attachments
01.jpg
02.jpg
2 x Evga Titan X Hybrid / 3 x Evga RTX 2070 super Hybrid
jim99
Licensed Customer
Posts: 74
Joined: Wed Aug 19, 2015 6:07 am

Hi Paride,

Thanks for your reply ! We did unwrap it in maya, just wondering whats a correct uv for solve this kid of issue? We want to paint the diffuse map so standard box UV in max is not helping too much..

We found this tearing/black edges happens more at hard edge surfaces, In Vray there is a option
" keep continuity" which solve this kind of issues. Is there anything like that in Octane we can use?

I noticed your octane displacement setting is bit different from our ones, we are on 3.05.3-4.30 version will this be a cause for this problem?

Cheers

J
User avatar
paride4331
Octane Guru
Posts: 3895
Joined: Fri Sep 18, 2015 7:19 am

Hi jimm99,
As you can see in your screenshot, there are uv textures issues, you can fix it and displacement using unwrapping mode:
https://www.3dtotal.com/tutorial/2177-k ... unwrapping
Regards
Paride
Attachments
00unw.jpg
2 x Evga Titan X Hybrid / 3 x Evga RTX 2070 super Hybrid
jim99
Licensed Customer
Posts: 74
Joined: Wed Aug 19, 2015 6:07 am

Thanks for this, I will looking into it .
Post Reply

Return to “Autodesk 3Ds Max”