I want to displace a logo like this http://socalskateshop.com/images/produc ... ow_FLG.jpg
but when I uncheck 'tile' on cinema4d it tiles it regardless. I've tried googling but couldn't resolve it :/.
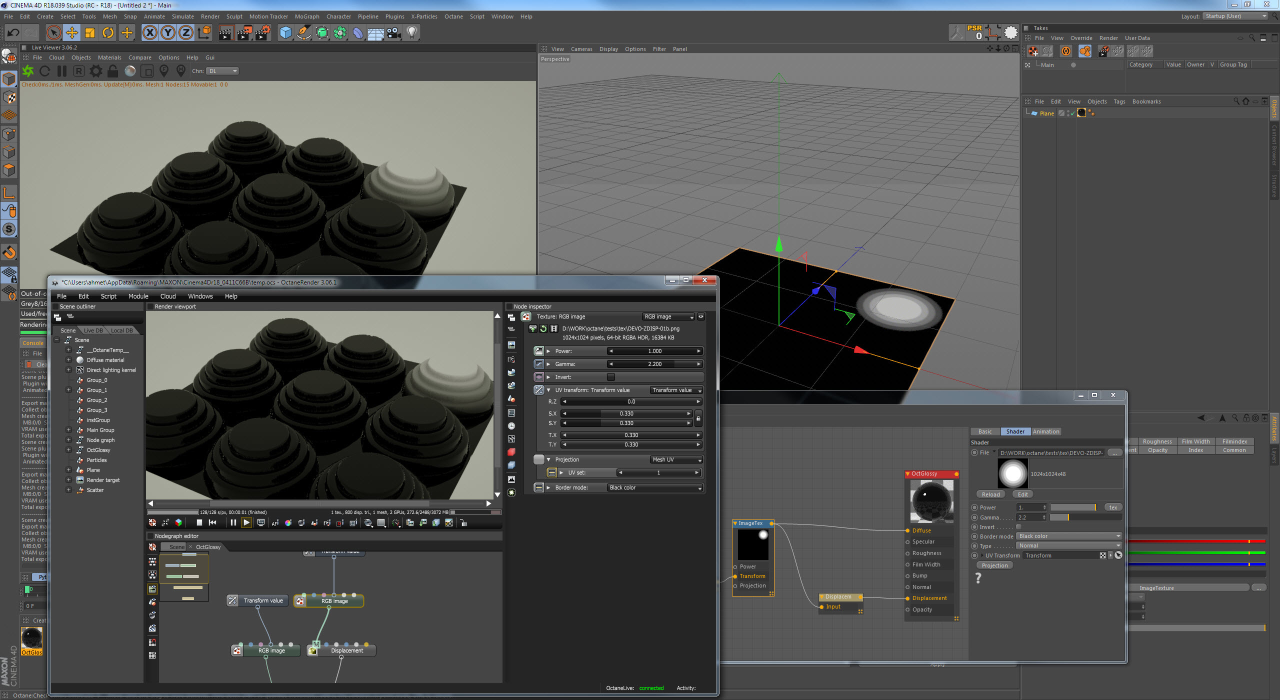
Don't tile displacement C4D plugin?
You post in unrelated section but use imagetextures modes. Please read manual.
Octane For Cinema 4D developer / 3d generalist
3930k / 16gb / 780ti + 1070/1080 / psu 1600w / numerous hw
3930k / 16gb / 780ti + 1070/1080 / psu 1600w / numerous hw
Find imagetexture and mode attribute. It works like that.
Octane For Cinema 4D developer / 3d generalist
3930k / 16gb / 780ti + 1070/1080 / psu 1600w / numerous hw
3930k / 16gb / 780ti + 1070/1080 / psu 1600w / numerous hw
- firesprite

- Posts: 27
- Joined: Sun Jul 10, 2016 11:42 am
- Location: Ukraine
- Contact:
- firesprite

- Posts: 27
- Joined: Sun Jul 10, 2016 11:42 am
- Location: Ukraine
- Contact:
But i try do it in C4d not in standalone
All plugins and Standalone are using the core of renderer. So you can't get somethings is not supported by the renderer. Best way to check in SA to be sure it's a problem of plugin or not.firesprite wrote:But i try do it in C4d not in standalone
Octane For Cinema 4D developer / 3d generalist
3930k / 16gb / 780ti + 1070/1080 / psu 1600w / numerous hw
3930k / 16gb / 780ti + 1070/1080 / psu 1600w / numerous hw
- firesprite

- Posts: 27
- Joined: Sun Jul 10, 2016 11:42 am
- Location: Ukraine
- Contact:
Too sad..
One way is make selection on texture tag
One way is make selection on texture tag
I think so!firesprite wrote:Too sad..
One way is make selection on texture tag
Octane For Cinema 4D developer / 3d generalist
3930k / 16gb / 780ti + 1070/1080 / psu 1600w / numerous hw
3930k / 16gb / 780ti + 1070/1080 / psu 1600w / numerous hw
