Hey
Texture Projection XYZ to UVW projects always on front and back side of an object. Is it possible to have the projection on only one side?
Thanks!
Lukas
Is Texture Projection XYZ to UVW on only one side possible?
Moderators: ChrisHekman, aoktar
Check Side texture node. It will allow to define placement by front/back direction of surface for different materials or textures.
Octane For Cinema 4D developer / 3d generalist
3930k / 16gb / 780ti + 1070/1080 / psu 1600w / numerous hw
3930k / 16gb / 780ti + 1070/1080 / psu 1600w / numerous hw
Thanks for your very quick reply.
The Side node works perfect and fixes the problem with the placement on the inside of the object (back side of the polygons).
But is it possible to remove the placement on the backside of the object? Please see attached image.
Thanks again for your help!
The Side node works perfect and fixes the problem with the placement on the inside of the object (back side of the polygons).
But is it possible to remove the placement on the backside of the object? Please see attached image.
Thanks again for your help!
Sorry cannot get what you mean with placement on back side? I believe there's a confusion about logic of usages of Octane stuff. I can help if you post scene and expected result.
Octane For Cinema 4D developer / 3d generalist
3930k / 16gb / 780ti + 1070/1080 / psu 1600w / numerous hw
3930k / 16gb / 780ti + 1070/1080 / psu 1600w / numerous hw
Yeah I'm afraid I mixed up the wording.
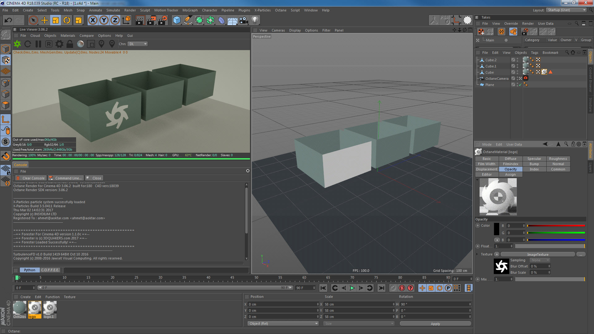
What I'm trying to achieve Is to add an icon to only one side of an object.
So I made a Mix-Material with one materiel for the orange color and one material for the icon which is added as a texture.
The second material has XYZ to UVW as texture projection. But with this projection the icon is visible on two sides of the object. Which is , I suppose, the normal and expected behavior.
I was just wondering if it would be possible to hide the icon on one of the sides.
I added the scene as attachment.
What I'm trying to achieve Is to add an icon to only one side of an object.
So I made a Mix-Material with one materiel for the orange color and one material for the icon which is added as a texture.
The second material has XYZ to UVW as texture projection. But with this projection the icon is visible on two sides of the object. Which is , I suppose, the normal and expected behavior.
I was just wondering if it would be possible to hide the icon on one of the sides.
I added the scene as attachment.
- Attachments
-
- one-side-placement.zip
- (114.56 KiB) Downloaded 172 times

