Displacement and Extrudes Splines

Maxon Cinema 4D (Export script developed by abstrax, Integrated Plugin developed by aoktar)

Moderators: ChrisHekman, aoktar

Post Reply
RJMEngineering
Licensed Customer
Posts: 30
Joined: Fri Mar 24, 2017 3:02 pm
Location: Liverpool, England

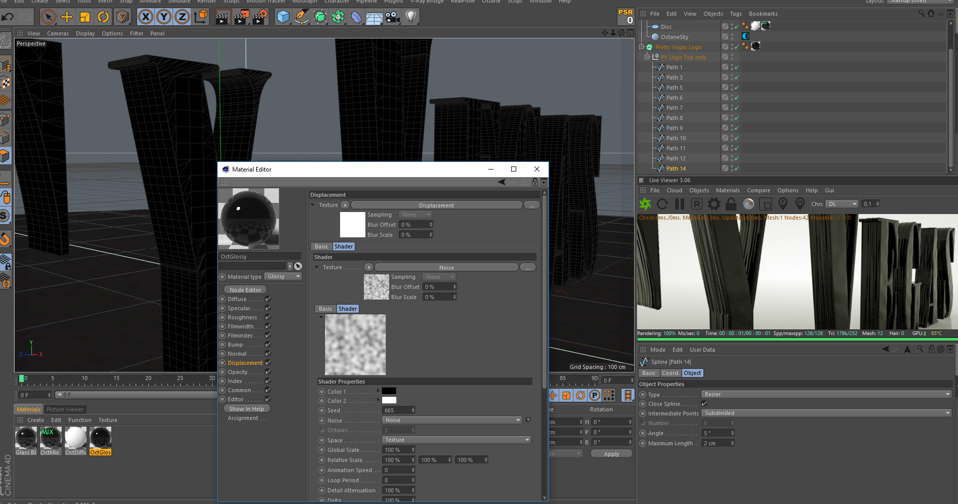
Hi guys, sorry if this is a really basic question and am missing the obvious, but Im an obvious kind of guy!

I have my bands logo made up of splines and an extude, and have been trying to use the C4D shader in the bump or displacement to give the surface a little variation, but was having some problems along the actual depth of the extrusion. I looked in Gouraud shading and figured there arent enough sub-divisions, so set the spline to subdivided to give it more geometry, but when using the C4D noise, I just cannot get the depth looking right. I figured that if I had more subdivs, then it would project properly but its not happening.
Displacement Weird.jpg
If in bump I use an Octane noise and then project to Box, all is good, even without the subdivs, so thought I would ask those far more knowledgeable than me!

All help is greatly appreciated.
User avatar
bepeg4d
Octane Guru
Posts: 10563
Joined: Wed Jun 02, 2010 6:02 am
Location: Italy
Contact:

Hi RJMEngineering,
it does not depend on subdivision, octane displacement doesn't need a subdivided mesh, dut from uv projection and resolution.
Set the projection of your materialntag to Cube instead of uvw, and correct the dimensions.
Using a c4d shader noise instead of a proper tilable map could be a solution, but you need to properly rise the resolution of thrùe auto baked map in the C4D shader settings, and the resolution of the displacement node accordingly.
ciao beppe
RJMEngineering
Licensed Customer
Posts: 30
Joined: Fri Mar 24, 2017 3:02 pm
Location: Liverpool, England

Beppe, thank you so much!!! Worked like a charm. I am not create at starting at the beginning so miss little things like this.

Thank you far taking the time to answer an solve my probelm, I appreciate it.

Ritchie
Post Reply

Return to “Maxon Cinema 4D”