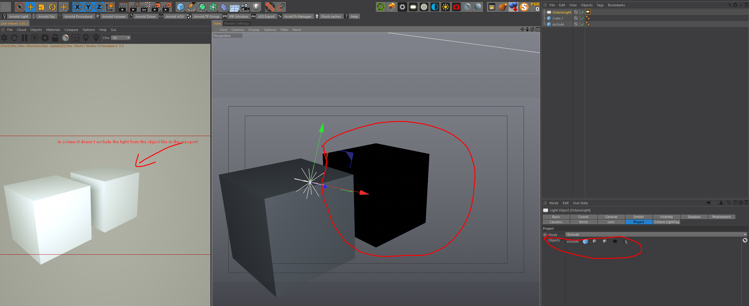
Does anyone know how to exclude the octane light from an object in the scene ? What I want to do is to exclude an octane light in cinema 4d to one object, so the light will not affect the object. I can't find the setting for it in octane, I attached a screenshot of what i mean.
hope you can tell me please where the option for it is
thanks in advace.
Octane for C4D exclude light from objects
Moderators: ChrisHekman, aoktar
Include/exclude is not a feature of Renderer. So it's not available in plugins too. It will be supported when/if renderer get this feature.
Octane For Cinema 4D developer / 3d generalist
3930k / 16gb / 780ti + 1070/1080 / psu 1600w / numerous hw
3930k / 16gb / 780ti + 1070/1080 / psu 1600w / numerous hw
- nexusdesigns

- Posts: 28
- Joined: Sun Feb 19, 2017 11:31 pm
ok is there maybe a workaround to create a light with octane that will not affect the other object ?
I don't know anythings like that sry!nexusdesigns wrote:ok is there maybe a workaround to create a light with octane that will not affect the other object ?
Octane For Cinema 4D developer / 3d generalist
3930k / 16gb / 780ti + 1070/1080 / psu 1600w / numerous hw
3930k / 16gb / 780ti + 1070/1080 / psu 1600w / numerous hw
- nexusdesigns

- Posts: 28
- Joined: Sun Feb 19, 2017 11:31 pm
ok no problem appreciate your fast reply.aoktar wrote:I don't know anythings like that sry!nexusdesigns wrote:ok is there maybe a workaround to create a light with octane that will not affect the other object ?
Have a nice day.
