Hi Ahmet,
I hope you are fine and not to stressed out because preparing Octane C4D for the soon to come release.
There´s something I noticed in the 3.0 that I would love to be fixed.
C4D Nodetrees:
I generally arrange the Octane Nodes quite nicely in the current 2.x version. But when I open the file in 3.0 the structure is reset as if the nodes were auto arranged.
Octane 2.x Nodetree
Same Nodetree opened in Octane 3.0
Version 3.00 - Alpha10.1 (30.04.2016)
Moderators: ChrisHekman, aoktar
- Silverwing

- Posts: 291
- Joined: Wed Jun 15, 2011 8:36 pm
- Location: Ludwigsburg Germany
- Contact:
WIN 11 PRO 64 | ASUS X299 SAGE | 1X RTX 4090 3X RTX 3090 | i7 10980XE | 128GB RAM
- Silverwing

- Posts: 291
- Joined: Wed Jun 15, 2011 8:36 pm
- Location: Ludwigsburg Germany
- Contact:
And another thing.
I fear that this is a standalone thing but you may have a look at it.
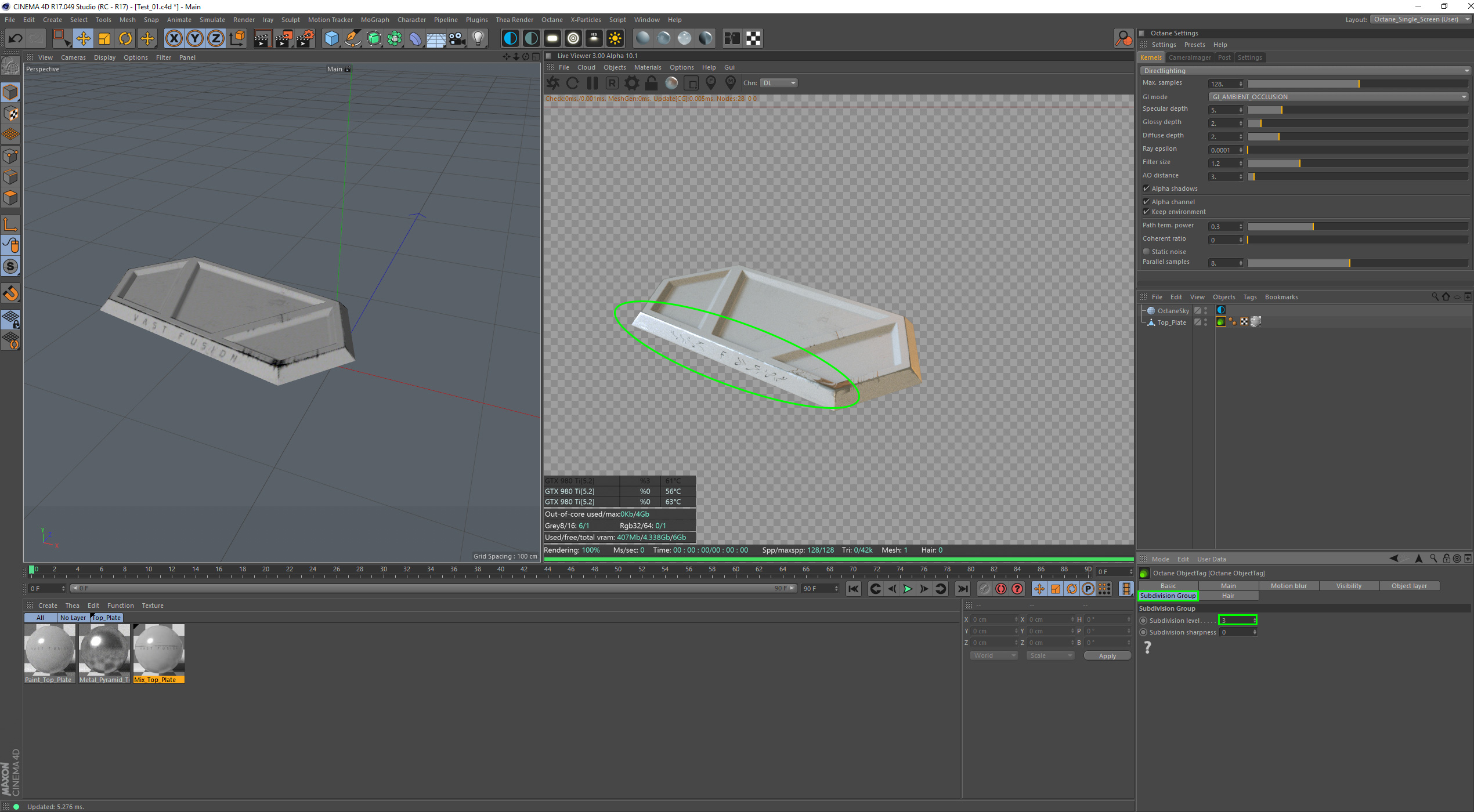
If you do not use a SDS Object in C4D but use the built in Subdiv Settings in Octane I always good nice results in Octane 2.x
It works as if you´d set the SDS object method to "Edge" (See image below)
In C4D with using the SDS you are able to set different Subdivision modes for the UV´s when working with SDS. Depending on what you want to do with it.
For me always dealing with hard surface geo I normally only use the Edge mode.
This is how it looks in the 2.x if I use it on an object with UV´s
Here´s what the same setup looks in 3.0
WOuld be nice to have at least the control to set the UV subdiv modes like in C4D
I fear that this is a standalone thing but you may have a look at it.
If you do not use a SDS Object in C4D but use the built in Subdiv Settings in Octane I always good nice results in Octane 2.x
It works as if you´d set the SDS object method to "Edge" (See image below)
In C4D with using the SDS you are able to set different Subdivision modes for the UV´s when working with SDS. Depending on what you want to do with it.
For me always dealing with hard surface geo I normally only use the Edge mode.
This is how it looks in the 2.x if I use it on an object with UV´s
Here´s what the same setup looks in 3.0
WOuld be nice to have at least the control to set the UV subdiv modes like in C4D
WIN 11 PRO 64 | ASUS X299 SAGE | 1X RTX 4090 3X RTX 3090 | i7 10980XE | 128GB RAM
For what? You can load scenes from old versions but it's not safe for render clients.Ron wrote:Hi Ahmet,
is Plugin Alpha 10.1 compatible with Standalone Beta 1?
Octane For Cinema 4D developer / 3d generalist
3930k / 16gb / 780ti + 1070/1080 / psu 1600w / numerous hw
3930k / 16gb / 780ti + 1070/1080 / psu 1600w / numerous hw
I'll check but it uses priority settings from Settings window. Doesn't ignore it.Mibu wrote:Hi Aoktar. Is possible to set rendering priority in "rendering" as it is in setiings for LV? I found only check for "use all gpu". Sometimes rendering slow down my computer extremly even if I have 2 GPU and only 1 is set for rendering. Thanks.
Octane For Cinema 4D developer / 3d generalist
3930k / 16gb / 780ti + 1070/1080 / psu 1600w / numerous hw
3930k / 16gb / 780ti + 1070/1080 / psu 1600w / numerous hw
- fatfreemedia

- Posts: 65
- Joined: Thu Jul 31, 2014 10:15 am
- Contact:
Does this mean that we can change priority "on the fly", during a render?
Also, is this ability restricted to the 3.0/10.1alpha plugin, or does it work on 2.25 stable?
Also, is this ability restricted to the 3.0/10.1alpha plugin, or does it work on 2.25 stable?
Win10 64bit | 3 * GTX970 | i7 5930k | 32GB
Win10 64bit | 2 * GTX970 | i7 4790k | 16GB
Win10 64bit | 3 * GTX980 | i7 5930k | 32GB
Win10 64bit | 3 * GTX980 | i7 5930k | 48GB
Win10 64bit | 3 * GTX1070 | i7 6850k | 64GB
Win10 64bit | 2 * GTX970 | i7 4790k | 16GB
Win10 64bit | 3 * GTX980 | i7 5930k | 32GB
Win10 64bit | 3 * GTX980 | i7 5930k | 48GB
Win10 64bit | 3 * GTX1070 | i7 6850k | 64GB
No you can't. Settings are not accessible during render.fatfreemedia wrote:Does this mean that we can change priority "on the fly", during a render?
Also, is this ability restricted to the 3.0/10.1alpha plugin, or does it work on 2.25 stable?
Octane For Cinema 4D developer / 3d generalist
3930k / 16gb / 780ti + 1070/1080 / psu 1600w / numerous hw
3930k / 16gb / 780ti + 1070/1080 / psu 1600w / numerous hw
- fatfreemedia

- Posts: 65
- Joined: Thu Jul 31, 2014 10:15 am
- Contact:
Thanks - I had a feeling that would be the case, but it's always good to get confirmation.
Win10 64bit | 3 * GTX970 | i7 5930k | 32GB
Win10 64bit | 2 * GTX970 | i7 4790k | 16GB
Win10 64bit | 3 * GTX980 | i7 5930k | 32GB
Win10 64bit | 3 * GTX980 | i7 5930k | 48GB
Win10 64bit | 3 * GTX1070 | i7 6850k | 64GB
Win10 64bit | 2 * GTX970 | i7 4790k | 16GB
Win10 64bit | 3 * GTX980 | i7 5930k | 32GB
Win10 64bit | 3 * GTX980 | i7 5930k | 48GB
Win10 64bit | 3 * GTX1070 | i7 6850k | 64GB
Hey Abstrax,abstrax wrote:Cool. Thanks to your logs I think I found and fixed the issuejoecurrie wrote: Ah yes sorry you're right i forgot to move it back into the new plugin folder. Attached below logs with the new log flag. The first one is opening the scene and rendering straight to picture viewer, second one is rendering to the LV which now for some reason doesn't work when I set rendering to picture viewer at all.
Let me know if you need anymore info.
Thanks!
Just tried the latest beta version and I can confirm your fix seems to have worked! Thank you so much!
Curious as to what was the issue though as it seemed like it was only me!
Thanks again.
Mac OS X 10.11.4 - Cinema 4D R17 | Geforce GTX980 + 980ti | 32GB
