Octane Imager settings in viewport rendering
Changes to Octane Imager settings (Exposure, Gama, Vignetting, etc..) are not visible during regular perspective viewport rendering unless I am specifically in the Camera view. Is this normal behavior and is there a setting to change that?
Win 10 - AMD Ryzen 9 5950X
MB: ASRock X570 Creator
PSU: 1600w EVGA
5090 MSI Suprim WC
3090 ASUS Tuff
MB: ASRock X570 Creator
PSU: 1600w EVGA
5090 MSI Suprim WC
3090 ASUS Tuff
Saramary, I think you misunderstood me. I am talking about changing the Imager settings and interactively viewing those changes real time in the viewport. When in camera view any changes you make to exposure or gamma, for instance, are reflected in the live view render. But those changes are NOT seen if you are in perspective view. At least that is whats happening on my system on the Mac.
Again:
Camera view: changes to Imager settings are seen.
Perspective view: Changes you make to any of the Imager settings are NOT seen.
Again:
Camera view: changes to Imager settings are seen.
Perspective view: Changes you make to any of the Imager settings are NOT seen.
Win 10 - AMD Ryzen 9 5950X
MB: ASRock X570 Creator
PSU: 1600w EVGA
5090 MSI Suprim WC
3090 ASUS Tuff
MB: ASRock X570 Creator
PSU: 1600w EVGA
5090 MSI Suprim WC
3090 ASUS Tuff
Ok, lets do it together, step by step.pegot wrote:Saramary, I think you misunderstood me. I am talking about changing the Imager settings and interactively viewing those changes real time in the viewport. When in camera view any changes you make to exposure or gamma, for instance, are reflected in the live view render. But those changes are NOT seen if you are in perspective view. At least that is whats happening on my system on the Mac.
Again:
Camera view: changes to Imager settings are seen.
Perspective view: Changes you make to any of the Imager settings are NOT seen.
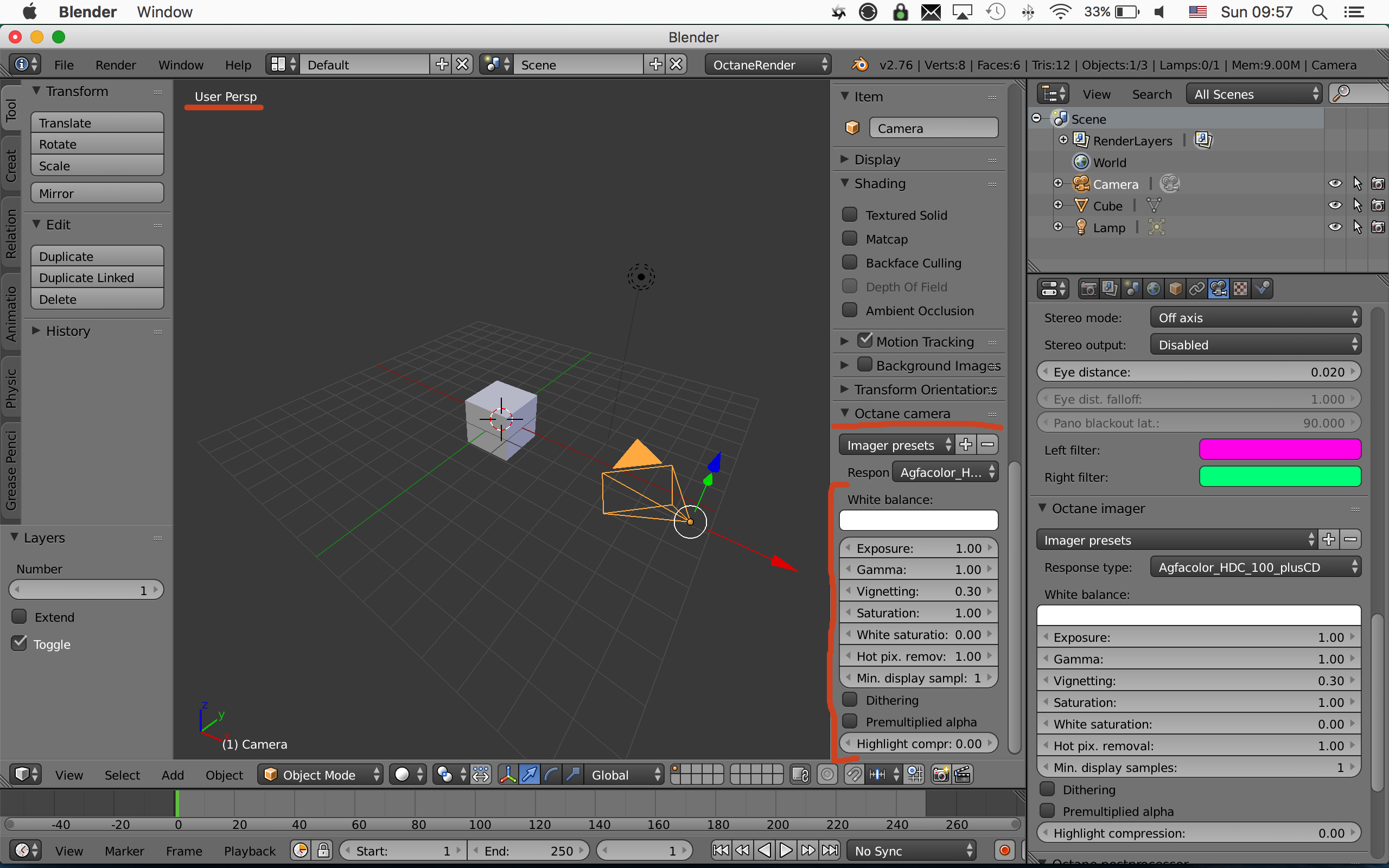
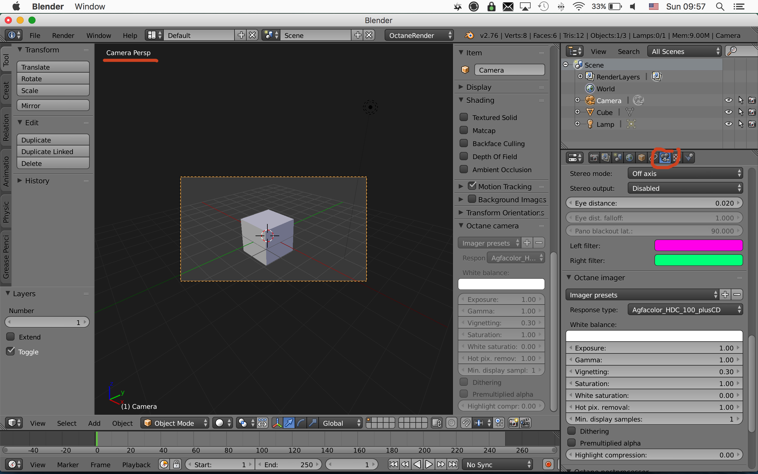
Firstly, you want to see your scene in Render preview window and you want to see it through your camera. You turn this mode on, change your camera settings in Camera properties and voila - you see the difference straight away! Amasing, isn't?
Next step, you decide do look at your scene via user perspective view. So, you've stopped using your camera. Isn't it logical that camera settings that you change in that case are not visible? You look at your scene through user perspective view and waititng that changes at your camera's settings will be visible?
If you look at my screenshots closely, you'll see that i work on Mac too.
Win 8.1 x64, i7-4930K 64GB, 2 x GTX-690
Yes, its logical and I get it now. Thanks so much for pointing that out - guess I didn't look closely enough at your screenshots as I always assumed the additional imagining controls in the slide out panel were some kind of redundancy.
So this is a great feature because it allows you to more freely experiment with some of those settings with out committing right away to your main camera.
Thanks!
So this is a great feature because it allows you to more freely experiment with some of those settings with out committing right away to your main camera.
Thanks!
Win 10 - AMD Ryzen 9 5950X
MB: ASRock X570 Creator
PSU: 1600w EVGA
5090 MSI Suprim WC
3090 ASUS Tuff
MB: ASRock X570 Creator
PSU: 1600w EVGA
5090 MSI Suprim WC
3090 ASUS Tuff
